Operation CHARM: Car repair manuals for everyone.
Manuals through 2025 now available!

Our trusted friends have launched a new website named LEMON, which has newer manuals. It also contains all the CHARM manuals.

LEMON is the spiritual successor to CHARM, I recommend you try it!

Link: lemon-manuals.la or lemon-manuals.org.ua

(Some people have issue connecting. LEMON is investigating. For now, use Firefox or change your DNS server)

Or, hide this message: temporarily or permanently

System Description




Multiplex Integrated Control System Description

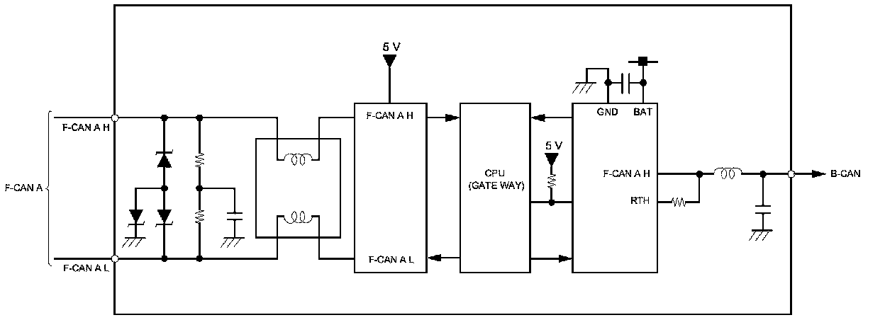
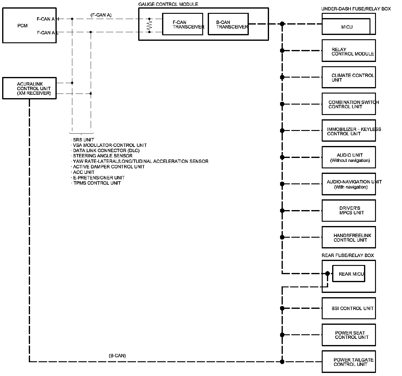
Body Controller Area Network (B-CAN) and Fast Controller Area Network (F-CAN)

The body controller area network (B-CAN) and the fast controller area network (F-CAN) share information between multiple electronic control units (ECUs). B-CAN communication moves at a slower speed (33.33 kbps) for convenience related items and for other functions. F-CAN information moves at a faster speed (500 kbps) for "real time" functions such as fuel and emissions data. To allow both systems to share information, the gauge control module translates and relays the information from B-CAN to F-CAN A and from F-CAN A to B-CAN. This is called the Gateway function.






Gateway Function

The gauge control module acts as a gateway to allow both systems to share information. The gauge control module translates and relays the information from B-CAN to F-CAN A, and from F-CAN A to B-CAN.






Network "Loss of Communication" Error Checking Function

The ECUs on the CAN circuit send messages to each other. If there are any communication malfunctions on the network, the multi-information display (MID) on the gauge control module can indicate the error messages by entering the gauge control module self-diagnostic function Initial Inspection and Diagnostic Overview.






Self-diagnostic Function

By connecting the HDS to the data link connector (DLC), the HDS can retrieve the diagnostic information from the MICU via a diagnostic BUS called the K-LINE. The K-LINE is a separate communication line that is connected to some of the CAN-related ECUs. The MICU is a gateway between the HDS and B-CAN related ECUs, and sends B-CAN diagnostic information to the HDS. When doing a function test with the HDS, the HDS sends an output signal through the K-LINE to the MICU. The MICU either relays the request to another ECU, or commands the function itself.






Wake-up and Sleep Function

The multiplex integrated control system has wake-up and sleep functions to decrease parasitic draw on the battery when the ignition switch is in LOCK (0).

- In the sleep mode, the multiplex integrated control system stops functioning (communication and CPU control) when it is not necessary for the system to operate.
- As soon as any operation is requested (for example, a door is unlocked), the related control units in sleep mode immediately wake up and begin to function.
- When the ignition switch is turned to LOCK (0) with all the doors and the hatch closed, and the driver's door is opened, then closed, there is a delay of about 40 seconds before the control unit goes from the wake-up mode to the sleep mode.
- The sleep mode will not function if any door or the hatch is open, or if a key is in the ignition switch.

NOTE: Sleep and Wake-up Mode Test Multiplex Integrated Control System Sleep and Wake-Up Mode Test.

Fail-safe Function

To prevent improper operation, the MICU has a fail-safe function. In fail-safe mode, the output signal is fixed when any part of the system malfunctions (for example, a faulty control unit or communication line).
Each control unit has a hardware fail-safe function that fixes the output signal when there is a CPU malfunction, and a software fail-safe function that ignores the signal from a malfunctioning control unit, which allows the system to operate normally.

Hardware Fail-safe Control

Fail-safe function

When a CPU problem or an abnormal power supply voltage is detected, the MICU moves to the hardware fail-safe mode, and each system output load is set to the pre-programmed fail-safe value.

Software Fail-safe Control

When any of the data from the B-CAN circuit cannot be received within a specified time, or an unusual combination of data is recognized, the MICU moves to the software fail-safe mode. The data that was not received is forced to a pre-programmed value.

MICU

Power Supply Voltage Monitoring Function

The MICU monitors the power supply voltage (back-up voltage). If the voltage goes below 10 V, the MICU will not store a DTC.






Entry Lights Control System (Ceiling Lights, Ignition Key Light)

The MICU control of the interior lights and ignition key light ON/OFF is based on inputs from each switch and B-CAN data.






Back-up Lights

The MICU control of the back-up lights is based on inputs from the ignition switch (IG1) and the transmission range switch (R) signals.






Turn Signal/Hazard Warning Lights

The MICU control of the turn signal/hazard warning lights is based on inputs from the hazard switch and B-CAN data.






Collision Detection Signal (CDS)

The MICU control of the door lock actuators is based on inputs from the ignition switch (IG1) and B-CAN data.






Automatic Lighting System*

The MICU control of the automatic lighting system is based on inputs from each switch and B-CAN data.










Headlight Washer Operation

The MICU control of the headlight washer system is based on input from the headlight washer switch.






Key Interlock

The MICU control of the key interlock solenoid is based on inputs from each switch.






Power Door Locks (Unlock all doors and tailgate at the same time)*

The MICU control of the door lock actuators is based on inputs from each switch and B-CAN data.










Power Door Locks (Unlock only the driver's door first)*

The MICU control of the door lock actuators is based on inputs from each switch and B-CAN data.










Door Lock Response Operation

The MICU control of the door lock actuators is based on door lock signal sent by B-CAN data.






Keyless Entry System (Unlock all doors and tailgate at the same time)*

The MICU control of the door lock actuators is based on inputs from each switch and B-CAN data.










Keyless Entry System (Unlock only the driver's door first)*

The MICU control of the door lock actuators is based on inputs from each switch and B-CAN data.










Answer Back Response Operation

The MICU control of the turn signal lights is based on inputs from the ignition switch (IG1) and B-CAN data.






Auto Power Door Locks (LOCK operation)*

The MICU control of the door lock actuators is based on inputs from each switch and B-CAN data.










Auto Power Door Locks (UNLOCK operation)*

The MICU control of the door lock actuators is based on inputs from each switch and B-CAN data.










Security Alarm System

The MICU control of the lighting system and the horn is based on inputs from each switch and B-CAN data.






Prevention of Key Locked Inside Vehicle

The MICU control of the door lock actuators is based on inputs from each switch and B-CAN data.






Interior Lights Reminder

The MICU control of the interior lights OFF is based on inputs from each switch and B-CAN data.






Power Mirror Operation

The MICU control of the power mirror is based on inputs from each switch.






Rear MICU

Rear Window Defogger Timer Operation

The rear MICU control of the rear window defogger timer is based on inputs from the ignition switch (IG1) and B-CAN data.






Rear Window Wiper Operation

The rear MICU control of the rear window wiper motor and washer motor is based on inputs from each switch and B-CAN data.






Answer Back Response Operation

The rear MICU control of the keyless buzzer is based on answer back input sent by B-CAN data.






Fuel Fill Door Opener Operation

The rear MICU control of the fuel fill door is based on door lock input sent by B-CAN data.






Tailgate Lights

The rear MICU control of the tailgate lights is based on inputs from each switch and B-CAN data.






Rear Door Courtesy Lights

The rear MICU control of the rear door courtesy lights is based on inputs from the ignition switch (IG1) and B-CAN data.






Relay Control Module

Exterior Lights

The relay control module control of the exterior lights is based on combination light switch inputs sent by B-CAN data.






Daytime Running Lights

The relay control module control of daytime running lights is based on inputs from the ignition switch (IG1) and B-CAN data.






Automatic Lighting System*

The relay control module control of automatic lighting is based on inputs from the ignition switch (IG1) and B-CAN data.










Interior Illuminations*

The relay control module control of Interior Illuminations is based on interior light relay input sent by B-CAN data.










Exterior Lights Shutoff System*

The relay control module control of exterior lights shutoff is based on inputs from the ignition switch (IG1) and B-CAN data.










Fog lights

The relay control module control of fog lights is based on combination light switch inputs sent by B-CAN data.






Windshield Wiper/Washer (Normally operation)

The relay control module control of the windshield wiper/washer is based on inputs from each switch and B-CAN data.






Windshield Wiper (Vehicle Speed Sense)*

The relay control module control of windshield wiper (vehicle speed sense) is based on inputs from each switch and B-CAN data.










Rear Window Washer

The relay control module control of rear window washer is based on input from the ignition switch (IG1) and B-CAN data.






Security Alarm System

The relay control module control of security system and the horn is based on input from the security hood switch and B-CAN data.






Security Answer Back*

The relay control module control of the exterior lights and the horn is based on keyless input sent by B-CAN data.










Keyless Panic Function

The relay control module control of the keyless PANIC function is based on PANIC input sent by B-CAN data.






Headlight Washer

The relay control module control of the headlight washer is based on inputs from each switch and B-CAN data.






HDS Inputs and Commands

Certain inputs happen so quickly that the HDS can not update fast enough. Hold the switch that is being tested while monitoring the Data List. This should give the HDS time to update the signal on the Data List.
Because the HDS software is updated to support the release for newer vehicles, it is not uncommon to see system function tests that are not supported.
Make sure that the most current software is loaded.

Input:

































Function Test: