Operation CHARM: Car repair manuals for everyone.
Manuals through 2025 now available!

Our trusted friends have launched a new website named LEMON, which has newer manuals. It also contains all the CHARM manuals.

LEMON is the spiritual successor to CHARM, I recommend you try it!

Link: lemon-manuals.la or lemon-manuals.org.ua

(Some people have issue connecting. LEMON is investigating. For now, use Firefox or change your DNS server)

Or, hide this message: temporarily or permanently

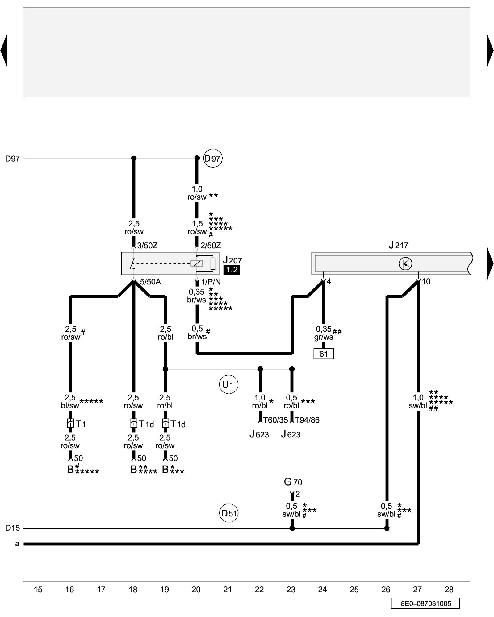
Diagram 93/3 (Tracks 15-28)






IMPORTANT NOTE:
This manufacturer uses "Track" style wiring diagrams.
For information on how to use these diagrams effectively, please refer to Diagram Information and Instructions. Diagram Information and Instructions


Starting Interlock Relay, Transmission Control Module (TCM)





ws = white
sw = black
ro = red
br = brown
gn = green
bl = blue
gr = grey
li = lilac
ge = yellow
or = orange
rs = pink

B - Starter

G70 - Mass Air Flow (MAF) Sensor

J207 - Starting Interlock Relay

J217 - Transmission Control Module (TCM)

J623 - Engine Control Module (ECM)

T1 - 1-Pin Connector, black, engine compartment, right

T1d - 1-Pin Connector, black, engine compartment, left

T60 - 60-Pin Connector, black

T94 - 94-Pin Connector, black

(D51) - Plus Connection (15) (in engine compartment wiring harness)

(D97) - Connection (50) (in right engine compartment wiring harness)

(U1) - Connection (50) (in automatic transmission wiring harness)

* - for engine code BLB, BNA only

** - for engine code AWA only

*** - for engine code BPW, BRC, BRE, BRF, BVF, BVG only

**** - for engine code BFB, ALT, BGB, BPG, BWE, BWT only

***** - for engine code BBJ only

# - for engine code BDG only

## - for engine code AUK, BKH only

Previous Diagram 93/2 (Tracks 1-14)

Next Diagram 93/4 (Tracks 29-42)