Operation CHARM: Car repair manuals for everyone.
Manuals through 2025 now available!

Our trusted friends have launched a new website named LEMON, which has newer manuals. It also contains all the CHARM manuals.

LEMON is the spiritual successor to CHARM, I recommend you try it!

Link: lemon-manuals.la or lemon-manuals.org.ua

(Some people have issue connecting. LEMON is investigating. For now, use Firefox or change your DNS server)

Or, hide this message: temporarily or permanently

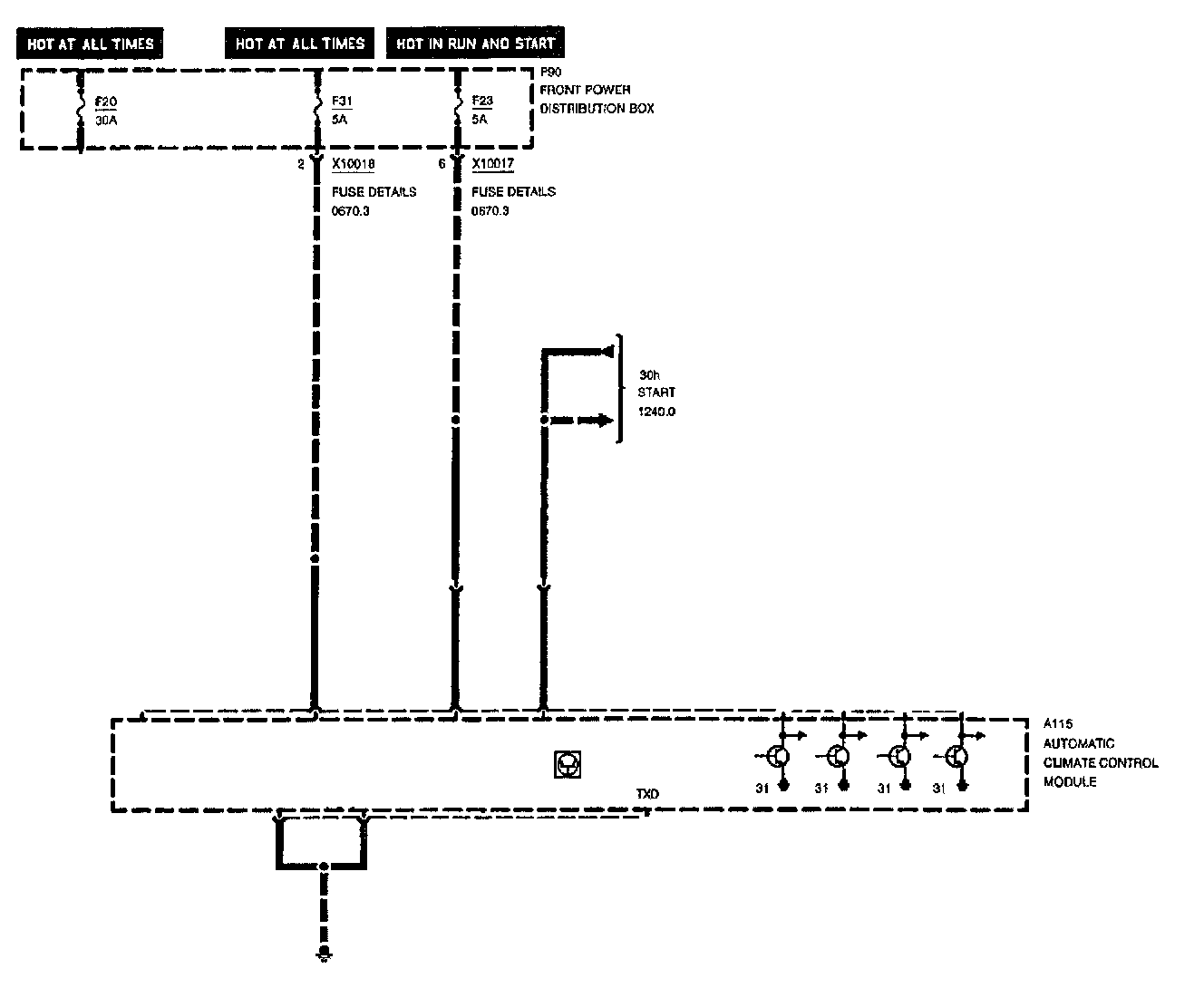
Starting Input




STARTING INPUT







The starting (cranking KL50) input is monitored by the IHKA to "unload"
consumers during engine cranking. This is a momentary signal that will cause the IHKA to deactivate heavy power consumers.
This signal has a dedicated circuit on E31/36 models, and is transmitted via BUS communication on all other models.