Operation CHARM: Car repair manuals for everyone.
Manuals through 2025 now available!

Our trusted friends have launched a new website named LEMON, which has newer manuals. It also contains all the CHARM manuals.

LEMON is the spiritual successor to CHARM, I recommend you try it!

Link: lemon-manuals.la or lemon-manuals.org.ua

(Some people have issue connecting. LEMON is investigating. For now, use Firefox or change your DNS server)

Or, hide this message: temporarily or permanently

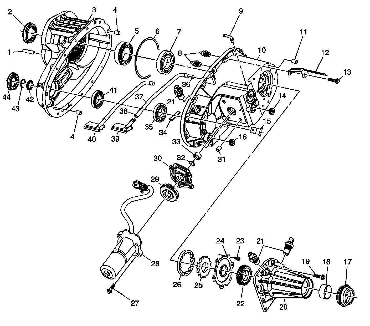
Case Components



Case Components

Case Components:





1 - Adapter Stud
2 - Input Shaft Seal
3 - Front Case Half
4 - Location Pin
4 - Location Pin
5 - Front Input Bearing
6 - High/Low Internal Gear Retaining Ring
7 - Rear Output Rear Bearing
8 - Control Lever Studs
9 - Vent Pipe
10 - Rear Case Half
11 - Location Pin
12 - Wiring Harness Bracket
13 - Case Half Bolt
14 - Oil Fill Plug
15 - Bracket
16 - Oil Drain Plug
17 - Rear Output Shaft Seal
18 - Rear Extension Bushing
19 - Rear Extension Bolt
20 - Rear Extension
21 - Vehicle Speed Sensor
21 - Vehicle Speed Sensors
22 - Output Shaft Speed Reluctor Wheel
23 - Oil Pump Cover Bolt
24 - Oil Pump Cover
25 - Oil Pump Drive Gear
26 - Oil Pump Driven Gear
27 - Encoder Motor Bolt
28 - Encoder Motor
29 - Encoder Sensor
30 - Insulator
31 - Location Pin
32 - Actuator Lever Shaft Retaining Ring
33 - Actuator Lever Shaft Bearing
34 - Chip Collector Magnet
35 - Front Output Shaft Rear Bearing
36 - Oil Pump Suction Pipe Seal O-Ring
37 - Oil Pump Suction Pipe, 1st Design
38 - Oil Pump Suction Hose, 1st Design
39 - Oil Pump Screen, 1st Design
40 - Oil Pump Suction Pipe Assembly, 2nd Design
41 - Front Output Shaft Front Bearing
42 - Front Output Shaft Dust Seal
43 - Front Output Shaft Ring
44 - Front Output Shaft Seal