Operation CHARM: Car repair manuals for everyone.
Manuals through 2025 now available!

Our trusted friends have launched a new website named LEMON, which has newer manuals. It also contains all the CHARM manuals.

LEMON is the spiritual successor to CHARM, I recommend you try it!

Link: lemon-manuals.la or lemon-manuals.org.ua

(Some people have issue connecting. LEMON is investigating. For now, use Firefox or change your DNS server)

Or, hide this message: temporarily or permanently

Engine Views




Harness Routing Views

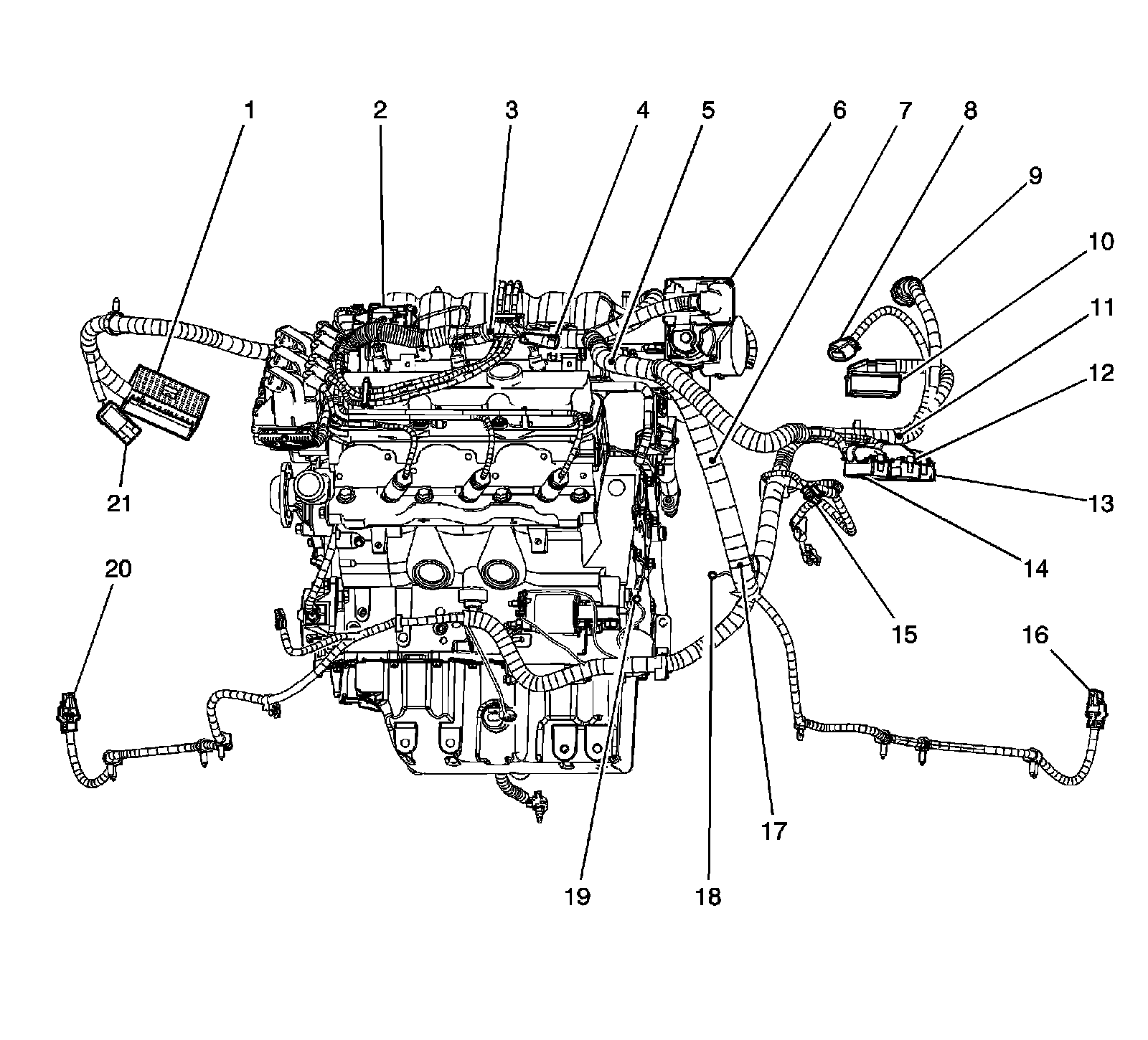
Engine Harness Routing (L26)




1 - Fuse Block - Underhood X1 Connector
2 - X110
3 - J109
4 - X126
5 - J102
6 - Throttle Body Connector
7 - J101
8 - X102
9 - X101
10 - Electronic Brake Control Module (EBCM) Connector
11 - J117 (NU6)
12 - Powertrain Control Module (PCM) X2 Connector
13 - Powertrain Control Module (PCM) X3 Connector
14 - Powertrain Control Module (PCM) X1 Connector
15 - X100
16 - Wheel Speed Sensor (WSS) - Left Front Connector
17 - J114 (NU6)
18 - G113
19 - G115
20 - Wheel Speed Sensor (WSS) - Right Front Connector
21 - X104