Operation CHARM: Car repair manuals for everyone.
Manuals through 2025 now available!

Our trusted friends have launched a new website named LEMON, which has newer manuals. It also contains all the CHARM manuals.

LEMON is the spiritual successor to CHARM, I recommend you try it!

Link: lemon-manuals.la or lemon-manuals.org.ua

(Some people have issue connecting. LEMON is investigating. For now, use Firefox or change your DNS server)

Or, hide this message: temporarily or permanently

Steering Views




Harness Routing Views

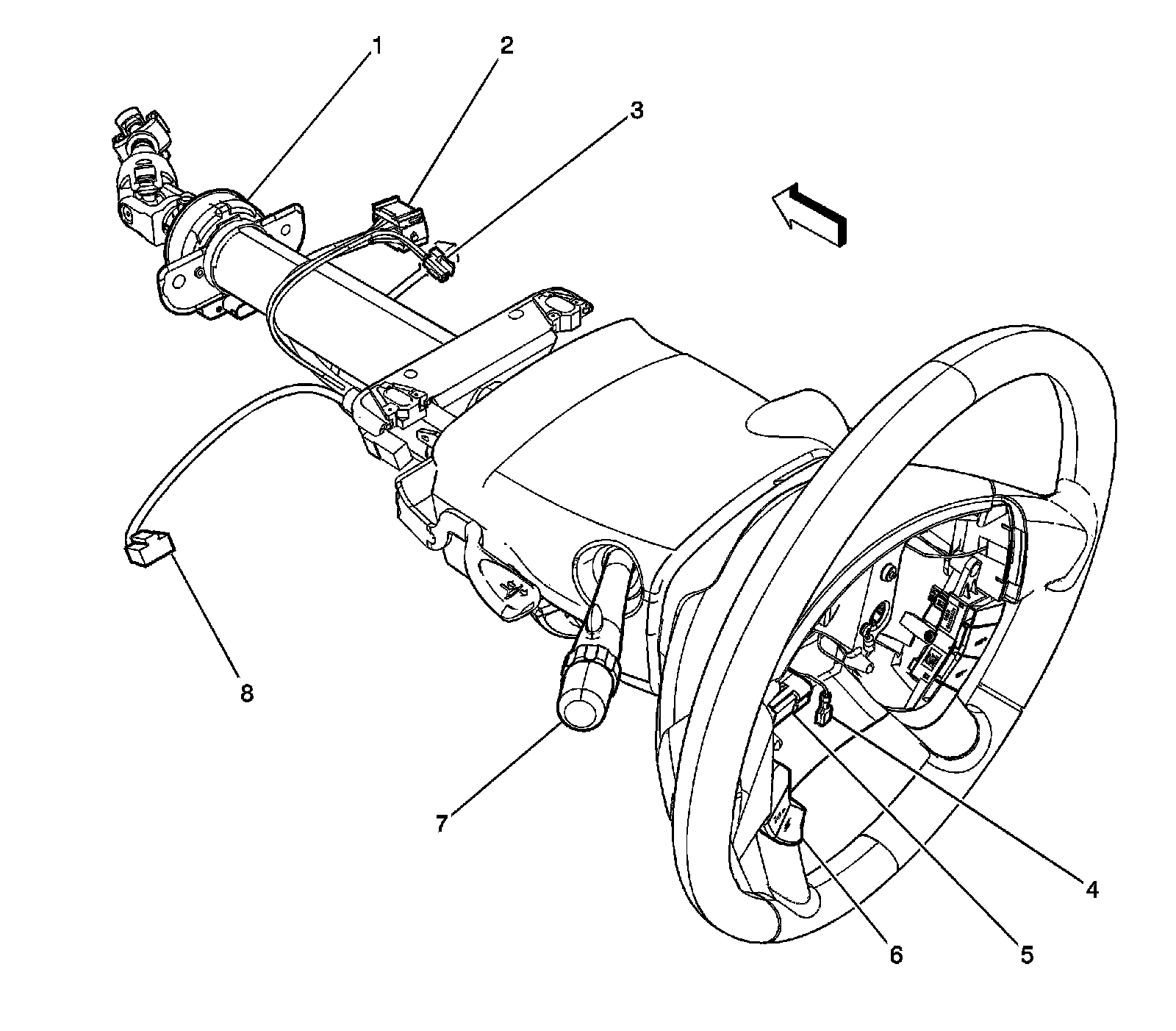
Steering Column Harness Routing




1 - Steering Angle Sensor (JL4)
2 - X201
3 - Automatic Transmission Shift Lock Control Solenoid Connector
4 - Horn Switch Connector
5 - X277
6 - Steering Wheel Control Switch - Left
7 - Turn Signal/Multifunction Switch
8 - Body Control Module (BCM) X3 Connector