Operation CHARM: Car repair manuals for everyone.
Manuals through 2025 now available!

Our trusted friends have launched a new website named LEMON, which has newer manuals. It also contains all the CHARM manuals.

LEMON is the spiritual successor to CHARM, I recommend you try it!

Link: lemon-manuals.la or lemon-manuals.org.ua

(Some people have issue connecting. LEMON is investigating. For now, use Firefox or change your DNS server)

Or, hide this message: temporarily or permanently

Knock Sensor: Testing and Inspection

Chart C-4 (1 Of 2):




Chart C-4 (2 Of 2):




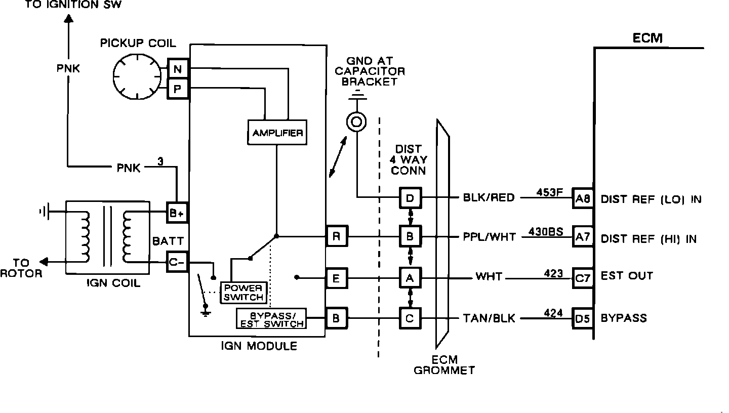
DFI HEI Circuit:





DESCRIPTION:

The HEI distributor produces one 5 volt Distributor Reference Pulse each time that a cylinder reaches 10° BTDC (base timing). The reference pulses are sent from the distributor to the ECM on circuit 430, Distributor Reference Signal. The ECM adds spark timing information to the reference pulses received from the HEI and sends out 5 volt Electronic Spark Timing pulses (EST) on circuit 423. The ECM can choose to control spark timing. The HEI bypass circuit 424 is turned on by the ECM (approximately 5 volts) when the ECM wishes to control timing. When the ECM wants the HEI module to control timing, the HEI bypass circuit is turned off and the HEI module grounds circuit 423, EST.

The ECM always sends EST pulses to the HEI. The HEI module shorts the EST pulses to ground when the bypass signal from the ECM to the module is low (less than .5 volts). The Distributor Reference Ground (circuit 453) is a common ground between the ECM and the HEI. The ECM and HEI compare bypass, EST, and reference voltages to the ground voltage on circuit 453. Circuit 453 open to the HEI or ECM can cause a failure of the ECM to recognize a reference pulse or of the module to recognize an EST pulse. The ECM compares the status of the EST circuit to the status of the bypass circuit in order to detect a fault and set code E023. If the ECM has bypass at 5 volts, the module should accept EST information, EST voltage should be high (.5 - 2.8 volts). Possible causes of code E023 are:

1. Circuit 423 (EST) open/ground.
2. Circuit 424 (bypass) open/grounded.
3. Circuit 453 (Reference Ground) open to ground at HEI or ECM.
4. ECM with a poor connection to the engine through the circuit 430 grounds.
5. ECM or HEI module faults.



NOTES ON FAULT TREE:

1. Four jumper wires must be obtained for use in the diagnostic procedure. The jumpers should be about 12 inches long with a male and female weatherpack connector on either end. With the distributor connector disconnected, use the jumpers to reconnect the terminals.

2. With only Distributor Reference and Distributor Reference Ground jumpered, engine will run on backup, park. Checking for proper ground connection between ECM and the engine and the ECM and HEI.

3. Checking for ECM providing an EST output on circuit 423.

4. Checking for HEI module able to ground EST signal with open bypass circuit.

5. Checking for HEI module able to recognize a voltage on the bypass circuit and to stop grounding EST (ECM controlling timing).

6. Checking for bypass signal to the module. If bypass is being sent by the ECM to the HEI and if the module interprets bypass voltage correctly, then the module will switch off the ground to the EST.

7. If the chart leads to "EST circuit is OK", then a fault may exist in the four-way weatherpack. Check for proper connector mating and for pins backing out of the weatherpack. If the connector is no trouble found, reconnect the four way, clear codes, and retest.