Operation CHARM: Car repair manuals for everyone.
Manuals through 2025 now available!

Our trusted friends have launched a new website named LEMON, which has newer manuals. It also contains all the CHARM manuals.

LEMON is the spiritual successor to CHARM, I recommend you try it!

Link: lemon-manuals.la or lemon-manuals.org.ua

(Some people have issue connecting. LEMON is investigating. For now, use Firefox or change your DNS server)

Or, hide this message: temporarily or permanently

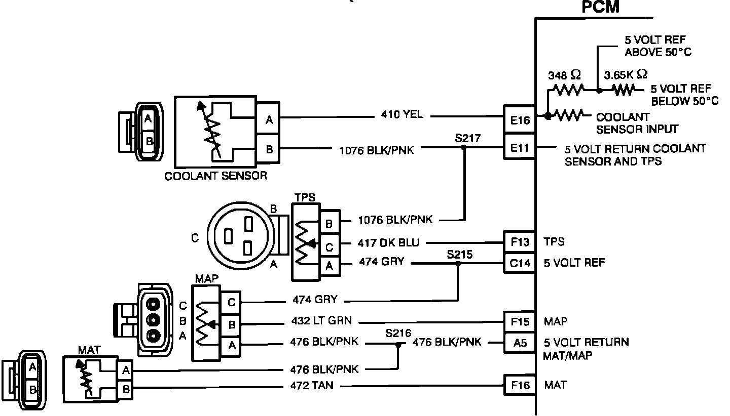
Coolant Temperature Sensor/Switch (For Computer): Description and Operation

Coolant Temperature Sensor:




PCM Wiring:







COOLANT SENSOR OPERATION


The coolant sensor is a thermistor (a resistor which varies its resistance value based on temperature) mounted in the engine coolant stream. The coolant sensor is a two wire component which receives a reference voltage signal from the PCM/ECM. Low coolant temperature produces a high resistance, while a high temperature produces low resistance. The PCM/ECM supplies a voltage signal to the coolant sensor through a resistor in the PCM/ECM and measures the signal voltage output. The voltage will be high when the engine is cold, and the voltage will be low when the engine is hot.



The sensor provides coolant temperature information to the PCM/ECM for fuel enrichment, ignition timing, EGR operation, canister purge control, air management, idle speed control, and closed loop fuel control. A failure in the coolant sensor circuit should set either a code E014 or code E015. An intermittent problem in the coolant sensor circuit can set a code E073.