Operation CHARM: Car repair manuals for everyone.
Manuals through 2025 now available!

Our trusted friends have launched a new website named LEMON, which has newer manuals. It also contains all the CHARM manuals.

LEMON is the spiritual successor to CHARM, I recommend you try it!

Link: lemon-manuals.la or lemon-manuals.org.ua

(Some people have issue connecting. LEMON is investigating. For now, use Firefox or change your DNS server)

Or, hide this message: temporarily or permanently

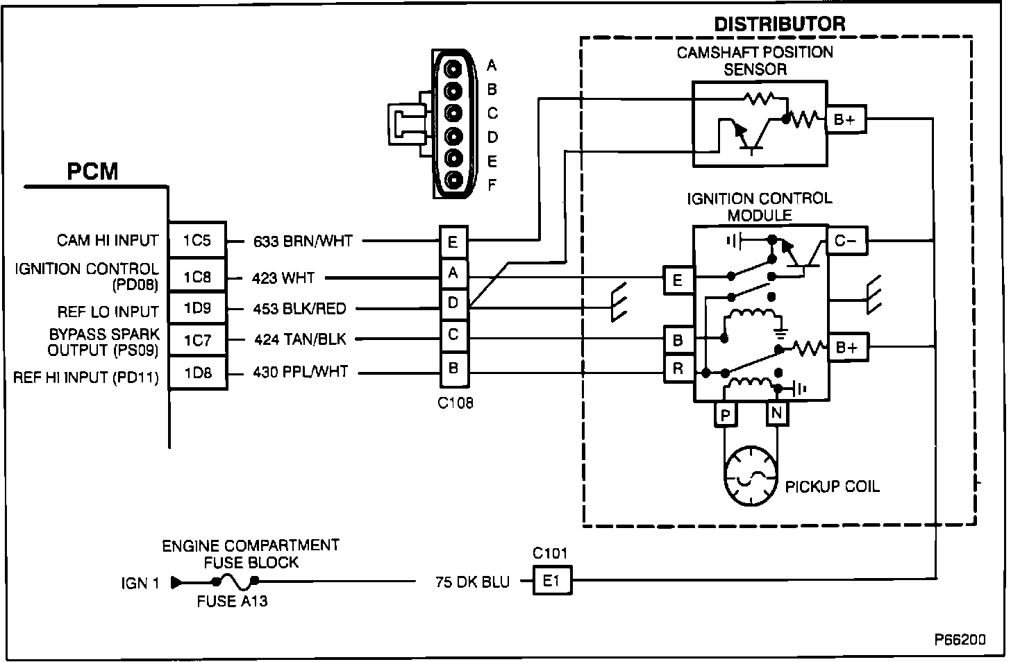
Engine Speed Sensor: Description and Operation

PCM Wiring:






The engine speed signal comes from a seven terminal High Energy Ignition (HEI) module in the distributor along CKT 430 (DIST REF). Pulses from the distributor are sent to the PCM where the duration between these pulses are used to calculate engine speed. The PCM adjusts spark advance and sends a signal back to the distributor.