Operation CHARM: Car repair manuals for everyone.
Manuals through 2025 now available!

Our trusted friends have launched a new website named LEMON, which has newer manuals. It also contains all the CHARM manuals.

LEMON is the spiritual successor to CHARM, I recommend you try it!

Link: lemon-manuals.la or lemon-manuals.org.ua

(Some people have issue connecting. LEMON is investigating. For now, use Firefox or change your DNS server)

Or, hide this message: temporarily or permanently

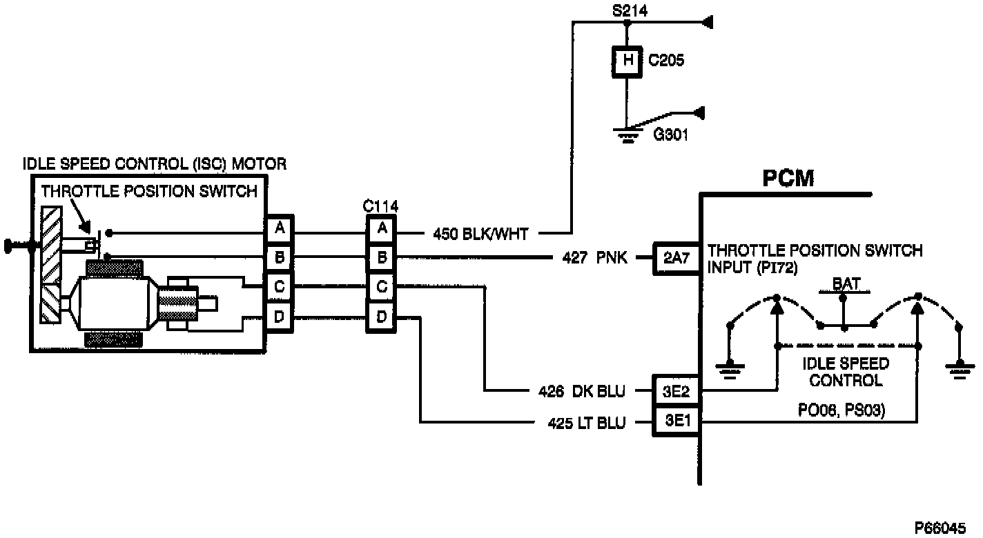
Throttle Position Switch: Testing and Inspection

ISC Motor Circuit:






If the PCM detects a decrease in throttle position two times in succession, then the PCM knows the throttle is resting on the ISC plunger and the Throttle Position Switch (not the same as the Throttle Position Sensor) should be closed and it sets Code P027. See Diagnostic Trouble Code PO27 for additional diagnostic information.