Operation CHARM: Car repair manuals for everyone.
Manuals through 2025 now available!

Our trusted friends have launched a new website named LEMON, which has newer manuals. It also contains all the CHARM manuals.

LEMON is the spiritual successor to CHARM, I recommend you try it!

Link: lemon-manuals.la or lemon-manuals.org.ua

(Some people have issue connecting. LEMON is investigating. For now, use Firefox or change your DNS server)

Or, hide this message: temporarily or permanently

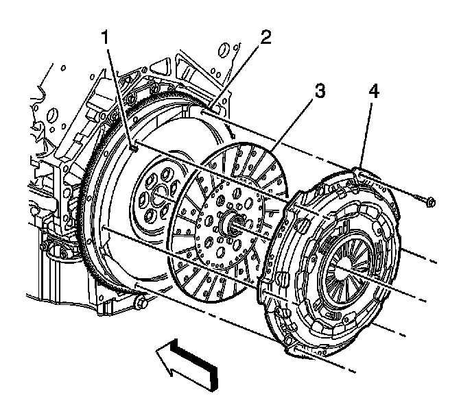
Flywheel: Service and Repair

Engine Flywheel Replacement

Removal Procedure

Important: For manual transmission applications, note the position and direction of the engine flywheel before removal. The flywheel does not use a locating pin for alignment. Mark or scribe the end of the crankshaft and the flywheel before component removal. The engine flywheel must be reinstalled to the original position and direction. The engine flywheel will not initially seat against the crankshaft flange, but will be pulled onto the crankshaft by the engine flywheel bolts. This procedure requires a 3-stage tightening process.





1. Remove the transmission.
2. Remove the clutch assembly (3, 4).





3. Mark or scribe the end of the crankshaft and the flywheel.





4. Remove the engine flywheel.
5. Clean and inspect the engine flywheel. Cleaning and Inspection.

Installation Procedure

Important: For manual transmission applications, note the position and direction of the engine flywheel before removal. The flywheel does not use a locating pin for alignment. Mark or scribe the end of the crankshaft and the flywheel before component removal. The engine flywheel must be reinstalled to the original position and direction. The engine flywheel will not initially seat against the crankshaft flange, but will be pulled onto the crankshaft by the engine flywheel bolts. This procedure requires a 3-stage tightening process.





1. Align the mark or scribe on the crankshaft with the mark or scribe on the existing flywheel.
2. If installing a new flywheel, refer to Engine Balancing.





3. Install the engine flywheel. Installation.





4. Install the clutch assembly (3, 4).
5. Install the transmission.