Operation CHARM: Car repair manuals for everyone.
Manuals through 2025 now available!

Our trusted friends have launched a new website named LEMON, which has newer manuals. It also contains all the CHARM manuals.

LEMON is the spiritual successor to CHARM, I recommend you try it!

Link: lemon-manuals.la or lemon-manuals.org.ua

(Some people have issue connecting. LEMON is investigating. For now, use Firefox or change your DNS server)

Or, hide this message: temporarily or permanently

Transmission Replacement

Transmission Replacement

Removal Procedure





1. Remove the shift control knob.





2. Remove the sound insulator foam block from the console.





3. Remove the bolts (2) securing the shift control assembly to the shift control adapter plate.
4. Raise the vehicle.





5. Remove the exhaust system.
6. Drain the transmission fluid, if necessary.





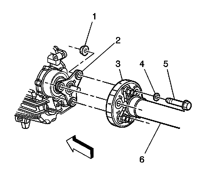
7. Remove the propeller shaft (6).
8. Support the transmission with a suitable jack.





9. Remove the transmission support.
10. Lower the transmission assembly to gain access to the top of the transmission.





11. Remove the shift control assembly from the transmission. Remove the shift control assembly from the vehicle.
12. Disconnect the following electrical connectors:
^ Transmission Fluid Temperature (TFT) sensor
^ Backup lamp switch
^ Vehicle Speed Sensor (VSS)
^ Reverse lockout solenoid
^ Gear select/skip shift solenoid





13. Remove the bolts securing the transmission to the clutch housing.
14. Carefully separate the transmission approximately 1.5 inches (3.8 CM) from the clutch housing.





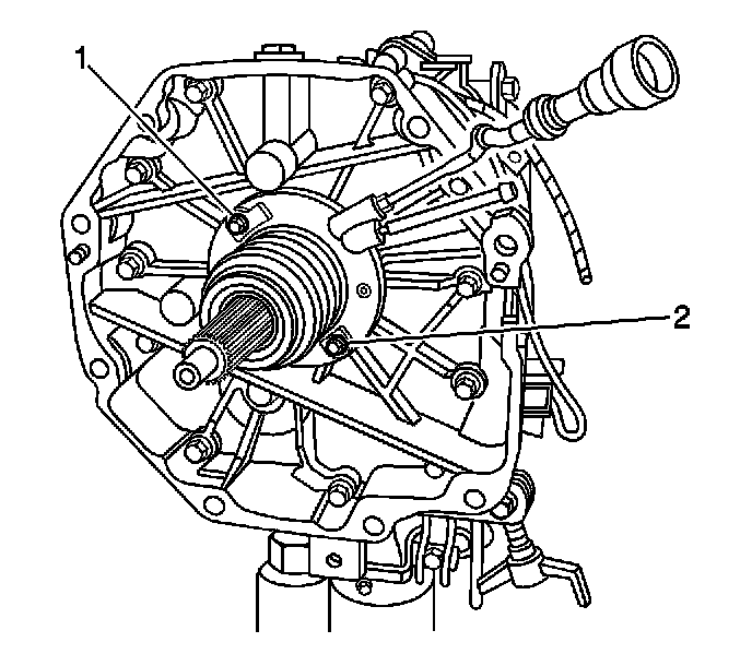
15. Remove the bolts (1, 2) securing the concentric slave cylinder to the transmission. Graphic shows transmission removed for clarity. Additional clearance between the transmission and clutch housing may be achieved by continuing to separate the transmission from the clutch housing as the bolts are being removed.





16. Remove the transmission. Ensure that the concentric slave cylinder does not bind on the input shaft during removal.

Installation Procedure





1. Partially install the transmission until the concentric slave cylinder bolts can be installed.





2. Notice: Refer to Fastener Notice in Service Precautions.

Install the concentric slave cylinder bolts. Graphic shows transmission removed for clarity.
Tighten the concentric slave cylinder bolts to 12 Nm (106 inch lbs.).
3. Install the transmission until flush with the clutch housing.





4. Tighten the transmission to the clutch housing bolts.
Tighten the transmission to clutch housing bolts to 48 Nm (35 ft. lbs.).
5. Connect the following electrical connectors:
^ Transmission Fluid Temperature (TFT) sensor
^ Backup lamp switch
^ Vehicle Speed Sensor (VSS)
^ Reverse lockout solenoid
^ Gear select/skip shift solenoid





6. Install the shift control assembly to the transmission.
7. Raise the transmission assembly.





8. Install the transmission support.
9. Remove the transmission jack.





10. Install the propeller shaft (6).
11. Check the transmission fluid and fill as necessary.





12. Install the exhaust system.
13. Lower the vehicle.





14. Install the bolts (2) securing the shift control assembly to the adapter plate.
Tighten the shift control bolts to 18 Nm (13 ft. lbs.).





15. Install the sound insulator foam block into the console.





16. Install the shift control knob.