Operation CHARM: Car repair manuals for everyone.
Manuals through 2025 now available!

Our trusted friends have launched a new website named LEMON, which has newer manuals. It also contains all the CHARM manuals.

LEMON is the spiritual successor to CHARM, I recommend you try it!

Link: lemon-manuals.la or lemon-manuals.org.ua

(Some people have issue connecting. LEMON is investigating. For now, use Firefox or change your DNS server)

Or, hide this message: temporarily or permanently

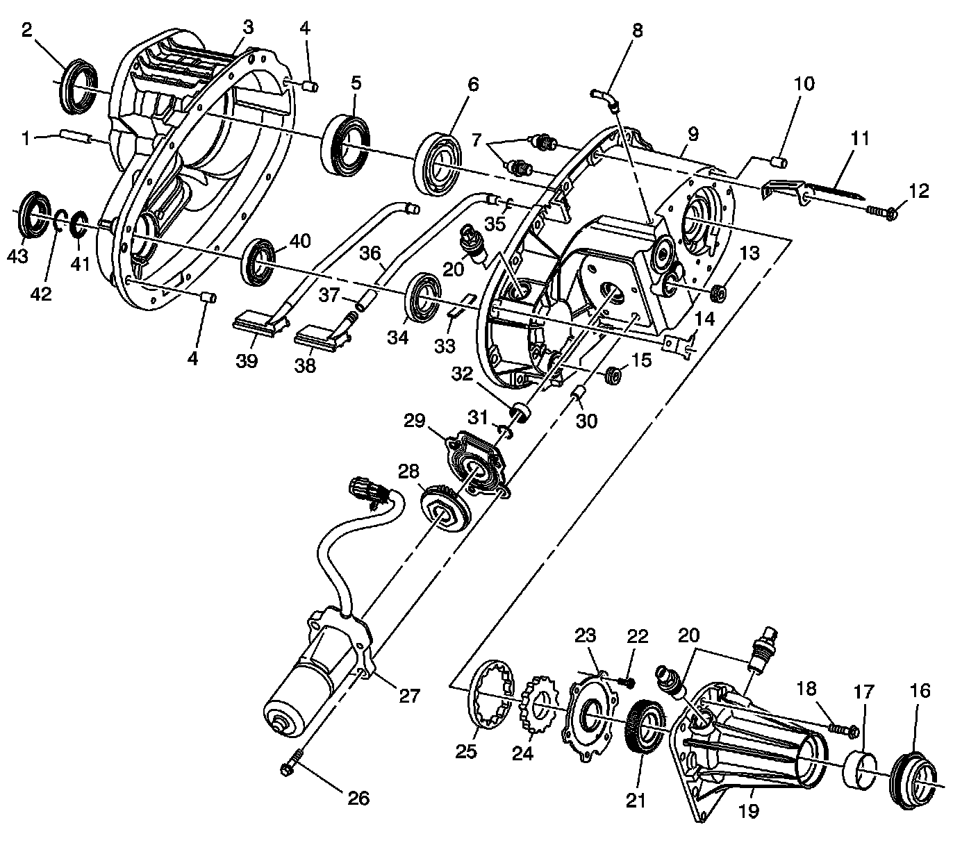
Case Components



Transfer Case Disassembled View

Case Components:





1 - Adapter Stud
2 - Input Shaft Seal
3 - Front Case Half
4 - Location Pin
4 - Location Pin
5 - Front Input Bearing
6 - Rear Output Rear Bearing
7 - Control Lever Studs
8 - Vent Pipe
9 - Rear Case Half
10 - Location Pin
11 - Wiring Harness Bracket
12 - Case Half Bolt
13 - Oil Fill Plug
14 - Bracket
15 - Oil Drain Plug
16 - Rear Output Shaft Seal
17 - Rear Extension Bushing
18 - Rear Extension Bolt
19 - Rear Extension
20 - Vehicle Speed Sensors
20 - Vehicle Speed Sensor
21 - Output Shaft Speed Reluctor Wheel
22 - Oil Pump Cover Bolt
23 - Oil Pump Cover
24 - Oil Pump Drive Gear
25 - Oil Pump Driven Gear
26 - Encoder Motor Bolt
27 - Encoder Motor
28 - Encoder Sensor
29 - Insulator
30 - Location Pin
31 - Actuator Lever Shaft Retaining Ring
32 - Actuator Lever Shaft Bearing
33 - Chip Collector Magnet
34 - Front Output Shaft Rear Bearing
35 - Oil Pump Suction Pipe Seal O-Ring
36 - Oil Pump Suction Pipe, 1st Design
37 - Oil Pump Suction Hose, 1st Design
38 - Oil Pump Screen, 1st Design
39 - Oil Pump Suction Pipe Assembly, 2nd Design
40 - Front Output Shaft Front Bearing
41 - Front Output Shaft Dust Seal
42 - Front Output Shaft Ring
43 - Front Output Shaft Seal