Operation CHARM: Car repair manuals for everyone.
Manuals through 2025 now available!

Our trusted friends have launched a new website named LEMON, which has newer manuals. It also contains all the CHARM manuals.

LEMON is the spiritual successor to CHARM, I recommend you try it!

Link: lemon-manuals.la or lemon-manuals.org.ua

(Some people have issue connecting. LEMON is investigating. For now, use Firefox or change your DNS server)

Or, hide this message: temporarily or permanently

Rear Axle Assemble



Rear Axle Assemble

Tool Required
* DT-48007 Spline Holder
* J 8001 Dial Indicator Set
* J 42155 Getrag Axle Differential Housing Lifting Tool
* J-42173-A Differential Holding Fixture
* J 46405 Output Shaft Seal Installer





Important: If the pinion assembly components have not been replaced, use the original pinion housing shims again. If the pinion assembly components have been replaced, refer to Drive Pinion Shim Selection for selection of the proper size shims.

1. Assemble the drive pinion prior to rear axle assembly.
2. Using the J 46405, install the oil seal into the left cover.
3. Using the J 46405, install the oil seal into the right cover.




4. Install the pinion housing assembly (4) and the selected shim or shims (19) to the differential housing.
The use of M8 x 1.25 dowels or long bolts will ease in pinion housing/cage and shim installation and alignment.





Notice: Refer to Fastener Notice.

5. Install the pinion housing/cage bolts (7).

Tighten the bolts to 28 N.m (20 lb ft).




6. Install the J 42155 into the groove of the output shaft in order to install the differential case assembly.




7. Install the C-clip (115) into the groove of the output shaft.




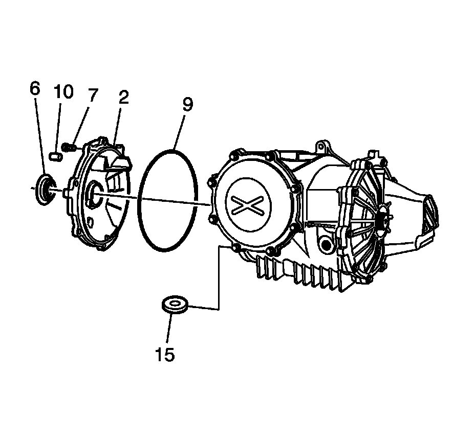
8. Install the O-ring (9) on the right cover (3) and the dowel (10) into the carrier.
9. Install the right cover and bolts (7).

Tighten the bolts to 28 N.m (20 lb ft).




10. Install the J 8001 onto the transmission stud. Position the tip of the dial indicator against the center of the ring gear tooth surface.




11. Install the DT-48007 into the splines of the pinion. You must hold the DT-48007 to retain the pinion in order to properly measure backlash.




12. Move the right output shaft in both directions in order to measure the gear backlash. Measure the backlash in 2-3 locations at the ring gear teeth while holding the pinion shaft. Refer to Rear Axle Specifications.





Important: Note the location of the rear cover bolt for assembly.

13. Install the rear cover (5), bolt (16), and gasket (17).

Tighten the bolt to 10 N.m (89 lb in).




14. Remove the bolts (3) and the differential assembly (1) from the J-42173-A (2).




15. Install the O-ring (9) on the left cover (2).
16. Install the magnet (15) and dowel (10) to the carrier.
17. Install the left cover (2) and bolts (7).

Tighten the bolts to 28 N.m (20 lb ft).




18. Install the drain plug and washer (25).

Tighten the drain plug to 35 N.m (26 lb ft).

19. Refer to Rear Axle Lubricant Replacement.