Operation CHARM: Car repair manuals for everyone.
Manuals through 2025 now available!

Our trusted friends have launched a new website named LEMON, which has newer manuals. It also contains all the CHARM manuals.

LEMON is the spiritual successor to CHARM, I recommend you try it!

Link: lemon-manuals.la or lemon-manuals.org.ua

(Some people have issue connecting. LEMON is investigating. For now, use Firefox or change your DNS server)

Or, hide this message: temporarily or permanently

Rear Axle Disassemble



Rear Axle Disassemble

Tools Required
* DT-47596 Bearing Cup Remover
* J 25070 Heat Gun - 500-750F
* J 42155 Getrag Axle Differential Housing Lifting Tool
* J-42173-A Differential Holding Fixture
* J 45124 Removal Bridge




1. Remove the drain plug and washer (25) and allow the fluid to drain.




2. Remove the fill plug and washer (26).




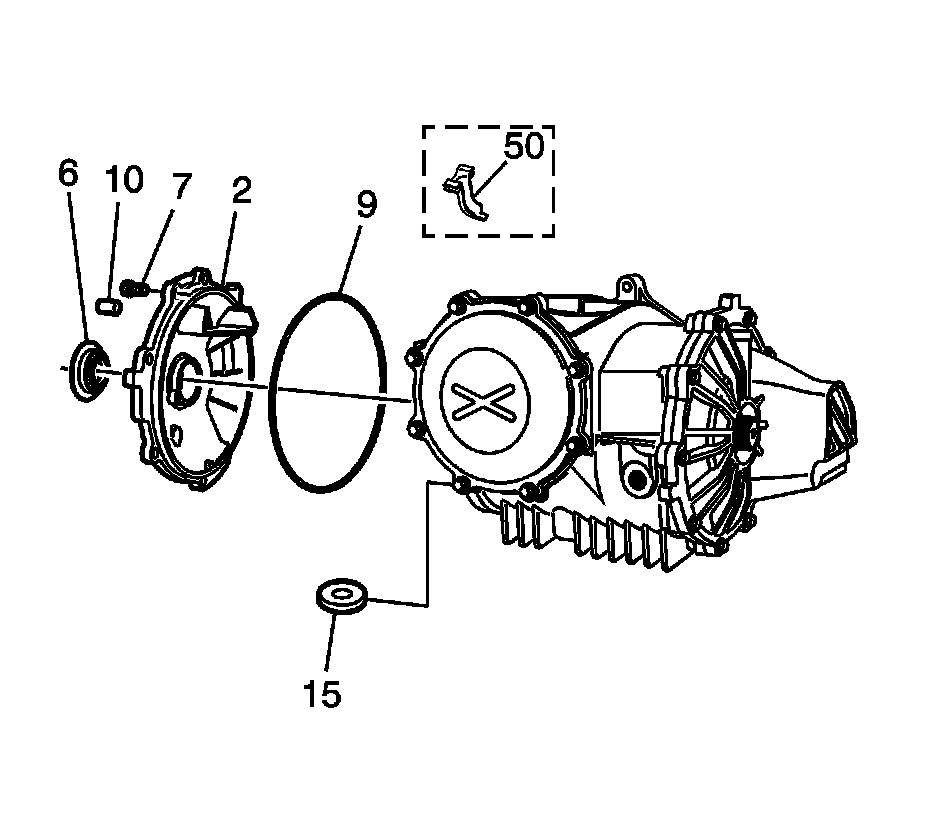
3. Remove the left cover (2) and bolts (7).
4. Remove the O-ring (9) and oil seal (6) from the cover and discard. Inspect the dowel (10).
5. Remove the magnet (15) and oil trough (50) from the carrier.




6. Install the differential carrier (1) onto the J-42173-A (2).

Notice: Refer to Fastener Notice.

7. Install 4 M8 x 1.25 bolts (3).

Tighten the bolts to 28 N.m (20 lb ft).




8. Remove the right cover (3) and bolts (7) from the differential.
9. Remove the O-ring (9) and oil seal (6) from the cover and discard.




10. Remove the cover - rear (5), bolts (16), and gasket (17).




11. Remove the C-clip (115) from the output shaft.




12. Install the J 42155 into the groove of the output shaft in order to remove the differential case assembly.




13. Remove the pinion housing/cage bolts (7).




14. Using the J 25070, heat the differential housing around the pinion cartridge. Heating the housing will ease in pinion removal.




15. Remove the pinion cartridge/cage assembly (4) and shim (19) from the differential housing. Mark or tag the shim for assembly.
Locate 2 screwdrivers or pry bars to the flange area of the pinion housing/cage to ease in removal.




16. Install the DT-47596 (2) into the right cover. Tighten securely into the bearing cup.
17. Place the J 45124 (1) over the DT-47596 (2). Adjust the legs for best fit. Install supplied bolt, nut, thrust bearing and washer. Hold the bolt and tighten the nut to remove the bearing cup and shim.




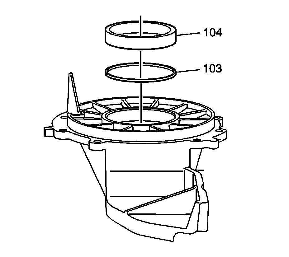
18. Remove the bearing cup (104) and shim (103). Mark or tag the shim for assembly.




19. Install the DT-47596 (2) into the differential housing, behind the left bearing cup. Tighten securely into the bearing cup.
20. Place J 45124 (1) over DT-47596 (2). Adjust the legs for best fit. Install supplied bolt, nut, thrust bearing and washer. Hold the bolt and tighten the nut to remove the bearing cup and shim.




21. Remove the cup (104) and shim (103) from the differential housing. Mark or tag the shims for assembly.