Operation CHARM: Car repair manuals for everyone.
Manuals through 2025 now available!

Our trusted friends have launched a new website named LEMON, which has newer manuals. It also contains all the CHARM manuals.

LEMON is the spiritual successor to CHARM, I recommend you try it!

Link: lemon-manuals.la or lemon-manuals.org.ua

(Some people have issue connecting. LEMON is investigating. For now, use Firefox or change your DNS server)

Or, hide this message: temporarily or permanently

Memory Positioning Switch: Locations



Door Component Views

Driver Door Components 1 of 3 (LHD)




1 - Outside Rearview Mirror (OSRVM) - Driver
2 - Door Latch Assembly - Driver
3 - Window Motor - Driver

Driver Door Components 2 of 3 (LHD)




1 - Driver Door
2 - Heated Seat Switches (KA1)
3 - Memory Seat Switch (A45)
4 - Outside Rearview Mirror (OSRVM) Switch
5 - Driver Door Module (DDM)
6 - Window Switches
7 - Window Lockout Switch
8 - Door Lock/Unlock Switch

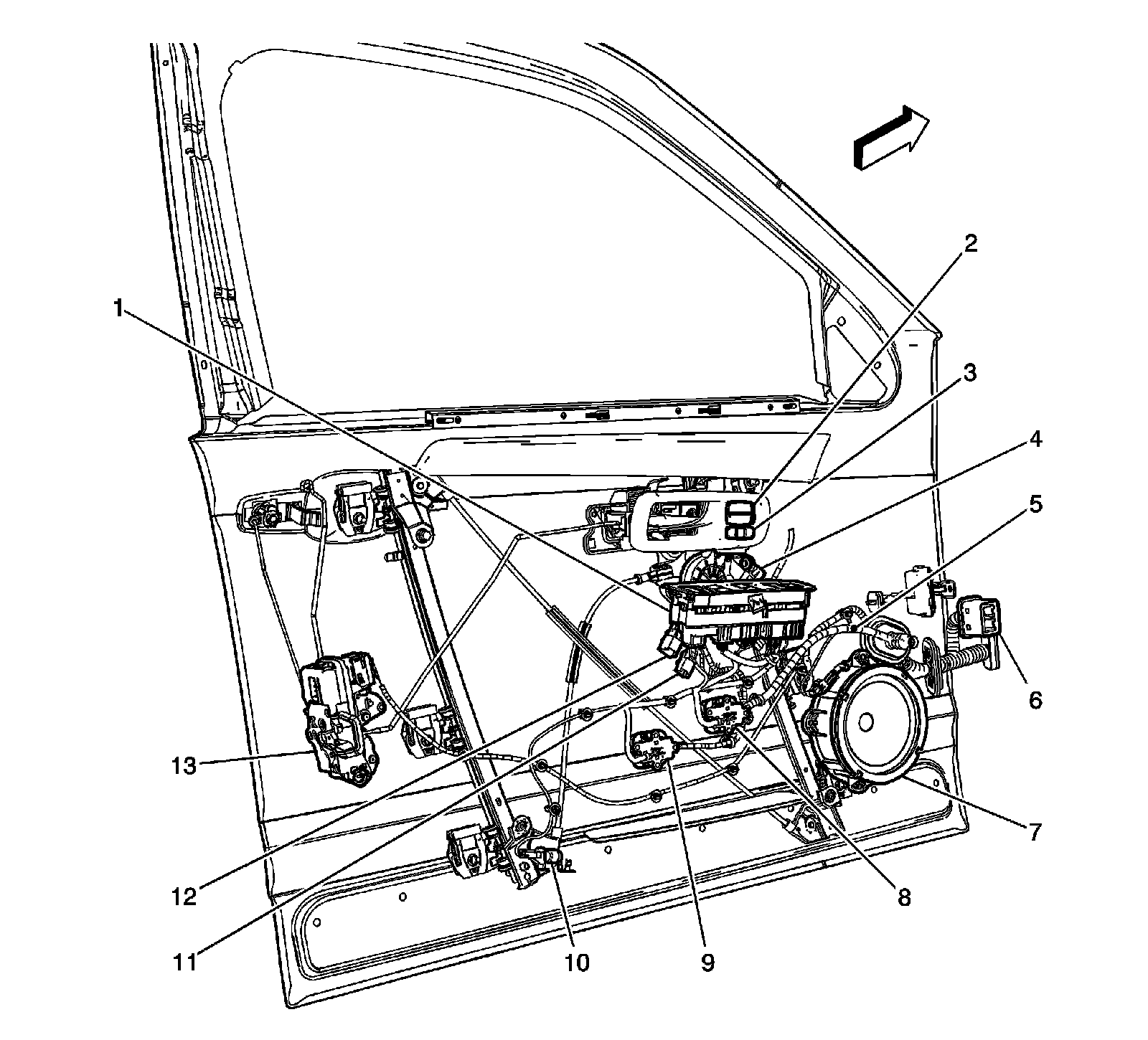
Driver Door Components 3 of 3 (LHD)




1 - Driver Door Module (DDM)
2 - Heated Seat Switch - Driver (KA1)
3 - Memory Seat Switch (A45)
4 - Window Motor - Driver
5 - J501
6 - X500
7 - Speaker - Left Front Door
8 - X501
9 - X502
10 - Courtesy Lamp - Left Front Door
11 - Outside Rearview Mirror (OSRVM) - Driver Side X1
12 - Outside Rearview Mirror (OSRVM) - Driver Side X2
13 - Door Latch Assembly - Driver



Door Component Views

Driver Door Components (RHD)




1 - Outside Rearview Mirror
2 - Courtesy Lamp
3 - Driver Door Module (DDM)
4 - Door Lock Switch
5 - Window Lockout Switch
6 - Window Switches
7 - Speaker - Right Front Door
8 - Outside Rearview Mirror Switch
9 - Memory Seat Switch
10 - Heated Seat Switches