Operation CHARM: Car repair manuals for everyone.
Manuals through 2025 now available!

Our trusted friends have launched a new website named LEMON, which has newer manuals. It also contains all the CHARM manuals.

LEMON is the spiritual successor to CHARM, I recommend you try it!

Link: lemon-manuals.la or lemon-manuals.org.ua

(Some people have issue connecting. LEMON is investigating. For now, use Firefox or change your DNS server)

Or, hide this message: temporarily or permanently

Fuel Return Line: Service and Repair



Fuel Hose/Pipes Replacement - Chassis

Removal Procedure

Caution: Refer to Battery Disconnect Caution (Battery Disconnect Caution) .
1. Disconnect the negative battery cable. Refer to Battery Negative Cable Disconnection and Connection (Service and Repair) .
2. Remove the engine sight shield. Refer to Intake Manifold Sight Shield Replacement (Service and Repair) .
3. Relieve the fuel system pressure. Refer to the Fuel Pressure Relief (Without CH 48027) (Fuel Pressure Relief (Without CH 48027))Fuel Pressure Relief (With CH 48027) (Fuel Pressure Relief (With CH 48027)) .





Notice:
* Do not repair the fuel feed or return pipes.
* Replace the fuel feed and return pipes with original equipment or with parts that meet the GM specifications for those parts. The replacement pipe must have the same type of fittings as the original pipe in order to ensure the integrity of the connection.


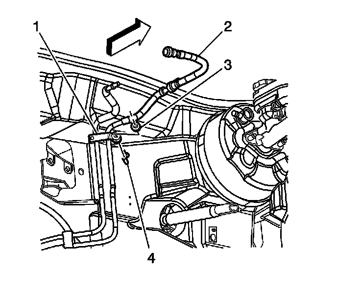
4. Disconnect the fuel feed hose (3) from the chassis fuel feed pipe (2). Refer to Metal Collar Quick Connect Fitting Service (Metal Collar Quick Connect Fitting Service) .
5. Cap the engine compartment fuel feed pipe.




6. Disconnect the chassis fuel and evaporative emission (EVAP) pipe retainer (1) from the upper front of dash mounting stud (3).
7. Raise the vehicle. Refer to Lifting and Jacking the Vehicle (Service and Repair) .
8. Remove the exhaust intermediate pipe. Refer to Intermediate Pipe Replacement (Service and Repair) .




9. Remove the floor panel tunnel panel reinforcement. Refer to Floor Panel Tunnel Panel Reinforcement Replacement (Service and Repair) .




10. Disconnect the chassis fuel pipe (5) from the underbody retainers (6).
11. Remove the chassis fuel pipe.



Installation Procedure

Important:
* Follow the same routing as the original pipe.

* Secure the pipe in order to prevent chafing.

* Do not kink or bend the pipe.








1. Install the chassis fuel pipe (5) into the underbody retainers (6).
2. Connect the chassis fuel feed pipe.




3. Install the floor panel tunnel panel reinforcement. Refer to Floor Panel Tunnel Panel Reinforcement Replacement (Service and Repair) .
4. Install the exhaust intermediate pipe. Refer to Intermediate Pipe Replacement (Service and Repair) .
5. Lower the vehicle.
6. Remove the cap from the engine compartment fuel feed pipe.




7. Connect the chassis fuel and EVAP pipe retainer (1) at the upper front of dash mounting stud (3).

Tighten the fuel and EVAP pipe retainer nut to 6 N.m (53 lb in).





8. Connect the fuel feed hose (3) to the chassis fuel feed pipe (2). Refer to Metal Collar Quick Connect Fitting Service (Metal Collar Quick Connect Fitting Service) .
9. Tighten the fuel filler cap.
10. Connect the negative battery cable. Refer to Battery Negative Cable Disconnection and Connection (Service and Repair) .
11. Perform the following procedure in order to inspect for leaks:

1. Turn the ignition switch ON for 2 seconds.
2. Turn the ignition switch OFF for 10 seconds.
3. Turn the ignition switch ON.
4. Inspect for fuel leaks.

12. Install the engine sight shield. Refer to Intake Manifold Sight Shield Replacement (Service and Repair) .