Operation CHARM: Car repair manuals for everyone.
Manuals through 2025 now available!

Our trusted friends have launched a new website named LEMON, which has newer manuals. It also contains all the CHARM manuals.

LEMON is the spiritual successor to CHARM, I recommend you try it!

Link: lemon-manuals.la or lemon-manuals.org.ua

(Some people have issue connecting. LEMON is investigating. For now, use Firefox or change your DNS server)

Or, hide this message: temporarily or permanently

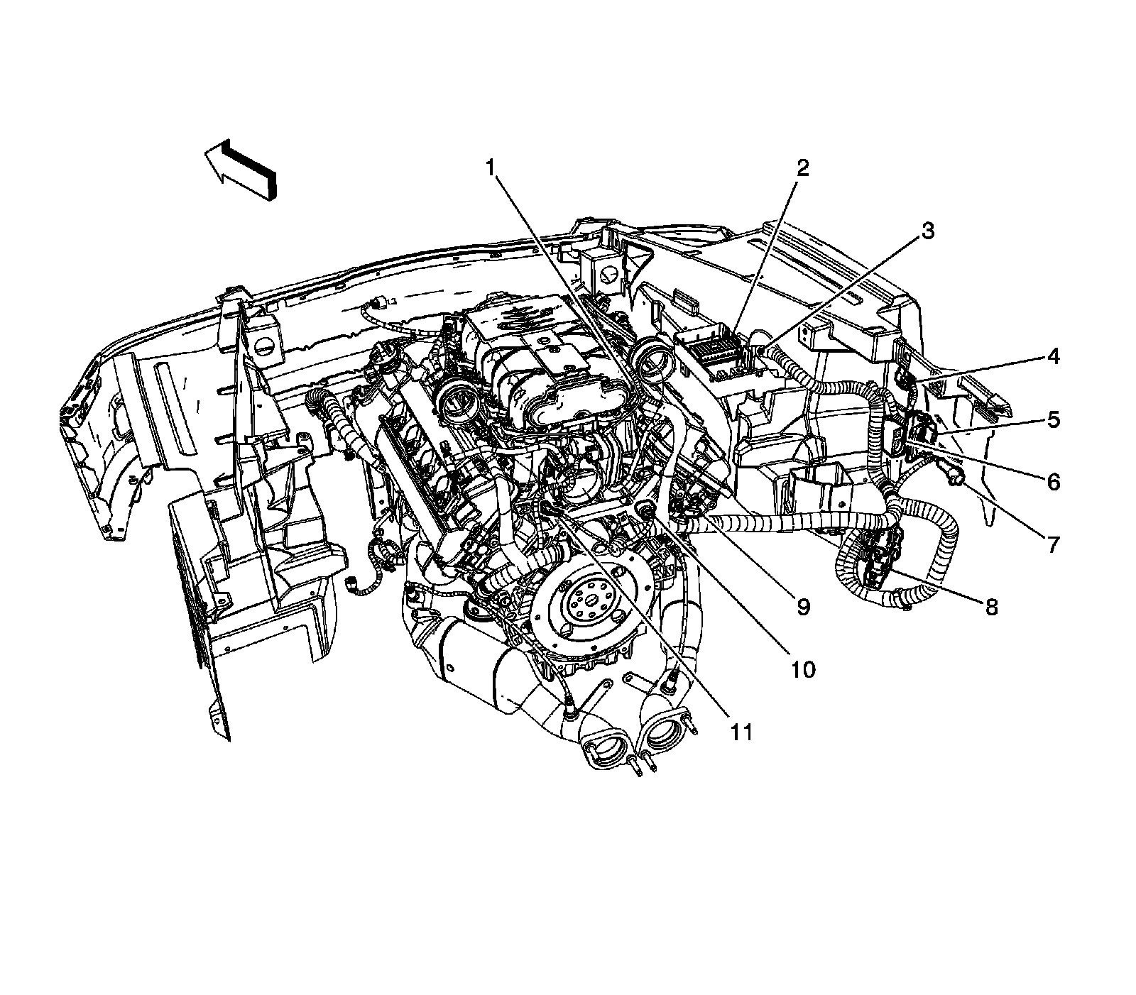
Engine Harness Routing




Harness Routing Views

Engine Harness Routing 1 of 2




1 - G106
2 - Fuse Block - Underhood
3 - J105
4 - X186 Engine Harness to Forward Lamp Harness
5 - X180 Engine Harness to I/P Harness
6 - X184 Engine Harness to Transmission Harness
7 - X182 Engine Harness to I/P Harness
8 - Engine Control Module (ECM) Connectors
9 - JX106
10 - X148 Engine Harness to Knock Sensor (KS)/Crankshaft Position (CKP) Sensor Jumper Harness
11 - X188 Engine Harness to Starter Solenoid Jumper Harness

Engine Harness Routing 2 of 2




1 - J238
2 - J244
3 - J195
4 - G107
5 - J193
6 - J191
7 - G105