Operation CHARM: Car repair manuals for everyone.
Manuals through 2025 now available!

Our trusted friends have launched a new website named LEMON, which has newer manuals. It also contains all the CHARM manuals.

LEMON is the spiritual successor to CHARM, I recommend you try it!

Link: lemon-manuals.la or lemon-manuals.org.ua

(Some people have issue connecting. LEMON is investigating. For now, use Firefox or change your DNS server)

Or, hide this message: temporarily or permanently

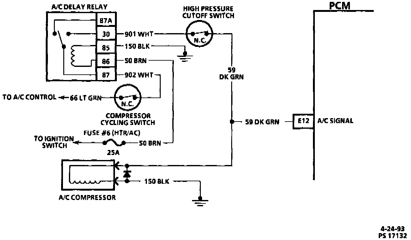
A/C Signal: Testing and Inspection

A/C Clutch Control Diagnosis:




A/C Clutch Control:






Circuit Description
The A/C delay relay is used to delay operation of the A/C clutch by approximately 18 seconds after ignition is turned "ON." It is a solid state relay with no moving components. Regardless of A/C control position, the delay relay is energized and starts its timer sequence whenever the ignition is turned "ON."

Chart Test Description
Number(s) below refer to circled number(s) on the diagnostic chart.

1. Check for power to relay cavity 87 on circuit 902.

2. If the A/C clutch engages, the compressor cycling switch is stuck open. Before replacing the switch, recheck for adequate A/C charge.

3. If voltage is present on circuit 66, then the circuit to relay terminal is okay.

Diagnostic Aids
A solid state relay is utilized to delay A/C compressor clutch engagement. If the vehicle is started with the A/C turned "ON" and the clutch engages immediately, the A/C delay relay may be stuck closed or the wrong relay may have been installed.