Operation CHARM: Car repair manuals for everyone.
Manuals through 2025 now available!

Our trusted friends have launched a new website named LEMON, which has newer manuals. It also contains all the CHARM manuals.

LEMON is the spiritual successor to CHARM, I recommend you try it!

Link: lemon-manuals.la or lemon-manuals.org.ua

(Some people have issue connecting. LEMON is investigating. For now, use Firefox or change your DNS server)

Or, hide this message: temporarily or permanently

Powertrain Controls




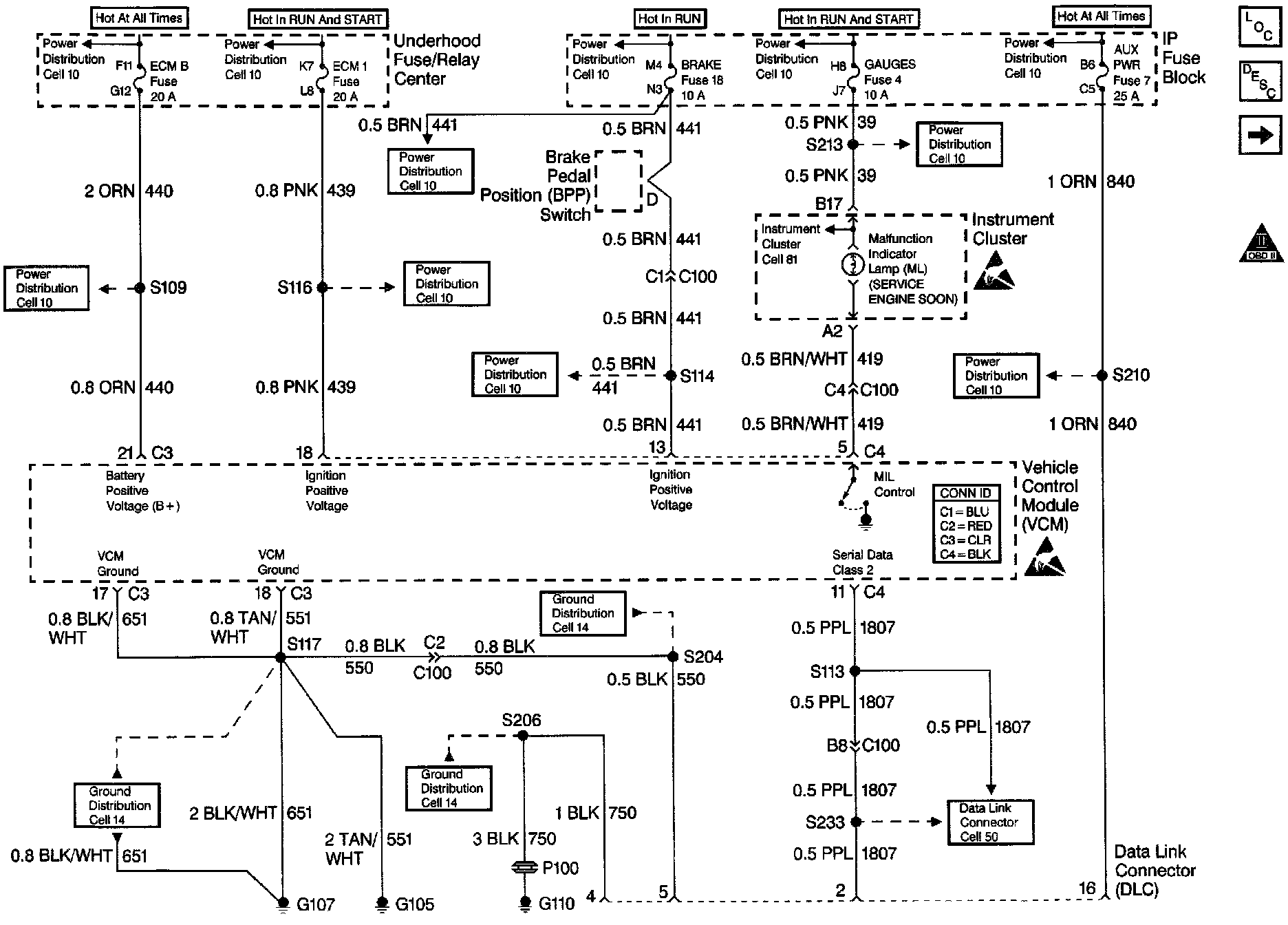
Power and Ground




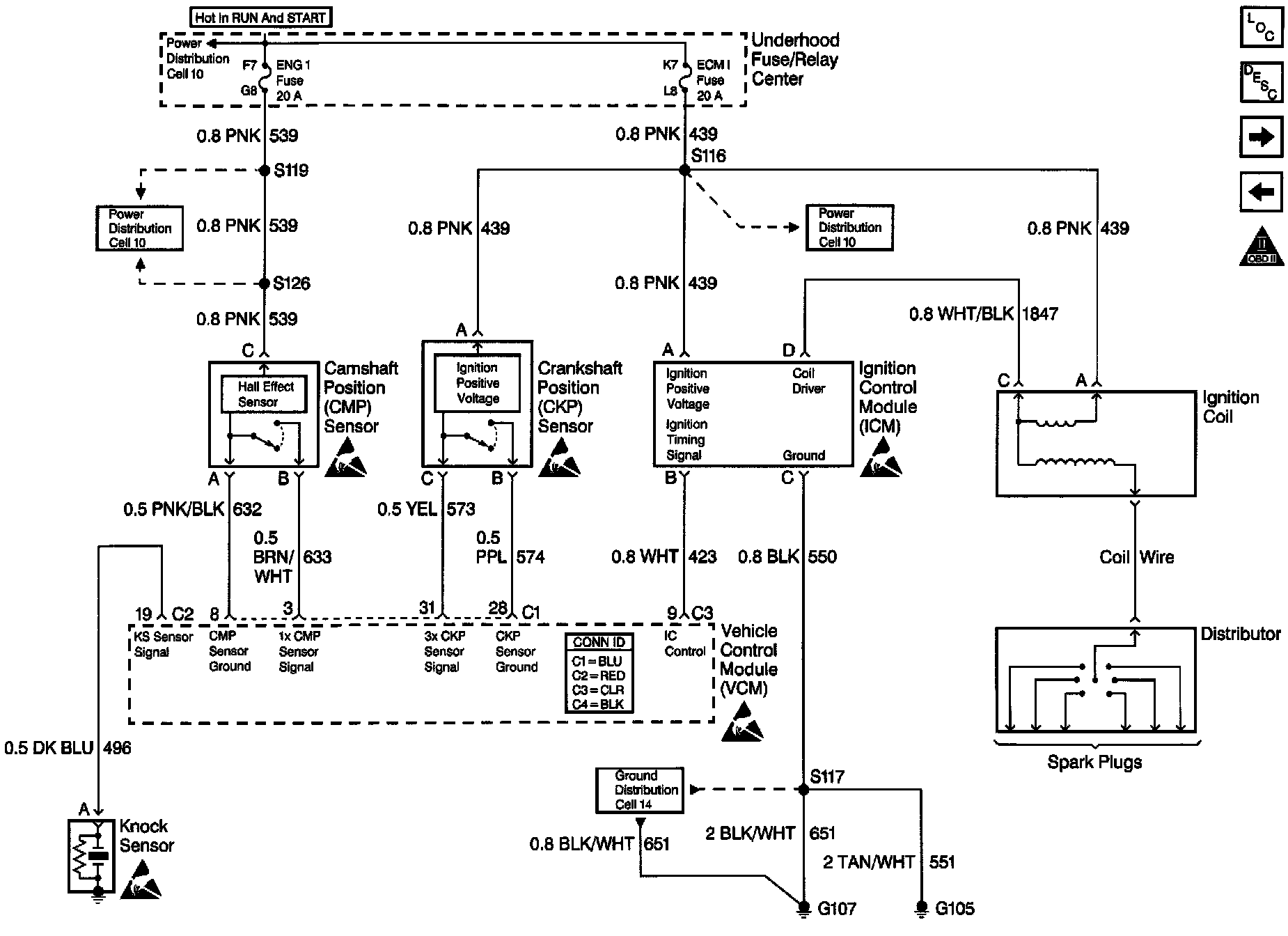
Ignition Controls




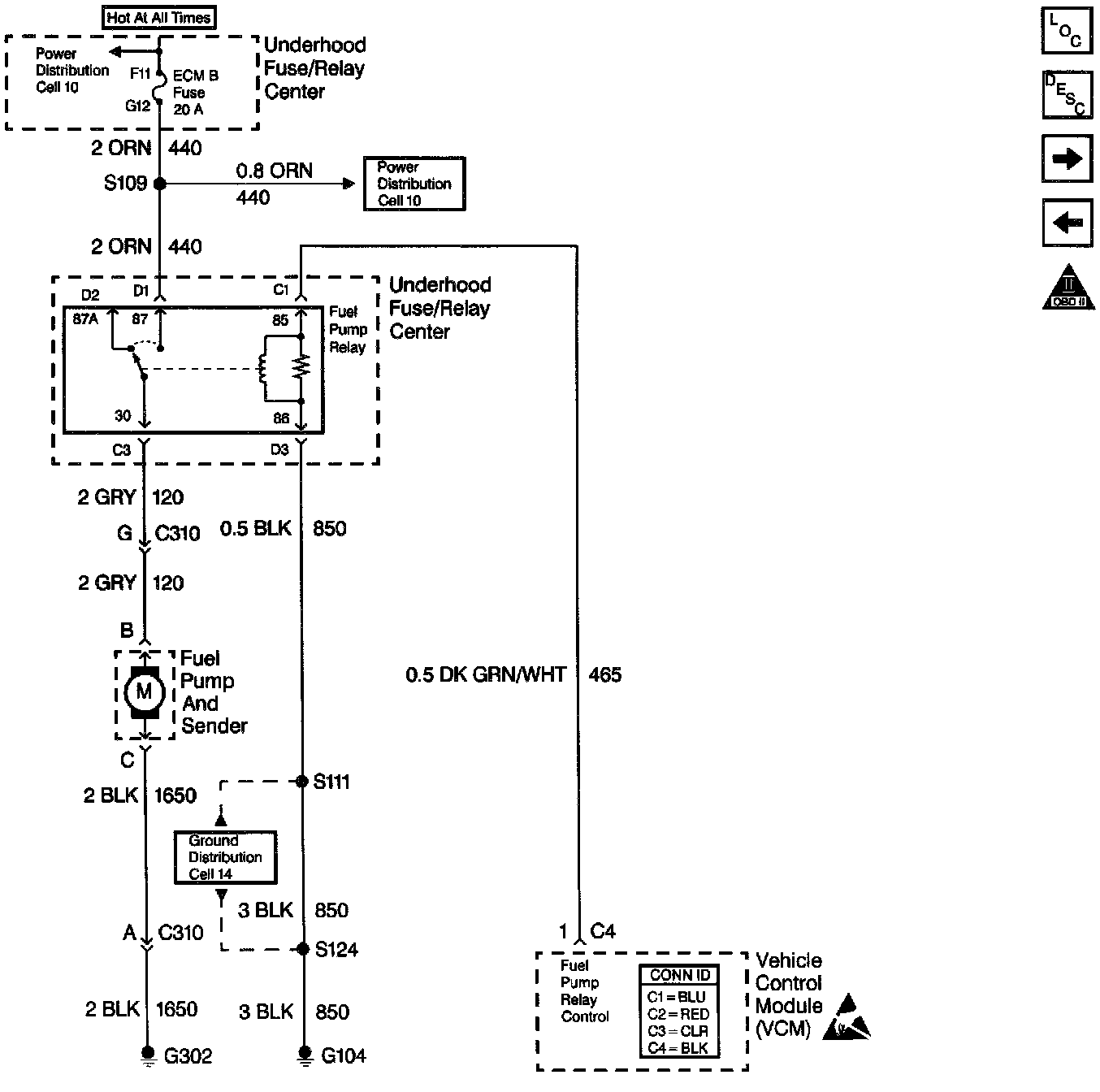
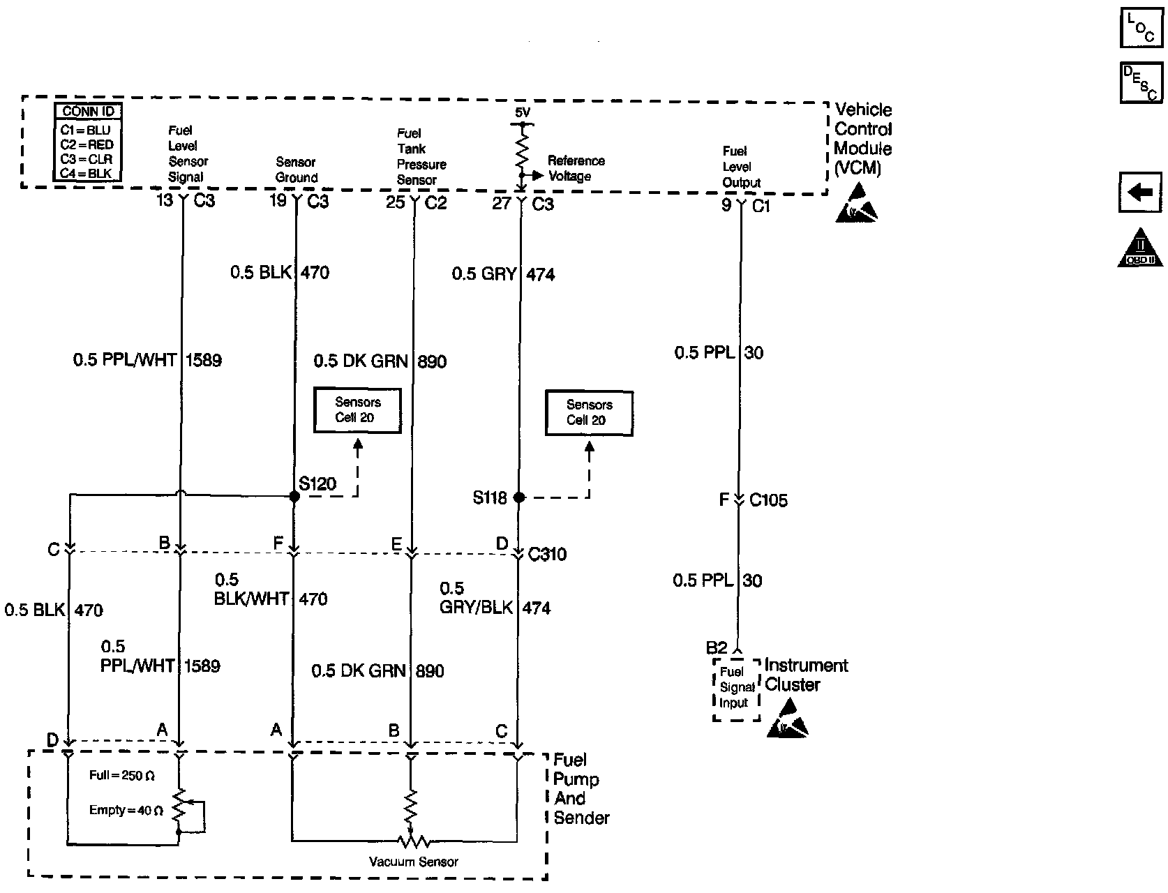
Fuel Delivery




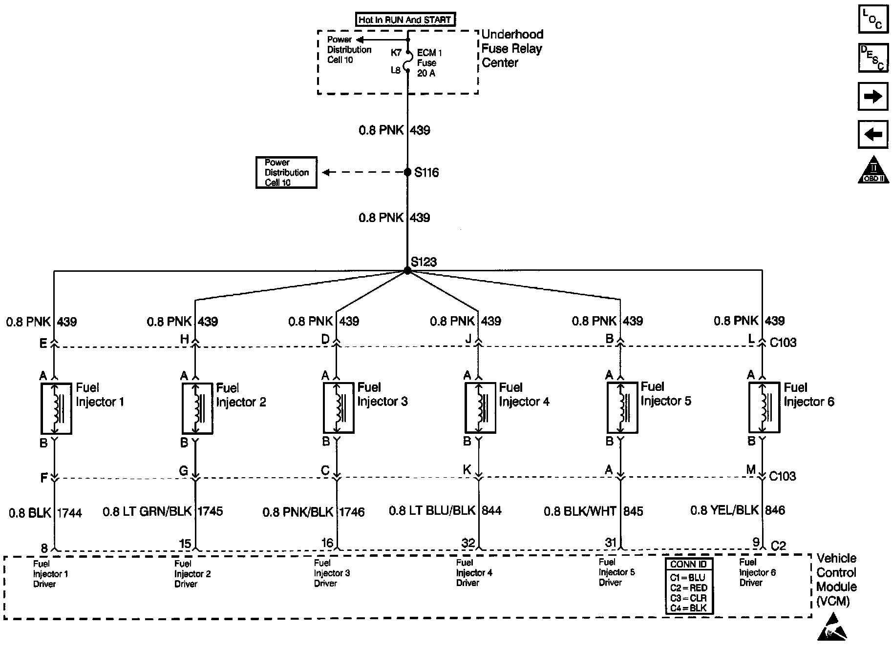
Fuel Injectors




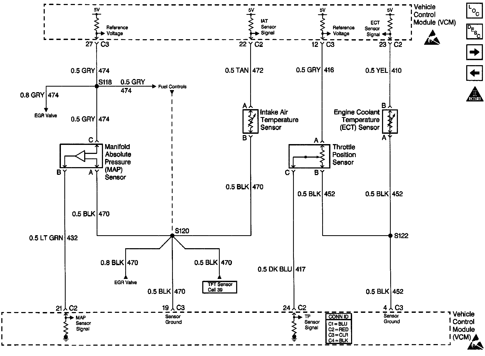
Fuel Controls




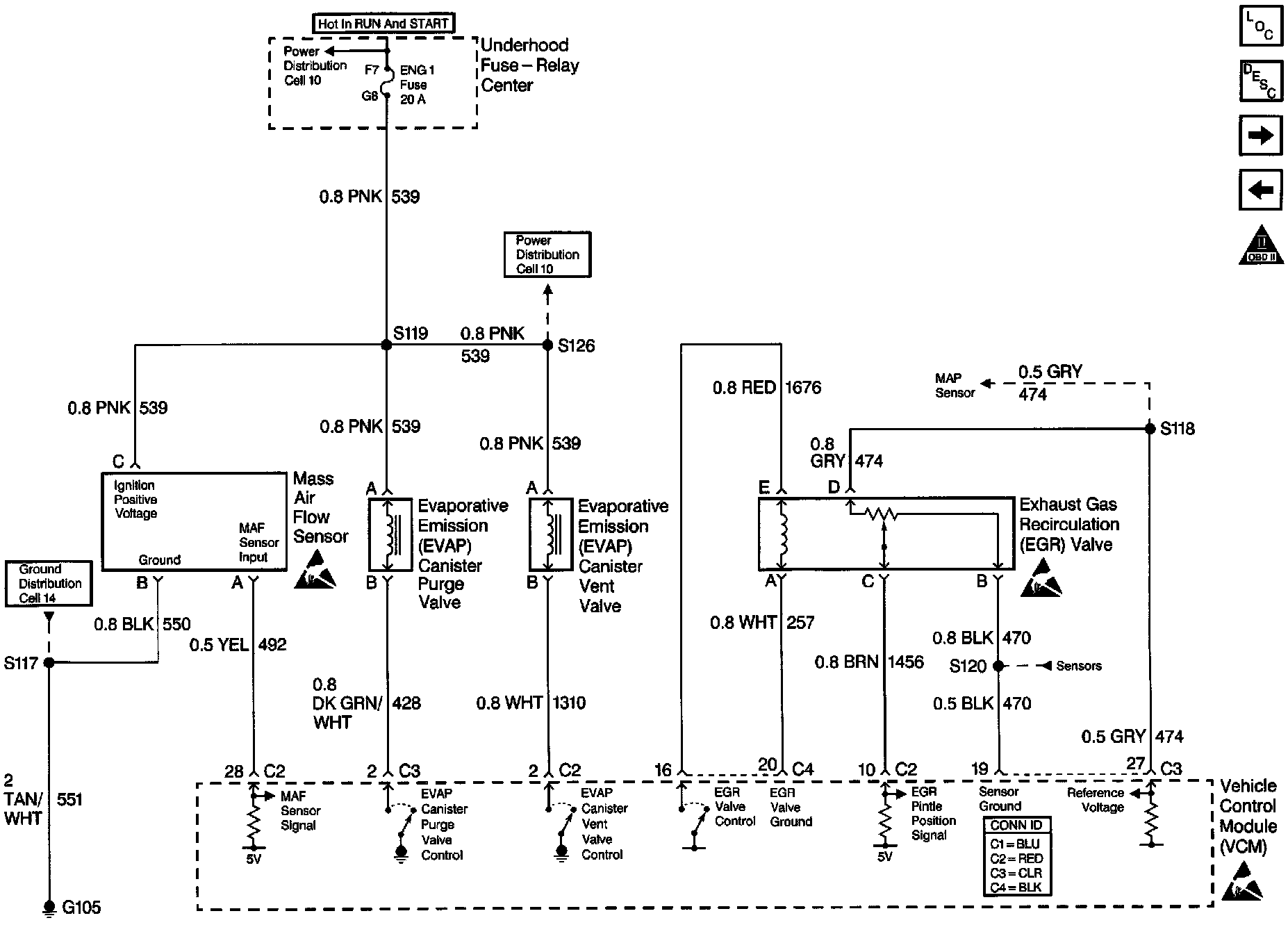
Emission Controls




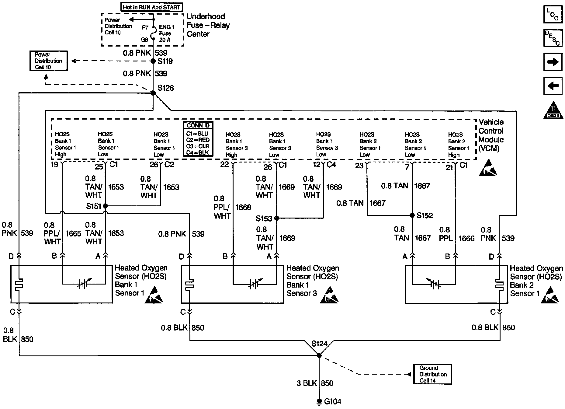
Oxygen Sensors




VSS and Cruise Control




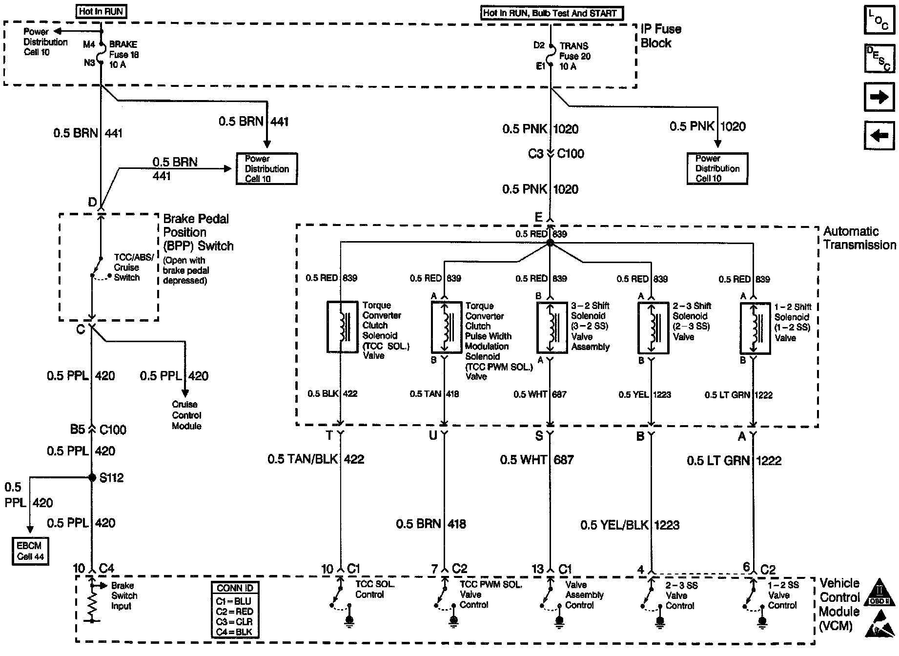
Transmission Shift Controls




Transmission Switch Input Controls




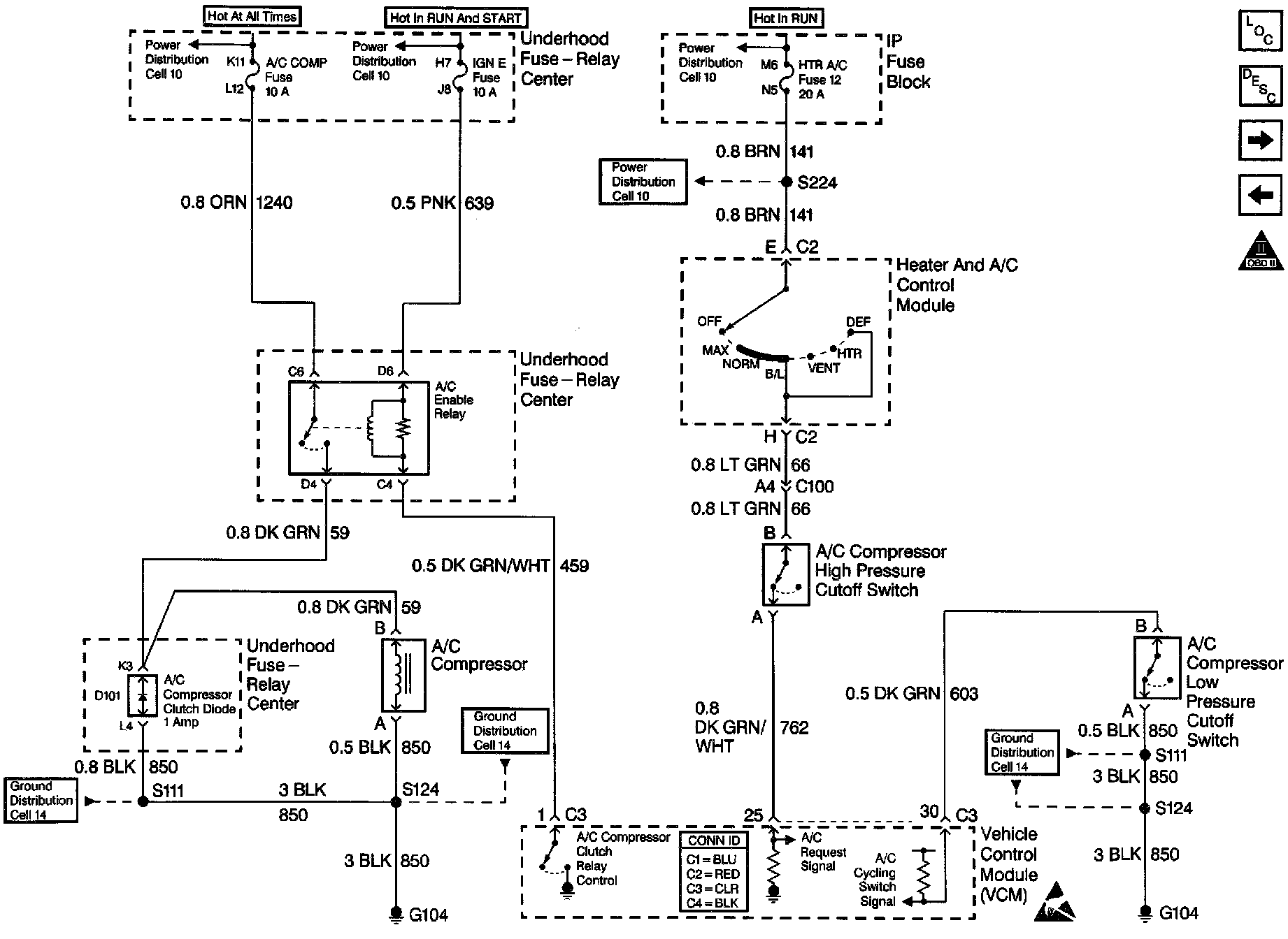
A/C Compressor Controls




Fuel Controls