Operation CHARM: Car repair manuals for everyone.
Manuals through 2025 now available!

Our trusted friends have launched a new website named LEMON, which has newer manuals. It also contains all the CHARM manuals.

LEMON is the spiritual successor to CHARM, I recommend you try it!

Link: lemon-manuals.la or lemon-manuals.org.ua

(Some people have issue connecting. LEMON is investigating. For now, use Firefox or change your DNS server)

Or, hide this message: temporarily or permanently

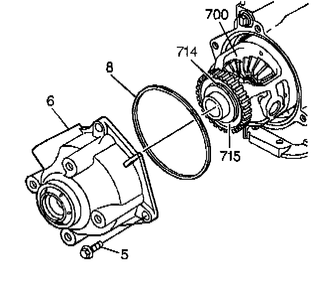
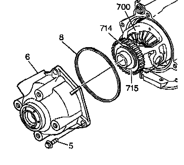
Extension Housing: Service and Repair

Removal Procedure





1. Disconnect the battery negative cable. Refer to Battery Negative Cable Disconnect/Connect Procedure in Starting and Charging
2. Raise and support the vehicle. Refer to Vehicle Lifting.
3. Disconnect the right wheel drive shaft from the transaxle.
4. Remove the vehicle speed sensor. Refer to Vehicle Speed Sensor Replacement.
5. Remove the case extension housing bolts (5).
6. Remove the case extension housing (6) with axle seal and the O-ring (8).





7. Inspect the case extension (6) for the following conditions:
- A damaged or porous sealing surface for the case extension seal
- A damaged or porous sealing surface for the vehicle speed sensor
- A damaged or porous sealing surface for the right drive axle oil seal
- A damaged or porous sealing surface for the case extension housing
- A damaged or worn differential carrier bushing or output shaft bearing
- Damaged bolt holes
- Inspect the drive axle seal and replace if necessary.

Installation Procedure





1. Perform a differential carrier end play inspection. Refer to Transmission Unit Repair.
2. If removed, install the drive axle seal. Refer to Front Wheel Drive Shaft Oil Seal Replacement (Left) or Front Wheel Drive Shaft Oil Seal Replacement (Right).
3. Install the case extension housing (6) with the axle seal and the O-ring (8).

Notice: Refer to Fastener Notice in Service Precautions

4. Install the case extension housing bolts (5).
- Tighten the case extension housing bolts (5) to 36 Nm (27 ft. lbs.).
5. Install the vehicle speed sensor. Refer to Vehicle Speed Sensor Replacement.
6. Connect the right wheel drive shaft to the transaxle.
7. Lower the vehicle.
8. Connect the battery negative cable. Refer to Battery Negative Cable Disconnect/Connect Procedure in Starting and Charging

Notice: Do NOT overfill the transaxle. The overfilling of the transaxle causes foaming, loss of fluid, shift complaints, and possible damage to the transaxle.

9. Refill the transmission. Refer to Transmission Fluid Checking Procedure.
10. Inspect for fluid leaks. Refer to Fluid Leak Diagnosis.