Operation CHARM: Car repair manuals for everyone.
Manuals through 2025 now available!

Our trusted friends have launched a new website named LEMON, which has newer manuals. It also contains all the CHARM manuals.

LEMON is the spiritual successor to CHARM, I recommend you try it!

Link: lemon-manuals.la or lemon-manuals.org.ua

(Some people have issue connecting. LEMON is investigating. For now, use Firefox or change your DNS server)

Or, hide this message: temporarily or permanently

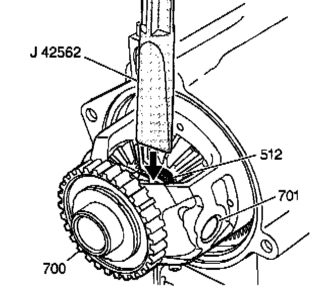
Output Shaft: Service and Repair

Removal Procedure

- Tools Required
- J 42562 Axle Removal Wedge





1. Remove the case extension housing. Refer to Case Extension Housing Replacement.
2. Remove the left wheel drive shaft from the transaxle.
3. Rotate the differential carrier until the end of the output shaft can be seen and the differential pinion shaft (701) is in a horizontal position.
4. Place the J 42562 between the end of the output shaft and the differential pinion shaft.
5. Using a hammer, hit the end of the axle removal tool in order to compress the output shaft compression ring (512) and push the output shaft through the differential side gear.





6. Remove the differential carrier (700).
7. Using snap ring pliers remove the compression ring (512) from the output shaft.
8. Remove the output shaft through the left wheel opening.





9. Inspect the output shaft (510) for the following:
- Stripped splines
- A damaged retainer ring groove

Installation Procedure





1. Install the drive axle retainer ring (509) and the output shaft differential inboard snap ring (512) onto the output shaft (510).
2. Hold the front differential carrier (700) in place and carefully install the output shaft (510) into the transmission through the left wheel opening. Extend the output shaft through the differential side gear.
3. Install the left wheel drive shaft to the transaxle.
4. Install the case extension housing. Refer to Case Extension Housing Replacement