Operation CHARM: Car repair manuals for everyone.
Manuals through 2025 now available!

Our trusted friends have launched a new website named LEMON, which has newer manuals. It also contains all the CHARM manuals.

LEMON is the spiritual successor to CHARM, I recommend you try it!

Link: lemon-manuals.la or lemon-manuals.org.ua

(Some people have issue connecting. LEMON is investigating. For now, use Firefox or change your DNS server)

Or, hide this message: temporarily or permanently

Brake Pads Replacement

Removal Procedure





1. Remove two-thirds of the brake fluid from the master cylinder.
2. Raise and support the vehicle. Refer to Vehicle Lifting.
3. Remove the tire and wheel. Refer to Tire and Wheel Removal and Installation.
4. Install two wheel nuts to secure the rotor.
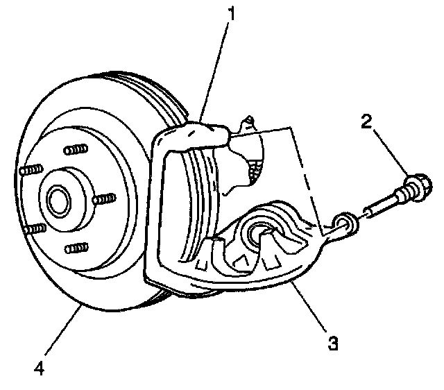
5. Install a C-clamp (3) over the brake caliper (2) and against the back of the outboard brake pad.
6. Tighten the C-clamp (3) until the brake caliper piston pushes into the brake caliper bore enough to slide the brake caliper (2) off of the rotor.
7. Remove the C-clamp (3) from the brake caliper.





8. Remove the upper caliper bolt (2).
9. Rotate the brake caliper (3) down in order to access the brake pads. Do not remove the brake caliper from the brake caliper bracket (1).





10. Remove the brake pads (9 and 10) from the caliper bracket (12).
11. Remove the brake pad retainers (11) from the caliper bracket (12).

Important: Insert a block of wood or the old brake pad brake between the C-clamp and the brake caliper piston in order to prevent damage to the brake caliper piston and the brake caliper piston boot.

12. Install a C-clamp over the brake caliper and against the block of wood or the old brake pad.
13. Tighten the C-clamp until the brake caliper piston pushes completely into the brake caliper bore.
14. Remove the C-clamp from the brake caliper.





15. Inspect the brake caliper bolt boots (4) for the following conditions:
^ Cuts
^ Tears
^ Deterioration
Replace the brake caliper bolt boots if damage exists. Refer to Brake Caliper Bracket Replacement - Rear (Export).
16. Inspect the brake caliper piston boot for the following conditions:
^ Cuts
^ Tears
^ Deterioration
Replace the brake caliper piston boot if damage exists. Refer to Brake Caliper Overhaul - Rear (Export).
17. Inspect the brake caliper bolts for corrosion or damage. If corrosion exists, use new components (including bushings) when installing the brake caliper. Do not attempt to polish away the corrosion.

Installation Procedure





Important: Use denatured alcohol to clean the outside surface of caliper boot before installing new brake pads.

1. If you are installing new brake pads, use a C-clamp in order to compress the piston to the bottom of the caliper bore. Use the old brake pad, a metal plate or a wooden block across the face of the piston in order to protect the piston and the caliper boot.

Important: Use a small flat-bladed tool and lift the inner edge caliper boot next to the piston to release any trapped air.

2. Ensure that the piston boot is below the level of the piston face.





3. Install the two brake pad retainers (11) to the caliper bracket (12).

Important: Ensure that the wear sensor is positioned at the leading edge (downward) of the outer pad during forward wheel rotation.

4. Install the brake pads (9 and 10) over the brake pad retainers (11) and onto the caliper bracket (12).

Notice: Use care to avoid damaging pin boot when rotating caliper.





5. Swing the caliper (3) upward in position around the pads.
6. Lubricate the bolt (2) and the bolt boot using silicone grease.

Notice: Refer to Fastener Notice in Service Precautions.

7. Install the upper caliper bolt.
^ Tighten the caliper bolt to 45 Nm (33 ft. lbs.).
8. Remove the wheel nuts securing the rotor to the hub and bearing.
9. Install the tire and wheel. Refer to Tire and Wheel Removal and Installation.
10. Lower the vehicle.
11. Fill the master cylinder to the proper level with clean brake fluid. Refer to Master Cylinder Reservoir Filling.

Caution: Do not move the vehicle until a firm brake pedal is obtained. Failure to obtain a firm pedal before moving vehicle may result in personal injury.

12. Pump the brake pedal (3/4 of a full stroke) as many times as necessary to obtain a firm brake pedal.
13. Burnish the pads and the rotors. Refer to Burnishing Pads and Rotors.