Operation CHARM: Car repair manuals for everyone.
Manuals through 2025 now available!

Our trusted friends have launched a new website named LEMON, which has newer manuals. It also contains all the CHARM manuals.

LEMON is the spiritual successor to CHARM, I recommend you try it!

Link: lemon-manuals.la or lemon-manuals.org.ua

(Some people have issue connecting. LEMON is investigating. For now, use Firefox or change your DNS server)

Or, hide this message: temporarily or permanently

Differential: Service and Repair

Final Drive Replacement (M15)

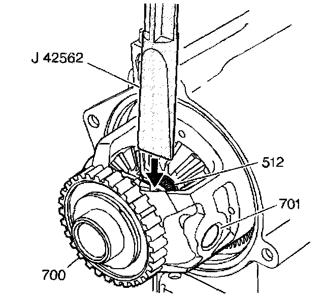
^ Tools Required
- J 42562 Axle Removal Wedge
- J 36850 Transjel Lubricant

Removal Procedure
1. Remove the case extension housing. Refer to Case Extension Housing Replacement.





2. Rotate the differential carrier until the end of the output shaft can be seen and the differential pinion shaft (701) is in a horizontal position.
3. Place the J 42562 between the end of the output shaft and the differential pinion shaft.
4. Using a hammer, hit the end of the axle removal tool in order to compress the output shaft compression ring (512) and push the output shaft through the differential side gear.





5. Remove the differential carrier (700).
6. Using snap ring pliers remove the compression ring (512) from the output shaft.





7. Remove the sun gear thrust bearing (698) from the differential carrier sun gear. The bearing may be stuck to the differential carrier.
8. Remove the differential carrier sun gear (697).
9. Remove the park gear (696).
10. Remove the internal gear thrust bearing (695) from the differential carrier internal gear.
11. Remove the sun gear shaft (689).





12. Inspect the sun gear shaft (689) for damage.

Installation Procedure





1. Assemble the sun gear thrust bearing (698), the differential carrier sun gear (697), the park gear (696), the internal gear thrust bearing (695) and the sun gear shaft (689) into the differential carrier (700).





2. Install the differential carrier into the case.
3. Install the case extension housing. Refer to Case Extension Housing Replacement.