Operation CHARM: Car repair manuals for everyone.
Manuals through 2025 now available!

Our trusted friends have launched a new website named LEMON, which has newer manuals. It also contains all the CHARM manuals.

LEMON is the spiritual successor to CHARM, I recommend you try it!

Link: lemon-manuals.la or lemon-manuals.org.ua

(Some people have issue connecting. LEMON is investigating. For now, use Firefox or change your DNS server)

Or, hide this message: temporarily or permanently

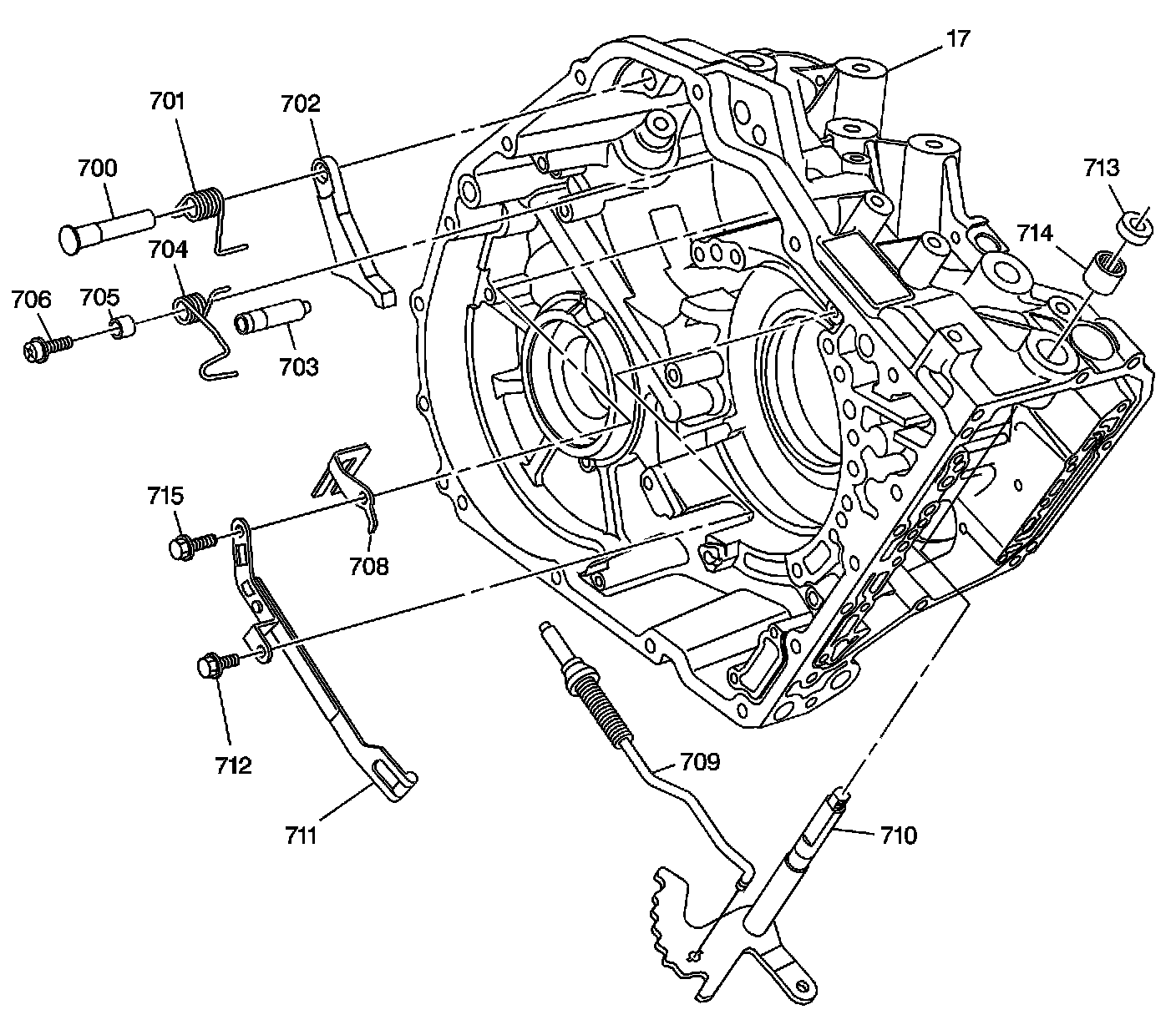
Park Pawl and Shift Linkage Assembly

Park Pawl and Shift Linkage Assembly

Park Pawl and Shift Linkage Assembly:





17 - Automatic Transmission Case
700 - Park Pawl Shaft
701 - Park Pawl Spring - Return
702 - Park Pawl
703 - Park Pawl Spring Pin
704 - Park Pawl Pin Spring
705 - Park Pawl Pin Spring Guide Sleeve
706 - Park Pawl Bolt/Screw (M6 x 1.0 x 25)
708 - Park Pawl Actuator Bracket
709 - Park Pawl Actuator Rod
710 - Manual Shaft Detent Lever Assembly
711 - Manual Shaft Detent Lever Spring
712 - Manual Shaft Detent Spring Bolt/Screw (M6 x 1.0 x 14) and Washer
713 - Manual Shift Shaft Seal Assembly
714 - Manual Shift Shaft Bearing Assembly
715 - Park Pawl Actuator Bracket Bolt/Screw (M6 x 1.0 x 16.7) and Washer