Operation CHARM: Car repair manuals for everyone.
Manuals through 2025 now available!

Our trusted friends have launched a new website named LEMON, which has newer manuals. It also contains all the CHARM manuals.

LEMON is the spiritual successor to CHARM, I recommend you try it!

Link: lemon-manuals.la or lemon-manuals.org.ua

(Some people have issue connecting. LEMON is investigating. For now, use Firefox or change your DNS server)

Or, hide this message: temporarily or permanently

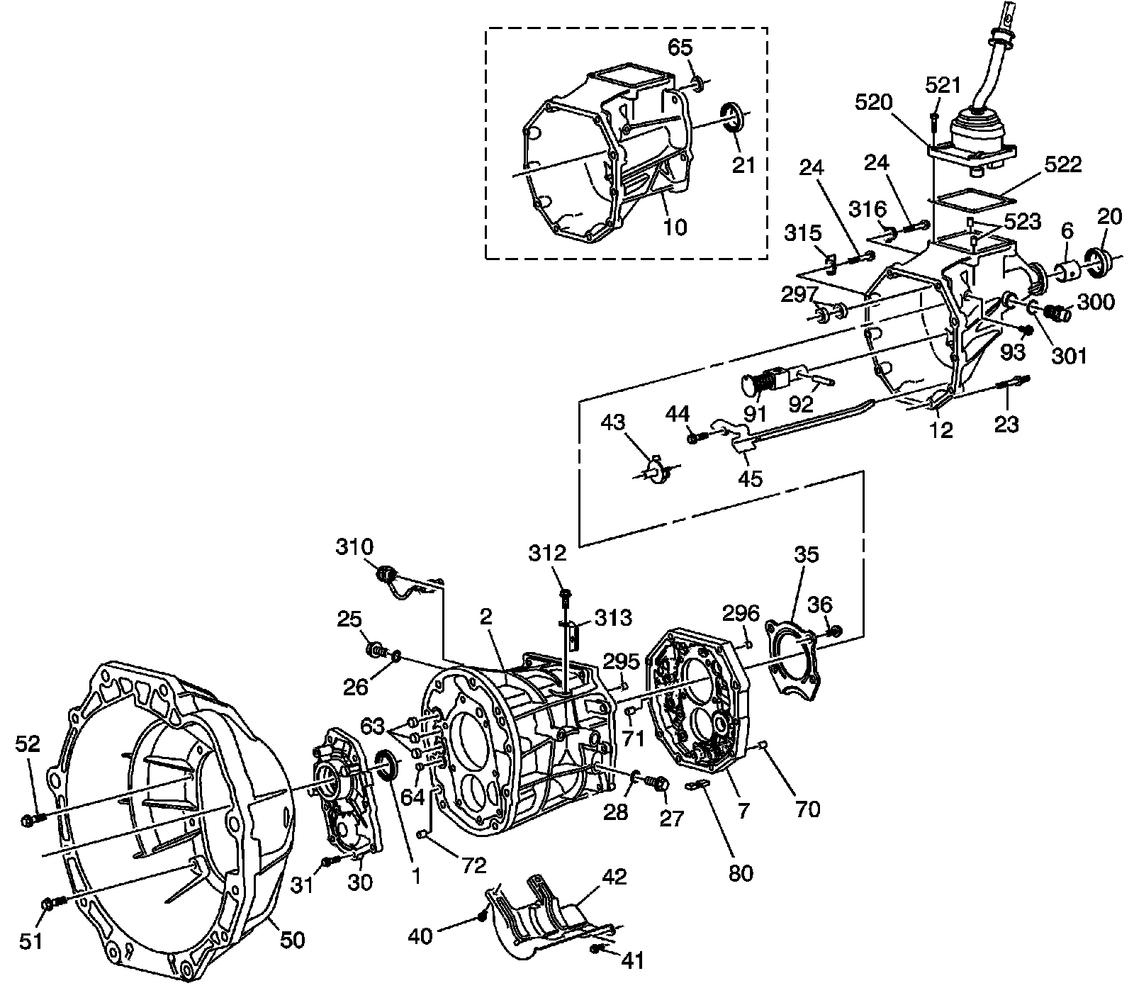
Transmission Cases



Disassembled Views (Colorado)

Transmission Cases:





1 - Input Shaft Seal
2 - Transmission Front Case
6 - Rear Bushing
7 - Transmission Intermediate Case
10 - 4WD Extension Housing
12 - RWD Extension Housing
20 - RWD Output Shaft Seal
21 - 4WD Output Shaft Seal
23 - Extension Housing Stud
24 - Extension Housing Bolt
24 - Extension Housing Bolt
25 - Oil Drain Plug
26 - Oil Drain Plug Gasket
27 - Oil Fill Plug
28 - Oil Fill Plug Gasket
30 - Front Bearing Retainer
31 - Front Bearing Retainer Bolt
35 - Rear Bearing Retainer
36 - Rear Bearing Retainer Bolt
40 - Oil Baffle Bolt to Shift Shaft
41 - Oil Baffle Bolt to Intermediate Case
42 - Oil Baffle
43 - Oil Receiver
44 - Oil Trough Bolt, RWD Only
45 - Oil Trough, RWD Only
50 - Clutch Housing
51 - Clutch Housing Bolt
52 - Clutch Housing Bolt with Sealer
63 - Shift Shaft Bushing Large Plug
64 - Shift Shaft Bushing Small Plug
65 - Shift Rail Plug
70 - Intermediate Case Rear Location Pin
71 - Intermediate Case Front Location Pin
72 - Case Location Pin
80 - Chip Collector Magnet
91 - Reverse Control Lever Restrictor
92 - Reverse Control Lever Restrictor Pin
93 - Reverse Control Lever Restrictor Pin Plug
295 - Front Case Shift Shaft Bushing
296 - Intermediate Case Shift Shaft Bushing
297 - Extension Housing Shift Shaft Bushing
300 - Vehicle Speed Sensor (VSS), RWD Only
301 - VSS O-Ring Seal, RWD Only
310 - Backup Lamp Switch
312 - Bracket Bolt
313 - Wiring Harness Bracket
315 - Extension Lower Bracket
316 - Extension Upper Bracket
520 - Shift Control Lever Assembly
521 - Control Lever Housing Bolt
522 - Shift Control Housing Gasket
523 - Shift Control Housing Location Pin