Operation CHARM: Car repair manuals for everyone.
Manuals through 2025 now available!

Our trusted friends have launched a new website named LEMON, which has newer manuals. It also contains all the CHARM manuals.

LEMON is the spiritual successor to CHARM, I recommend you try it!

Link: lemon-manuals.la or lemon-manuals.org.ua

(Some people have issue connecting. LEMON is investigating. For now, use Firefox or change your DNS server)

Or, hide this message: temporarily or permanently

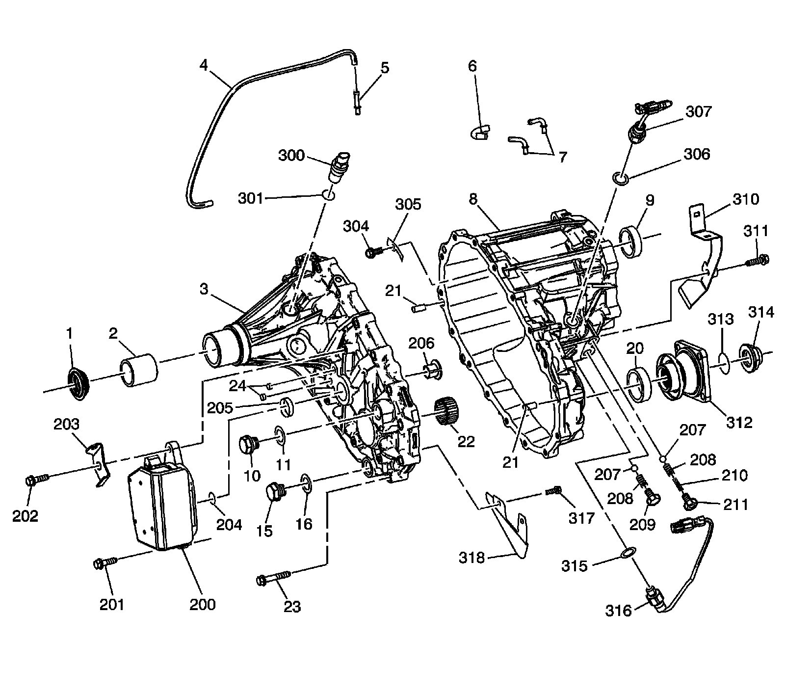
Exploded Views




Transfer Case Disassembled View

Case Components




1 - Rear Output Shaft Seal
2 - Rear Bushing
3 - Rear Case Half
4 - Vent Hose
5 - Vent Hose Pipe
6 - Breather Hose
7 - Breather Hose Pipe
8 - Front Case Half
9 - Input Shaft Seal
10 - Oil Fill Plug
11 - Oil Fill Plug Gasket
15 - Oil Drain Plug
16 - Oil Drain Plug Gasket
20 - Front Output Shaft Seal
21 - Location Pin
21 - Location Pin
22 - Front Output Shaft Rear Bearing
23 - Case Half Bolt
24 - Shift Shaft Plug
200 - Actuator Assembly
201 - Actuator Assembly Bolt
202 - O2 Sensor Wiring Harness Bracket Bolt
203 - O2 Sensor Wiring Harness Bracket
204 - Actuator Assembly O-Ring Seal
205 - Control Actuator Shaft Seal
206 - Control Actuator Shaft Bushing
207 - Shift Shaft Detent Ball
207 - Shift Shaft Detent Ball
208 - Shift Shaft Detent Spring
208 - Shift Shaft Detent Spring
209 - Shift Shaft Detent Plug
210 - Shift Shaft Detent Spring
211 - Shift Shaft Detent Plug
300 - Vehicle Speed Sensor
301 - Vehicle Speed Sensor O-Ring Seal
304 - Breather Baffle Bolt
305 - Breather Baffle
306 - Transfer Case NEUTRAL Switch Gasket
307 - Transfer Case NEUTRAL Switch
310 - Switch Connector Bracket
311 - Switch Connector Bracket Bolt
312 - Front Output Yoke Flange
313 - Yoke Flange O-Ring Seal
314 - Yoke Flange Nut
315 - 2/4 Indicator Switch Gasket
316 - 2/4 Indicator Switch
317 - Oil Deflector Bolt
318 - Oil Deflector

Internal Components




100 - High/Low Planetary Carrier Assembly
101 - Planetary Carrier Low Gear Retaining Ring
102 - Planetary Carrier Low Gear
103 - Rear Output Shaft Front Support Bearing
104 - Input Shaft Plug
105 - Input Shaft
106 - Input Shaft Thrust Bearing
107 - Pinion Gear Thrust Washer
107 - Pinion Gear Thrust Washer
108 - Pinion Gear
109 - Pinion Gear Bearing
109 - Pinion Gear Bearing
110 - Pinion Gear Shaft Spacer
111 - Pinion Gear Shaft
112 - Planetary Carrier
113 - Input Shaft Bearing
114 - Planetary Carrier Bearing
115 - Planetary Carrier Bearing Retaining Ring
116 - Annulus Gear Retaining Ring
117 - Annulus Gear
118 - Annulus Gear Dampener
119 - Carrier Bearing Outer Retaining Ring
120 - Drive Chain
121 - Drive Sprocket Retaining Ring
122 - Drive Sprocket Thrust Washer
123 - Drive Sprocket
124 - Rear Output Shaft
125 - Front Output Shaft Front Bearing
126 - Front Output Shaft Front Bearing Retaining Ring
127 - Front Output Shaft
128 - Rear Output Shaft Retaining Ring
129 - Speed Sensor Reluctor Wheel
130 - Rear Output Shaft Bearing
131 - Rear Output Shaft Bearing Retaining Ring
132 - Oil Pump Retaining Ring
140 - Oil Pump Assembly
141 - Oil Pump Case Screw
142 - Oil Pump Rear Case
143 - Oil Pump Gear
144 - Oil Pump Rotor
145 - Oil Pump Front Case
146 - Oil Pump Screen Bolt
147 - Oil Pump Screen
148 - Oil Pump Suction Hose Clamp
148 - Oil Pump Suction Hose Clamp
149 - Oil Pump Suction Hose
220 - 2/4 Wheel Drive Synchronizer Assembly
221 - Synchronizer Inner Ring
222 - Synchronizer Outer Ring
223 - Synchronizer Blocking Ring
224 - Synchronizer Sleeve
225 - Synchronizer Insert Spring
225 - Synchronizer Insert Spring
226 - Synchronizer Insert
227 - Synchronizer Hub
228 - Synchronizer Assembly Retaining Ring
230 - High/Low Range Sleeve
240 - 2/4 Wheel Drive Shift Block Pin
241 - 2/4 Wheel Drive Shift Block
242 - 2/4 Wheel Drive Shift Shaft Spring
243 - 2/4 Wheel Drive Shift Fork
244 - 2/4 Wheel Drive Shift Shaft
245 - 2/4 Wheel Drive Shift Fork Retaining Ring
246 - 2/4 Wheel Drive Shift Fork Roller
250 - High/Low Shift Shaft
251 - High/Low Shift Fork Retaining Ring
252 - High/Low Shift Shaft Spring Seat
253 - High/Low Shift Shaft Spring
254 - High/Low Shift Block Collar
255 - High/Low Shift Fork Roller
256 - High/Low Shift Block
257 - High/Low Shift Block Retaining Ring
258 - High/Low Shift Fork
259 - High/Low Shift Fork Pin
261 - Control Actuator Shaft
262 - Control Actuator Cam