Operation CHARM: Car repair manuals for everyone.
Manuals through 2025 now available!

Our trusted friends have launched a new website named LEMON, which has newer manuals. It also contains all the CHARM manuals.

LEMON is the spiritual successor to CHARM, I recommend you try it!

Link: lemon-manuals.la or lemon-manuals.org.ua

(Some people have issue connecting. LEMON is investigating. For now, use Firefox or change your DNS server)

Or, hide this message: temporarily or permanently

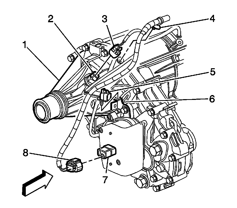
Speed Sensor: Service and Repair




Transfer Case Speed Sensor Replacement

Removal Procedure

1. Raise and support the vehicle. Refer to Lifting and Jacking the Vehicle (Service and Repair).




2. Disconnect the electrical connector (3) from the transfer case speed sensor (2).




3. Remove the transfer case speed sensor (2) and O-ring seal (1) from the transfer case.
4. Inspect the O-ring seal (1) for wear.
Replace if necessary.

Installation Procedure




1. Lightly lubricate the O-ring seal (1).
2. Position the O-ring seal (1) to the speed sensor (2), if removed.

Caution: Refer to Fastener Caution (Fastener Caution).

3. Install the speed sensor (2) into the transfer case. Tighten the speed sensor to 17 Nm (13 lb ft).




4. Connect the electrical connector (3) to the transfer case speed sensor (2).
5. Lower the vehicle.