Operation CHARM: Car repair manuals for everyone.
Manuals through 2025 now available!

Our trusted friends have launched a new website named LEMON, which has newer manuals. It also contains all the CHARM manuals.

LEMON is the spiritual successor to CHARM, I recommend you try it!

Link: lemon-manuals.la or lemon-manuals.org.ua

(Some people have issue connecting. LEMON is investigating. For now, use Firefox or change your DNS server)

Or, hide this message: temporarily or permanently

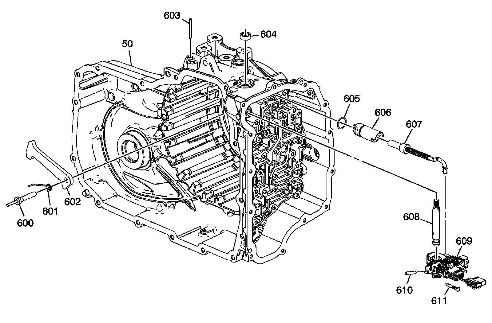
Park System Components




Disassembled Views (6T40/45)

Park System Components




50 - A/Trans Case
600 - Park Pawl Shaft
601 - Park Pawl Spring
602 - Park Pawl
603 - Park Pawl Actuator Guide Pin
604 - Manual Shift Shaft Seal
605 - Park Pawl Actuator Guide Seal
606 - Park Pawl Actuator Guide
607 - Park Pawl Actuator Assembly
608 - Manual Shift Detent Lever Shaft
609 - Manual Shift Detent (w/Shaft Position Switch) Lever Assembly
610 - Manual Shift Detent Lever Pin
611 - Manual Shift Shaft Pin