Operation CHARM: Car repair manuals for everyone.
Manuals through 2025 now available!

Our trusted friends have launched a new website named LEMON, which has newer manuals. It also contains all the CHARM manuals.

LEMON is the spiritual successor to CHARM, I recommend you try it!

Link: lemon-manuals.la or lemon-manuals.org.ua

(Some people have issue connecting. LEMON is investigating. For now, use Firefox or change your DNS server)

Or, hide this message: temporarily or permanently

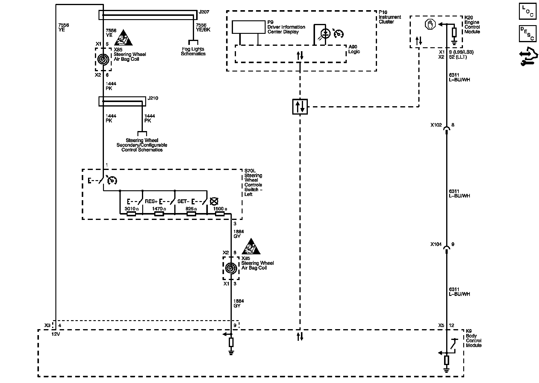
Cruise Control




Cruise Control Schematics

Cruise Control





Master Electrical Component List
Cruise Control Description and Operation
Control Module References
Master Electrical Schematic Icons
Link target Object 2404641 does not exist in this publication.
Link target Object 2404700 does not exist in this publication.
Data Communication Schematics
Master Electrical Schematic Icons