Manuals through 2025 now available!
Our trusted friends have launched a new website named LEMON, which has newer manuals. It also contains all the CHARM manuals.
LEMON is the spiritual successor to CHARM, I recommend you try it!
Link:
lemon-manuals.la or
lemon-manuals.org.ua
(Some people have issue connecting. LEMON is investigating. For now, use Firefox or change your DNS server)
Or, hide this message:
temporarily or
permanently
Electrical Diagrams
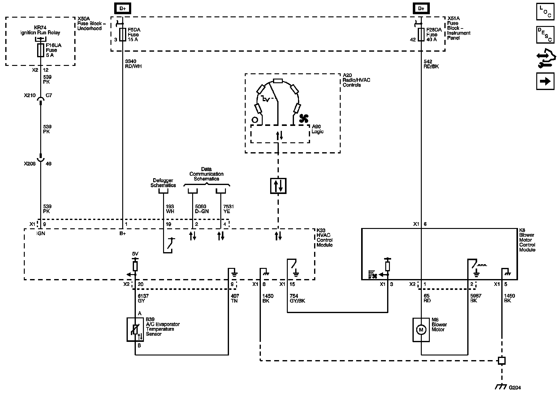
HVAC SchematicsPower, Ground, Serial Data, and Blower Motor ControlsF2D, F3D, F4D, F5D, F17D, F18D, F23D, and F24D Fuses
F6D, F15D, F16D, F25D, F27D, F29D, F30D Fuses and CB7D, CB26D Circuit Breakers
B+ Bus (1 of 2)
A/C Compressor ControlsB+ Bus (1 of 2)
B+ Bus (1 of 2)
Mode and Air Temperature Controls