Operation CHARM: Car repair manuals for everyone.
Manuals through 2025 now available!

Our trusted friends have launched a new website named LEMON, which has newer manuals. It also contains all the CHARM manuals.

LEMON is the spiritual successor to CHARM, I recommend you try it!

Link: lemon-manuals.la or lemon-manuals.org.ua

(Some people have issue connecting. LEMON is investigating. For now, use Firefox or change your DNS server)

Or, hide this message: temporarily or permanently

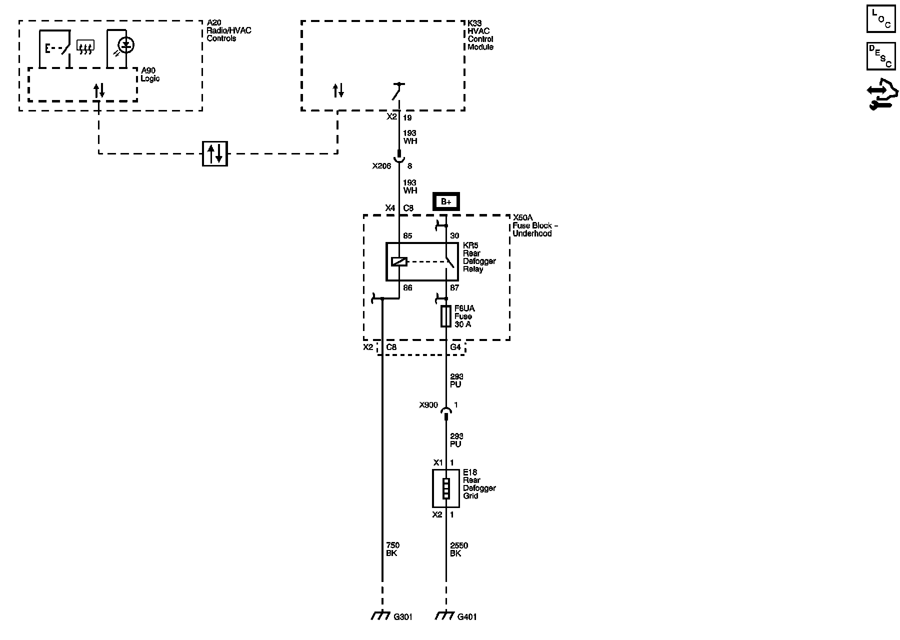
Heated Glass Element




Defogger Schematics

Defogger





Master Electrical Component List
Rear Window Defogger Description and Operation
Control Module References
Electrical Center Identification Views
F8UA, F9UA, F31UA, F33UA, F35UA, F36UA, and F40UA Fuses
G301 (1 of 2)
G401 (1 of 2)
Data Communication Schematics