Operation CHARM: Car repair manuals for everyone.
Manuals through 2025 now available!

Our trusted friends have launched a new website named LEMON, which has newer manuals. It also contains all the CHARM manuals.

LEMON is the spiritual successor to CHARM, I recommend you try it!

Link: lemon-manuals.la or lemon-manuals.org.ua

(Some people have issue connecting. LEMON is investigating. For now, use Firefox or change your DNS server)

Or, hide this message: temporarily or permanently

Electrical Diagrams





Data Communication Schematics

Data Link Connector Power, Ground and Low Speed GMLAN





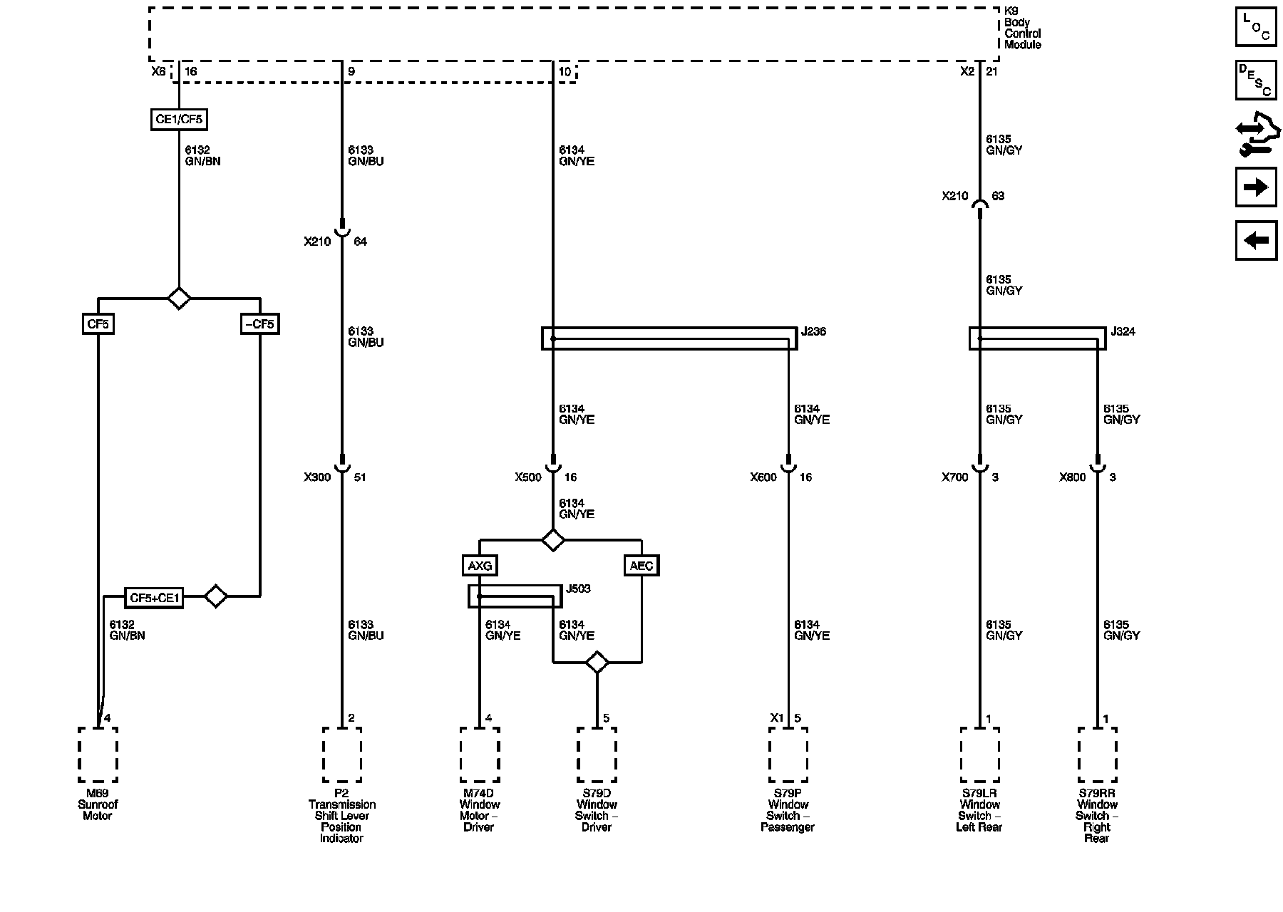
Linear Interconnect Network (LIN) 1, 2, 3 and 4 Busses





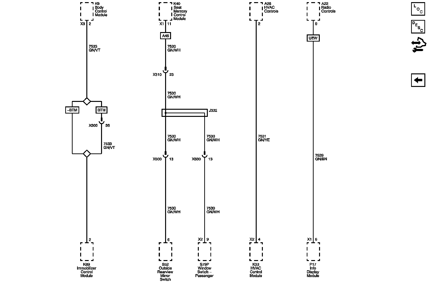
Communications Enable





Data Communication Schematics (Continued)

Linear Interconnect Network (LIN) 6, 7, 8, 9, 10 and 11 Busses





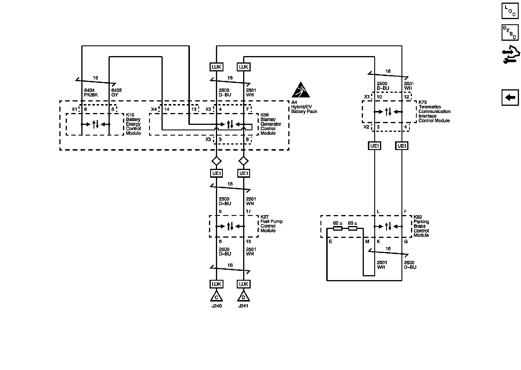
Powertrain and Chassis Expansion Busses





High Speed GMLAN (1 of 2)





High Speed GMLAN (2 of 2)