Operation CHARM: Car repair manuals for everyone.
Manuals through 2025 now available!

Our trusted friends have launched a new website named LEMON, which has newer manuals. It also contains all the CHARM manuals.

LEMON is the spiritual successor to CHARM, I recommend you try it!

Link: lemon-manuals.la or lemon-manuals.org.ua

(Some people have issue connecting. LEMON is investigating. For now, use Firefox or change your DNS server)

Or, hide this message: temporarily or permanently

No Response From Sentry Key Remote Entry Module








POSSIBLE CAUSES
- Fused B+ circuit open
- Fused ignition switch output circuit open
- Ground circuit open
- SCI transmit circuit open
- SCI transmit circuit shorted to ground
- SCI transmit circuit shorted to voltage
- Sentry key remote entry module

Diagnostic Test




1. FUSED B+ CIRCUIT OPEN

Turn the ignition off. Disconnect the SKREEM C1 harness connector.

NOTE: Check connector Clean/repair as necessary. Turn the ignition on.

Measure the voltage of the Fused B+ circuit at the SKREEM harness connector.

Q: Is the voltage above 10 volts?

YES: Go to 2
NO: Repair the Fused B+ circuit for an open. Perform BODY VERIFICATION TEST. Body Verification Test




2. FUSED IGNITION SWITCH OUTPUT CIRCUIT OPEN

With the ignition on.

Measure the voltage of the Fused Ignition Switch Output circuit at the SKREEM harness connector.

Q: Is the voltage above 10 volts?

YES: Go to 3
NO: Repair the Fused Ignition Switch Output circuit for an open. Perform BODY VERIFICATION TEST. Body Verification Test




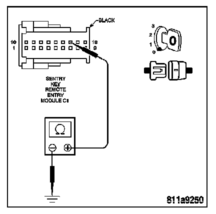
3. GROUND CIRCUIT OPEN

Turn the ignition off.
Measure the resistance of the Ground circuit from the SKREEM harness connector.

Q: Is the resistance below 5.0 ohms?

YES: Go to 4
NO: Repair the Ground circuit for an open. Perform BODY VERIFICATION TEST. Body Verification Test




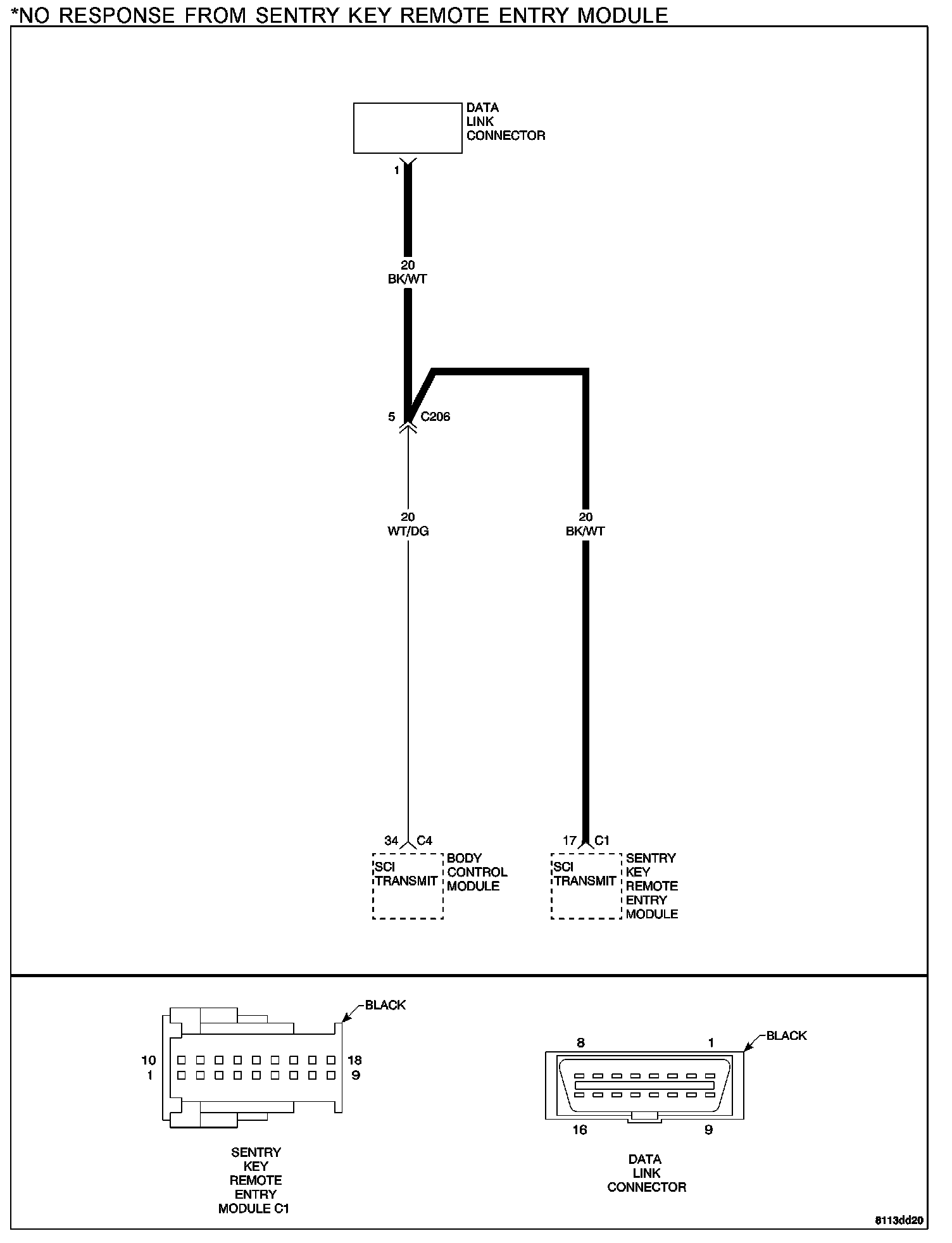
4. SCI TRANSMIT CIRCUIT OPEN

With the ignition off.
Measure the resistance of the SCI Transmit circuit from the SKREEM harness connector to the DLC.

Q: Is the resistance below 5.0 ohms?

YES: Go to 5
NO: Repair the SCI Transmit circuit for an open. Perform BODY VERIFICATION TEST. Body Verification Test




5. SCI TRANSMIT CIRCUIT SHORTED TO GROUND

With the ignition off.
Measure the resistance between ground and the SCI Transmit circuit.

Q: Is the resistance below 100 kohms?

YES: Repair the SCI Transmit circuit for a short to ground. Perform BODY VERIFICATION TEST. Body Verification Test
NO: Go to 6




6. SCI TRANSMIT CIRCUIT SHORTED TO VOLTAGE

Turn the ignition on.
Measure the voltage of the SCI Transmit circuit at the SKREEM.

Q: Is the voltage above 0.5 volt?

YES: Repair the SCI Transmit circuit for a short to voltage. Perform BODY VERIFICATION TEST. Body Verification Test
NO: Replace the Sentry Key Remote Entry Module. Perform BODY VERIFICATION TEST. Body Verification Test