Operation CHARM: Car repair manuals for everyone.
Manuals through 2025 now available!

Our trusted friends have launched a new website named LEMON, which has newer manuals. It also contains all the CHARM manuals.

LEMON is the spiritual successor to CHARM, I recommend you try it!

Link: lemon-manuals.la or lemon-manuals.org.ua

(Some people have issue connecting. LEMON is investigating. For now, use Firefox or change your DNS server)

Or, hide this message: temporarily or permanently

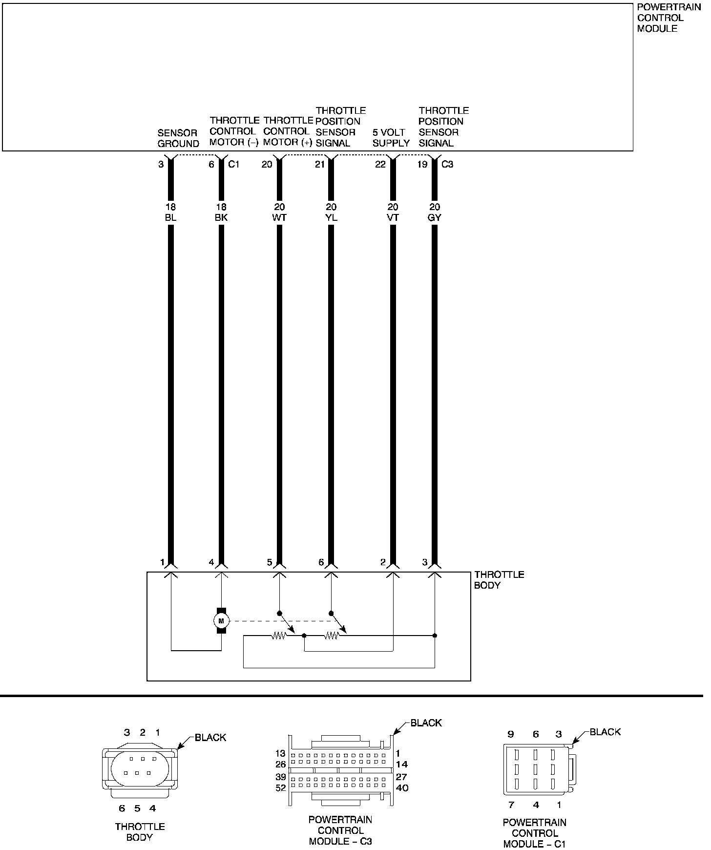
Intermittent No Crank

INTERMITTENT NO CRANK






POSSIBLE CAUSES
ELECTRONIC THROTTLE CONTROL (ETC) STARTER INHIBIT

Diagnostic Test
1. ETC STARTER INHIBIT





Note: This engine will try to relearn ETC position when the key is left in the on position for an extended period of time and will not allow the starter to crank during this procedure. This procedure can take up to 2.5 seconds.

To verify the cause of the no crank condition or delayed crank use the DRB III, and read the ETC Starter Inhibit mileage.
The controller will store the mileage at which the no start condition occurred because of the ETC testing procedure.

This is considered normal operation for this vehicle and no repairs are necessary.
Is a mileage stored under the ETC Starter Inhibit?
Yes>> Test Complete.
No>> Refer to the appropriate symptom (diagnostic procedure) in the Starting section of the Service Information for further assistance.
Perform Powertrain Verification Test - Ver 1