Operation CHARM: Car repair manuals for everyone.
Manuals through 2025 now available!

Our trusted friends have launched a new website named LEMON, which has newer manuals. It also contains all the CHARM manuals.

LEMON is the spiritual successor to CHARM, I recommend you try it!

Link: lemon-manuals.la or lemon-manuals.org.ua

(Some people have issue connecting. LEMON is investigating. For now, use Firefox or change your DNS server)

Or, hide this message: temporarily or permanently

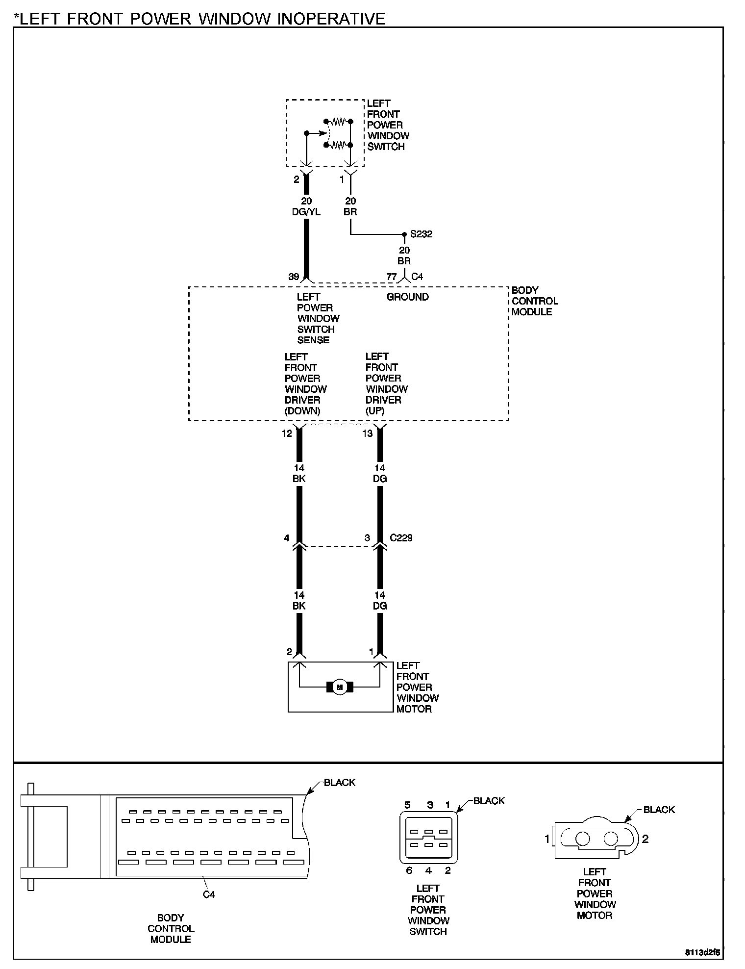
Left Front Power Window Inoperative







POSSIBLE CAUSES
- Left front power window switch
- Left power window switch sense circuit
- Left front power window motor
- Left front power window motor circuit
- Body control module internal failure

Diagnostic Test




1. TEST THE LEFT FRONT POWER WINDOW MOTOR

Turn the ignition off.
Disconnect the Body Control Module (BCM) harness connector.

NOTE: Check connectors - Clean/repair as necessary. Connect a fused jumper wire from cavity 12 of the BCM harness connector to B(+).

Connect a second fused jumper wire to cavity 13 of the BCM harness connector and momentarily connect the jumper to ground.
Note window movement; if no left front window movement is noted, reverse the jumper wires at the B(+) and ground connections.

Q: Did the left front window move upward or downward?

YES: Go to 3
NO: Go to 2




2. MEASURE LEFT FRONT POWER WINDOW MOTOR CIRCUIT RESISTANCE

With the ignition off.
Disconnect the Left Front Power Window Motor harness connector.

NOTE: Check connectors - Clean/repair as necessary. Connect a jumper wire between cavity 1 and cavity 2 of the Left Front Power Window Motor harness connector. Measure the resistance between cavity 12 and cavity 13 of the BCM harness connector.

Q: Is the resistance below 5.0 ohms?

YES: Replace the Left Front Power Window Motor. Perform BODY VERIFICATION TEST. Body Verification Test
NO: Repair the Left Front Power Window Motor circuit for an open. Perform BODY VERIFICATION TEST. Body Verification Test




3. MEASURE THE VOLTAGE OF THE LEFT POWER WINDOW SWITCH SENSE CIRCUIT

With the ignition off.
Disconnect the Left Front Power Window Switch harness connector.

NOTE: Check connectors - Clean/repair as necessary.

Turn the ignition on.
Measure the voltage of the Left Power Window Switch Sense circuit at the Left Front Power Window Switch connector.

Q: Is the voltage above 10 volts?

YES: Replace the Left Front Power Window Switch. Perform BODY VERIFICATION TEST. Body Verification Test
NO: Go to 4




4. MEASURE LEFT POWER WINDOW SWITCH SENSE CIRCUIT RESISTANCE

Turn the ignition off.

Measure the resistance of the Left Power Window Switch Sense circuit from the Left Front Power Window Switch harness connector to the BCM harness connector.

Q: Is the resistance below 5.0 ohms?

YES: Replace the Body Control Module. Perform BODY VERIFICATION TEST. Body Verification Test
NO: Repair the Left Power Window Switch Sense circuit for an open. Perform BODY VERIFICATION TEST. Body Verification Test