Operation CHARM: Car repair manuals for everyone.
Manuals through 2025 now available!

Our trusted friends have launched a new website named LEMON, which has newer manuals. It also contains all the CHARM manuals.

LEMON is the spiritual successor to CHARM, I recommend you try it!

Link: lemon-manuals.la or lemon-manuals.org.ua

(Some people have issue connecting. LEMON is investigating. For now, use Firefox or change your DNS server)

Or, hide this message: temporarily or permanently

Lamp Out Indicator: Testing and Inspection

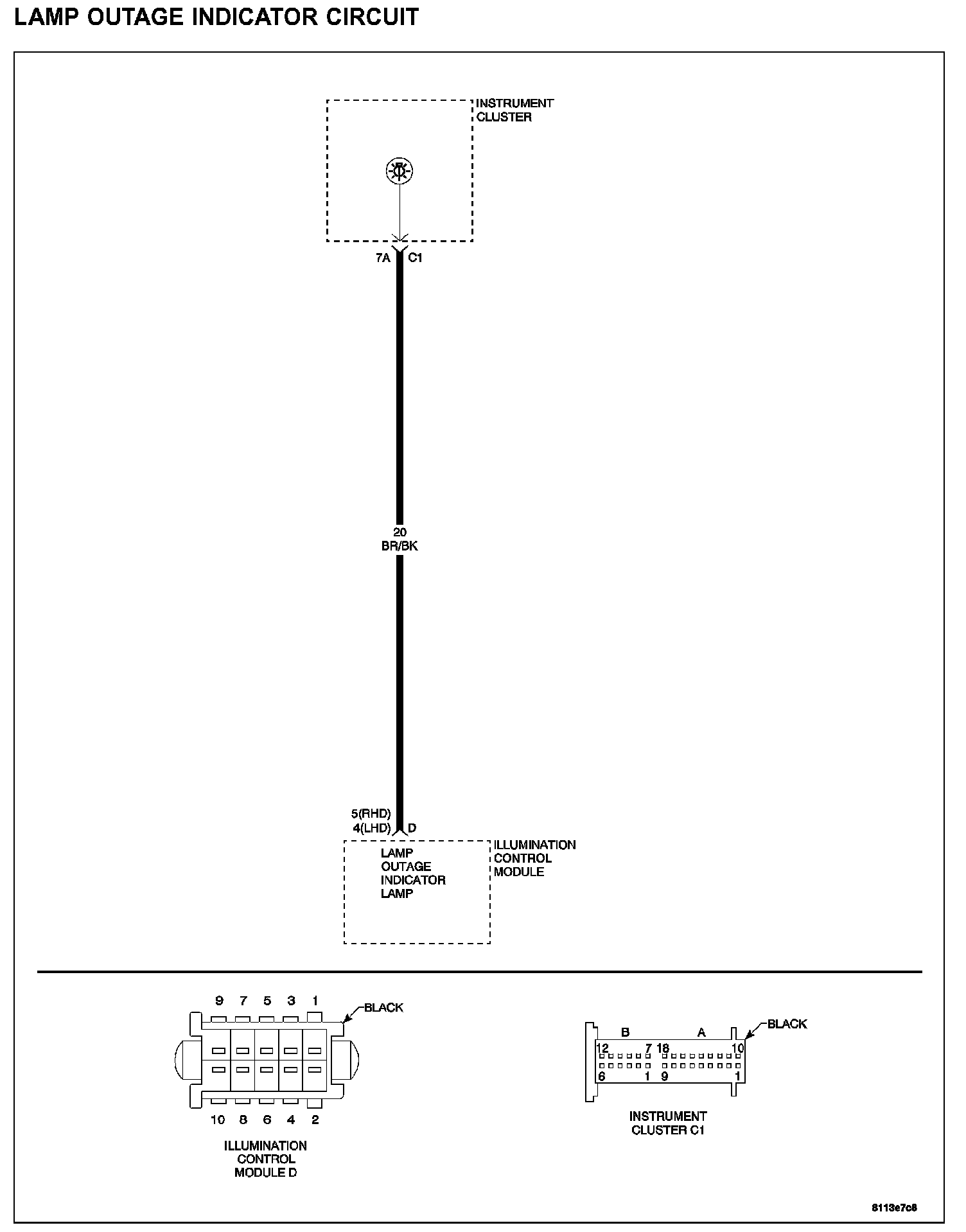
LAMP OUTAGE INDICATOR CIRCUIT


Lamp Outage Indicator Circuit:




WHEN MONITORED
With the ignition on.

SET CONDITION
Lamp Outage Indicator circuit failure between the Illumination Control Module and the Instrument Cluster.

POSSIBLE CAUSES
- Indicator circuit open
- Indicator lamp
- Illumination control module
- Instrument cluster


DIAGNOSTIC TEST

1. THE LAMP OUTAGE INDICATOR LAMP/INSTRUMENT CLUSTER





Turn the ignition off.
Disconnect the Instrument Cluster C1 harness connector.

NOTE: Check connectors - Clean/repair as necessary.

Turn the ignition on.
Measure the voltage of the Lamp Outage Indicator circuit at the Instrument Cluster C1 harness connector.

Q: Is the voltage above 10 volts?

YES: Inspect the Lamp Outage Indicator Lamp. If OK, replace the Instrument Cluster.
Perform BODY VERIFICATION TEST. Body Verification Test
NO: Go to 2

2. MEASURE LAMP OUTAGE INDICATOR CIRCUIT RESISTANCE





Turn the ignition off.
Disconnect the Illumination Control Module harness connector.

NOTE: Check connectors - Clean/repair as necessary.

Measure the resistance of the Lamp Outage Indicator circuit from the Illumination Control Module D harness connector to the Instrument Cluster C1 harness connector.

Q: Is the resistance below 5.0 ohms?

YES: Replace the Illumination Control Module.
Perform BODY VERIFICATION TEST. Body Verification Test
NO: Repair the Lamp Outage Indicator circuit for an open.
Perform BODY VERIFICATION TEST. Body Verification Test