Operation CHARM: Car repair manuals for everyone.
Manuals through 2025 now available!

Our trusted friends have launched a new website named LEMON, which has newer manuals. It also contains all the CHARM manuals.

LEMON is the spiritual successor to CHARM, I recommend you try it!

Link: lemon-manuals.la or lemon-manuals.org.ua

(Some people have issue connecting. LEMON is investigating. For now, use Firefox or change your DNS server)

Or, hide this message: temporarily or permanently

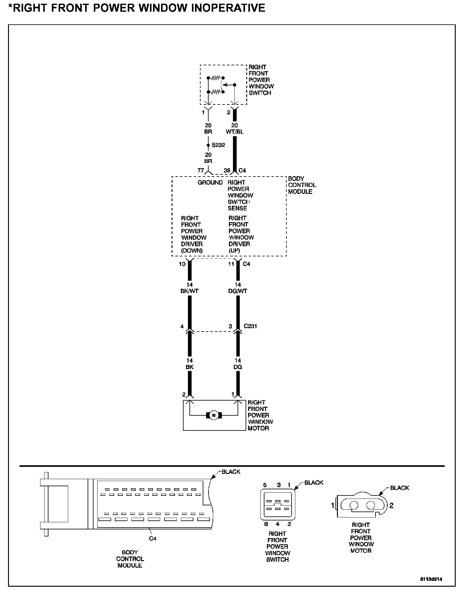
Right Front Power Window Inoperative

*RIGHT FRONT POWER WINDOW INOPERATIVE


Right Front Power Window Inoperative:




POSSIBLE CAUSES
- Right front power window switch
- Right power window switch sense circuit
- Ground circuit
- Right front power window motor
- Right front power window driver circuit
- Body control module

DIAGNOSTIC TEST

1. CHECKING THE RIGHT FRONT POWER WINDOW SWITCH





Turn the ignition on.
Push and hold the Right Power Window Switch to roll down the window.
While holding the Right Front Power Window Switch down and then up, measure the voltage of the Right Power Window Switch Sense circuit by backprobing the Right Front Power Window Switch harness connector.

Q: Is the voltage between 8.0 - 9.0 volts rolling the window down and between 4.0 - 5.0 volts rolling the window up?

YES: Go to 5
Perform BODY VERIFICATION TEST. Body Verification Test
NO: Go to 2

2. MEASURE THE VOLTAGE OF THE RIGHT POWER WINDOW SWITCH SENSE CIRCUIT





Release the Right Power Window Switch.
Turn the ignition off.
Disconnect the Right Front Power Window Switch harness connector.

NOTE: Check connectors - Clean/repair as necessary.

Turn the ignition on.
Measure the voltage of the Right Power Window Switch Sense circuit at the Right Front Power Window Switch harness connector.

Q: Is the voltage above 10 volts?

YES: Go to 4
NO: Go to 3

3. MEASURE RIGHT POWER WINDOW SWITCH SENSE CIRCUIT RESISTANCE





Turn the ignition off.
Disconnect the Body Control Module (BCM) harness connector.

NOTE: Check connectors - Clean/repair as necessary.

Measure the resistance of the Right Power Window Switch Sense circuit from the Right Front Power Window Switch harness connector to the BCM C4 harness connector.

Q: Is the resistance below 5.0 ohms?

YES: Replace the Body Control Module.
Perform BODY VERIFICATION TEST. Body Verification Test
NO: Repair the Right Power Window Switch Sense circuit for an open.
Perform BODY VERIFICATION TEST. Body Verification Test

4. MEASURE GROUND CIRCUIT RESISTANCE





Turn the ignition off.
Disconnect the Body Control Module (BCM) harness connector.

NOTE: Check connectors - Clean/repair as necessary.

Measure the resistance of the Ground circuit from the Right Front Power Window Switch harness connector to the BCM C4 harness connector.

Q: Is the resistance below 5.0 ohms?

YES: Replace the Right Front Power Window Switch.
Perform BODY VERIFICATION TEST. Body Verification Test
NO: Repair the Ground circuit for an open.
Perform BODY VERIFICATION TEST. Body Verification Test

5. TEST THE RIGHT FRONT POWER WINDOW MOTOR





Turn the ignition off.
Disconnect the Body Control Module (BCM) harness connector.

NOTE: Check connectors - Clean/repair as necessary.

Connect a fused jumper wire from cavity 10 of the BCM C4 harness connector to B(+).
Connect a second fused jumper wire to cavity 11 of the BCM C4 harness connector and momentarily connect the jumper to ground. Note the window movement; if the Right front window does not move, reverse the jumper wires at the B(+) and ground connections.

Q: Did the Right front window move upward or downward?

YES: Replace the Body Control Module.
Perform BODY VERIFICATION TEST. Body Verification Test
NO: Go to 6

6. MEASURE RIGHT FRONT POWER WINDOW DRIVER MOTOR CIRCUIT RESISTANCE





With the ignition off.
Disconnect the Right Front Power Window Motor harness connector.

NOTE: Check connectors - Clean/repair as necessary.

Connect a jumper wire between cavity 1 and cavity 2 of the Right Front Power Window Motor harness connector.
Measure the resistance between cavity 10 and cavity 11 of the BCM C4 harness connector.

Q: Is the resistance below 5.0 ohms?

YES: Replace the Right Front Power Window Motor.
Perform BODY VERIFICATION TEST. Body Verification Test
NO: Repair the Right Front Power Window Drive circuit(s) for an open.
Perform BODY VERIFICATION TEST. Body Verification Test