Operation CHARM: Car repair manuals for everyone.
Manuals through 2025 now available!

Our trusted friends have launched a new website named LEMON, which has newer manuals. It also contains all the CHARM manuals.

LEMON is the spiritual successor to CHARM, I recommend you try it!

Link: lemon-manuals.la or lemon-manuals.org.ua

(Some people have issue connecting. LEMON is investigating. For now, use Firefox or change your DNS server)

Or, hide this message: temporarily or permanently

Electronic Throttle Control Module Performance







P0221 - ELECTRONIC THROTTLE CONTROL MODULE PERFORMANCE





When Monitored and Set Condition

- When Monitored: Ignition on with no MAP Sensor DTCs set.
- Set Condition: TP Sensor signals in the Throttle Body do not correlate to the MAP Sensor signal.





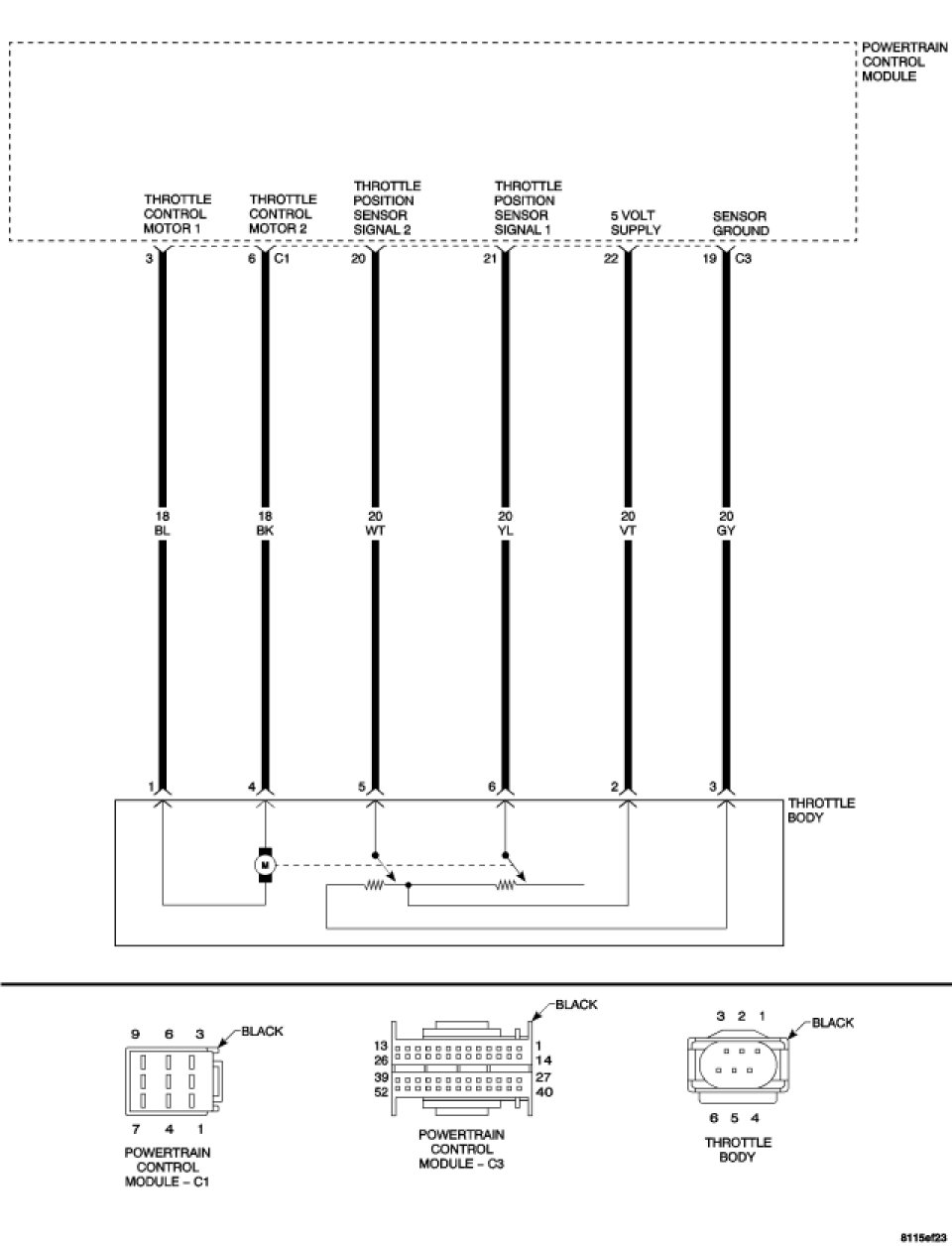
For a complete Powertrain Control Module Circuit Diagram, Schematics and Diagrams.

Diagnostic Test

1. CHECK FOR CURRENT DTC
Turn the ignition on.
With the scan tool, read PCM DTCs.
Is this DTC present?

Yes

- For complete diagnosis of this DTC, refer to (P0120) ELECTRONIC THROTTLE CONTROL MOTOR PERFORMANCE. P0120

No

- Go To 2

2. INTERMITTENT WIRING AND CONNECTORS
The conditions necessary to set this DTC are not present at this time.

NOTE: Check connectors - Clean/repair as necessary. Poor pin to terminal connections can set DTCs.Using the wiring diagram/schematic as a guide, inspect the wiring and connectors specific to this DTC. Wiggle the wires while checking for shorts and open circuits.

NOTE: Check for any Technical Service Bulletins that may apply.

Were there any problems found?

Yes

- Repair as necessary.
- Perform POWERTRAIN VERIFICATION TEST - VER 2. Powertrain Verification Test

No

- The condition that caused this DTC to set is currently not present. Inspect the related wiring harness for a possible intermittent condition.