Operation CHARM: Car repair manuals for everyone.
Manuals through 2025 now available!

Our trusted friends have launched a new website named LEMON, which has newer manuals. It also contains all the CHARM manuals.

LEMON is the spiritual successor to CHARM, I recommend you try it!

Link: lemon-manuals.la or lemon-manuals.org.ua

(Some people have issue connecting. LEMON is investigating. For now, use Firefox or change your DNS server)

Or, hide this message: temporarily or permanently

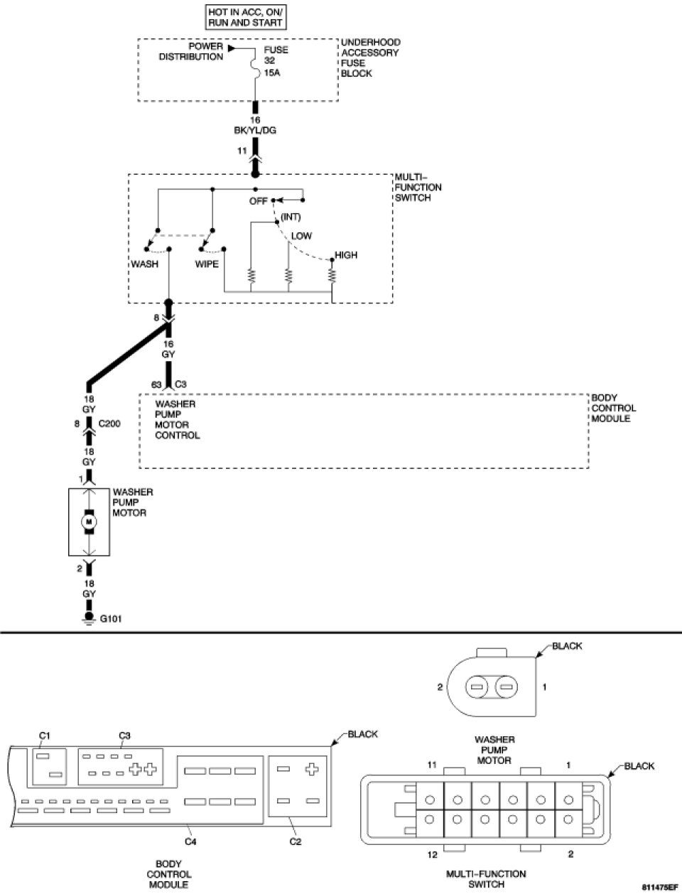
Washers Inoperative







*WASHERS INOPERATIVE









For a complete Wipers/Washers Circuit Diagram, Schematics and Diagrams.

Diagnostic Test

1. MEASURE VOLTAGE AT WASHER PUMP




NOTE: If any BCM DTCs are set, diagnose them first before continuing.

Turn the ignition off.
Disconnect the Washer Pump Motor harness connector.

NOTE: Check connectors - Clean/repair as necessary.

Depress the washer switch, and measure the voltage between the ground circuit and the Washer Pump Motor Control circuit at the Washer Pump Motor harness connector.
Is the voltage 12-16 Volts?

Yes

- Replace the Washer Pump Motor. Removal
- Perform BODY VERIFICATION TEST. Body Verification Test

No

- Go to 2

2. MEASURE MULTI-FUNCTION SWITCH VOLTAGE




Turn the ignition on.
Depress the washer switch, and measure the voltage of the Washer Pump Motor Control circuit at the Washer Pump Motor Connector to chassis ground.
Is the voltage 12-16 volts?

Yes

- Repair the Washer Pump Motor ground circuit for an open.
- Perform BODY VERIFICATION TEST. Body Verification Test

No

- Go to 3

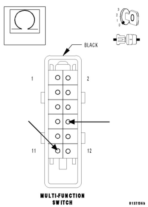
3. MEASURE RESISTANCE ACROSS MULTI-FUNCTION SWITCH




NOTE: If any BCM DTCs are set, diagnose them first before continuing.

Turn the ignition off.
Disconnect the Multi-Function Switch harness connector.

NOTE: Check connectors - Clean/repair as necessary.

Depress the washer switch, and measure the resistance between cavity 8 and cavity 11 of the Multi-Function Switch.
Is the resistance below 5.0 ohms?

Yes

- Repair the Washer Pump Motor Control circuit for an open.
- Perform BODY VERIFICATION TEST. Body Verification Test

No

- Replace the Multi-Function Switch. Removal
- Perform BODY VERIFICATION TEST. Body Verification Test