Operation CHARM: Car repair manuals for everyone.
Manuals through 2025 now available!

Our trusted friends have launched a new website named LEMON, which has newer manuals. It also contains all the CHARM manuals.

LEMON is the spiritual successor to CHARM, I recommend you try it!

Link: lemon-manuals.la or lemon-manuals.org.ua

(Some people have issue connecting. LEMON is investigating. For now, use Firefox or change your DNS server)

Or, hide this message: temporarily or permanently

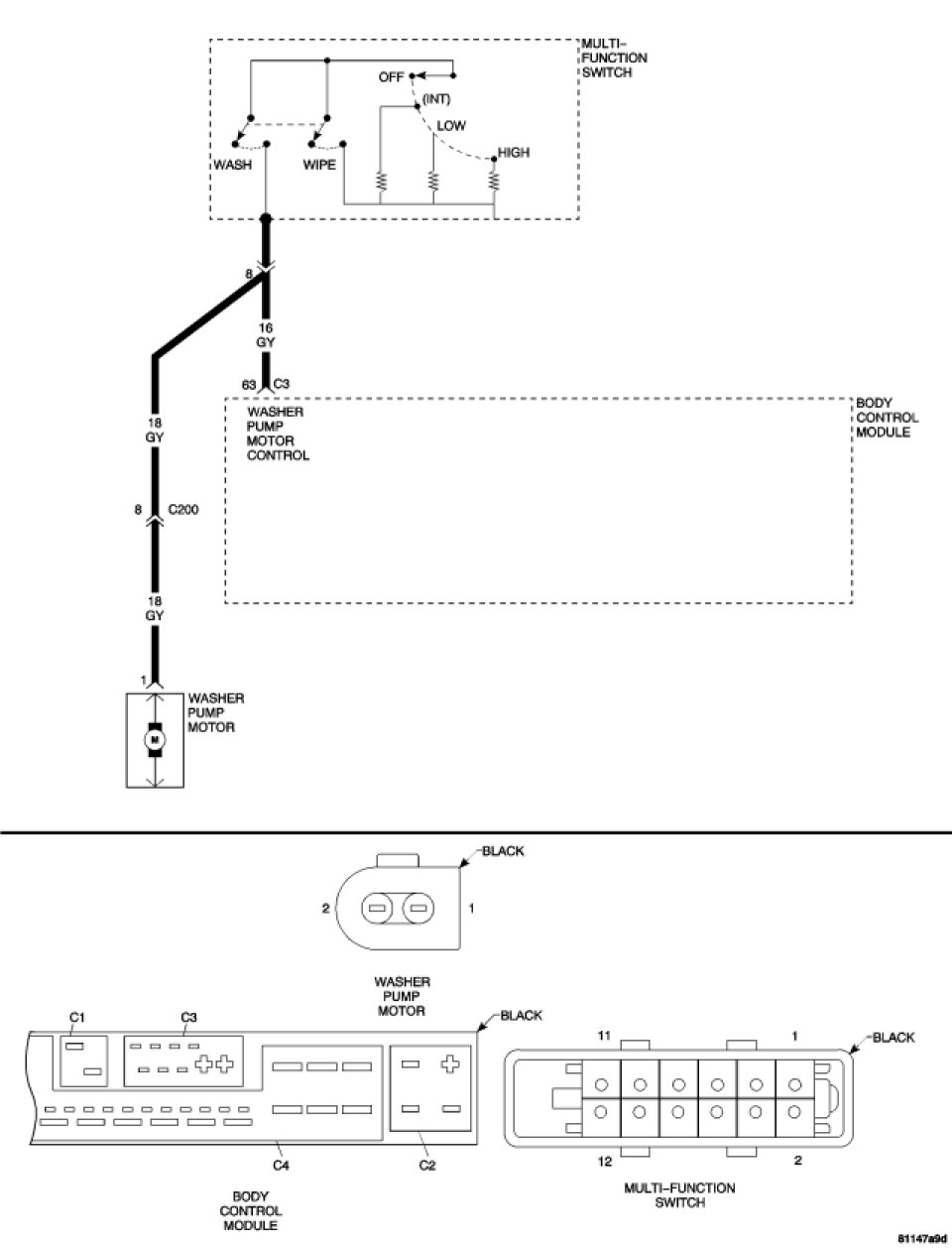
Washers Run Continuously With Ignition On







*WASHERS RUN CONTINUOUSLY WITH IGNITION ON









For a complete Wipers/Washers Circuit Diagram, Schematics and Diagrams.

Diagnostic Test

1. MEASURE MULTI-FUNCTION SWITCH RESISTANCE




NOTE: If any BCM DTCs are set, diagnose them first before continuing.

Disconnect the BCM harness connector.

NOTE: Check connectors - Clean/repair as necessary.

Disconnect the Multi-Function Switch harness connector.

NOTE: Check connectors - Clean/repair as necessary.

Turn the ignition on.
Measure the voltage of the Washer Pump Motor Control circuit at cavity 8 of the Multi-Function Switch harness connector.
Is voltage present?

Yes

- Repair the Washer Pump Motor Control circuit for an open.
- Perform BODY VERIFICATION TEST. Body Verification Test

No

- Go to 2

2. MEASURE MULTI-FUNCTION SWITCH RESISTANCE




NOTE: If any BCM DTCs are set, diagnose them first before continuing.

Turn the ignition off.
Disconnect the Multi-Function Switch harness connector.

NOTE: Check connectors - Clean/repair as necessary.

Measure the resistance of the Multi-Function Switch between cavity 8 and cavity 11.
While measuring the resistance, depress the washer switch once and release.
Did the resistance reading go from infinite to less than 5 ohms to infinite?

Yes

- Replace the Body Control Module. Body Control Module - Removal
- Perform BODY VERIFICATION TEST. Body Verification Test

No

- Replace the Multi-Function Switch. Removal
- Perform BODY VERIFICATION TEST. Body Verification Test