Operation CHARM: Car repair manuals for everyone.
Manuals through 2025 now available!

Our trusted friends have launched a new website named LEMON, which has newer manuals. It also contains all the CHARM manuals.

LEMON is the spiritual successor to CHARM, I recommend you try it!

Link: lemon-manuals.la or lemon-manuals.org.ua

(Some people have issue connecting. LEMON is investigating. For now, use Firefox or change your DNS server)

Or, hide this message: temporarily or permanently

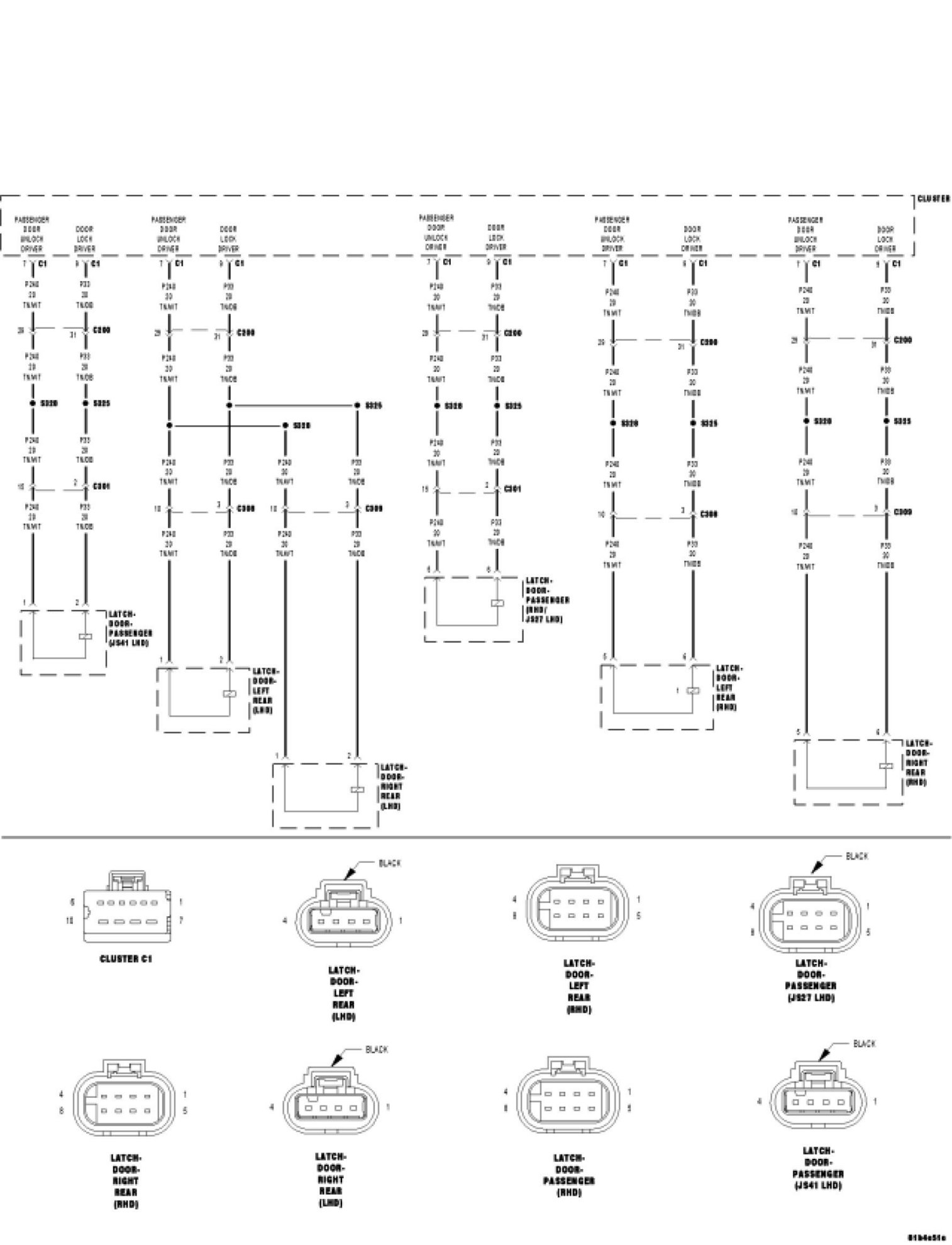
Door Lock Control Circuit Performance - Cluster







*DOOR LOCK CONTROL CIRCUIT PERFORMANCE - CLUSTER





For a complete wiring diagram Consult Diagrams/Electrical.





Diagnostic Test

1. TEST FOR INTERMITTENT CONDITION
With the scan tool, record and erase DTC's
Operate the door locks several times.
Cycle the ignition from on to off.
Turn the ignition on.
With the scan tool, read DTC's.
Are there any Door Lock related DTC's?

No

- Go to 2

Yes

- Diagnose and repair the DTC(s).

2. (P33) DOOR LOCK DRIVER CIRCUIT SHORT TO GROUND




Turn the ignition off.
Disconnect the Instrument Cluster C1 connector.
Measure the resistance between ground and the (P33) Door Lock Driver circuit in the Cluster C1 connector.
Is the resistance below 1,000.0 ohms?

Yes

- Repair the (P33) Door Lock Driver circuit for a short to ground.
- Perform BODY VERIFICATION TEST - VER 1. Body Verification Test

No

- Go to 3

3. (P33) DOOR LOCK DRIVER CIRCUIT SHORTED TO BATTERY




Turn the ignition on.
Measure the voltage between ground and the (P33) Door Lock Driver circuit in the Cluster C1 connector.
Is there any voltage present?

Yes

- Repair the (P33) Door Lock Driver circuit for a short to voltage.
- Perform BODY VERIFICATION TEST - VER 1. Body Verification Test

No

- Go to 4

4. (P33) DOOR LOCK DRIVER SHORTED TO THE (P240) PASSENGER DOORS UNLOCK DRIVER CIRCUIT




Turn the ignition off.
Measure the resistance between the (P33) Door Lock Driver circuit and the (P240) Passenger Doors Unlock Driver circuit in the Cluster C1 connector.
Is the resistance below 1.0 ohm?

Yes

- Repair the (P33) Door Lock Driver for a short to the (P240) Passenger Doors Unlock Driver circuit.
- Perform BODY VERIFICATION TEST - VER 1. Body Verification Test

No

- Go to 5


5. (P33) DOOR LOCK DRIVER CIRCUIT OPEN




Measure the resistance between the (P33) Door Lock Driver circuit and the (P240) Passenger Doors Unlock Driver circuit in the Cluster C1 connector.
Is the resistance above 4.0 ohms?

Yes

- Repair the (P33) Door Lock Driver or the (P240) Passenger Doors Unlock Driver circuit for an open.
- Perform BODY VERIFICATION TEST - VER 1. Body Verification Test

No

- Replace the Instrument Cluster.
- Perform BODY VERIFICATION TEST - VER 1. Body Verification Test