Operation CHARM: Car repair manuals for everyone.
Manuals through 2025 now available!

Our trusted friends have launched a new website named LEMON, which has newer manuals. It also contains all the CHARM manuals.

LEMON is the spiritual successor to CHARM, I recommend you try it!

Link: lemon-manuals.la or lemon-manuals.org.ua

(Some people have issue connecting. LEMON is investigating. For now, use Firefox or change your DNS server)

Or, hide this message: temporarily or permanently

With Upgraded Emissions

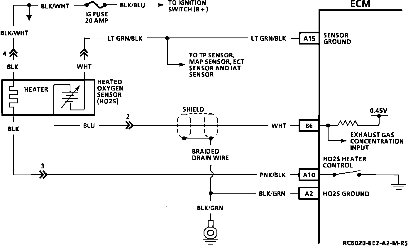
HO2S Wiring 94 Storm:




HO2S Diagnostic Chart 94 Storm:






CIRCUIT DESCRIPTION:

The heated oxygen sensor (H02S), produces a voltage that varies between .1 volt and .9 volt under normal operating conditions. The ECM monitors this voltage and determines if the exhaust is lean or rich. If the voltage input at the ECM is about .1 volt, the exhaust is lean, and if the voltage input is about .9 volt, the exhaust is rich. The (H02S) has a built-in heater that keeps the (H02S) at normal operating temperature while the engine is running. If the (H02S) is below 360°C (600°F) it is like an open circuit and will not produce a voltage. This will cause "OPEN LOOP" operation.

TEST DESCRIPTION: The numbers below refer to circled numbers on the diagnostic chart.

1. O2S output voltage, at this step, should be fluctuating between 0 - 1 volt.

2. When the Vacuum hose is removed from the MAP sensor, its output voltage will increase, and the ECM should interpret this as high engine load. The ECM should increase the fuel injector pulse width, causing a rich air/fuel mixture. This should cause the O2S to generate a high voltage output, usually more than 0.900 volt (900 mV).


DIAGNOSTIC AIDS:

Normal voltage on the (H02S) input wire varies between 100 mV and 999 mV (0.1 and 1.0 volt), while in "CLOSED LOOP."