Operation CHARM: Car repair manuals for everyone.
Manuals through 2025 now available!

Our trusted friends have launched a new website named LEMON, which has newer manuals. It also contains all the CHARM manuals.

LEMON is the spiritual successor to CHARM, I recommend you try it!

Link: lemon-manuals.la or lemon-manuals.org.ua

(Some people have issue connecting. LEMON is investigating. For now, use Firefox or change your DNS server)

Or, hide this message: temporarily or permanently

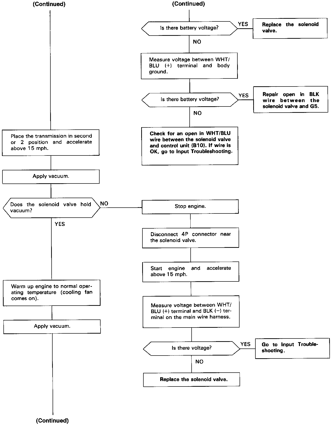
Anti-Afterburn Control Solenoid Valve













Anti-afterburn Control Solenoid Valve
The anti-afterburn control solenoid valve is provided to control the operation of the anti-afterburn valve by introducing vacuum to the diaphragm holding the valve closed. The anti-afterburn valve senses intake manifold vacuum changes during gear shifting or deceleration, and supplies fresh air to the intake manifold in order to prevent the escape of unburned fuel.