Operation CHARM: Car repair manuals for everyone.
Manuals through 2025 now available!

Our trusted friends have launched a new website named LEMON, which has newer manuals. It also contains all the CHARM manuals.

LEMON is the spiritual successor to CHARM, I recommend you try it!

Link: lemon-manuals.la or lemon-manuals.org.ua

(Some people have issue connecting. LEMON is investigating. For now, use Firefox or change your DNS server)

Or, hide this message: temporarily or permanently

Differential Reassembly

Differential Reassembly
Exploded View

Differential:





Special Tools Required
^ Holder handle 07JAB-001020A
^ Companion flange holder 07RAB-TB4010B





1. Apply differential fluid to the rubber of the ATF strainer (A), then install the ATF strainer, the magnet (B), the dowel pins (C), and the oil pump pin (D), in the differential carrier assembly.





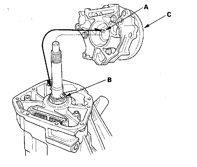
2. Align the grooves (A) of the rear oil pump with the oil pump pin (B), then install the oil pump body assembly (C) on the differential carrier assembly.





3. Install the oil pump driveshaft (A) by aligning the projection (B) of the oil pump driveshaft with the groove of the front oil pump in the oil pump body assembly.
4. Install the thrust needle bearing (C).





5. Align the tab (A) of the pressure plate with the groove (B) of the oil pump drive shaft, then install the pressure plate (C) on the oil pump assembly.





6. Install the thrust needle bearing (A), the base cam (B), and the six steel balls (C).





7. Align the groove of the clutch assembly with the steel balls, then install the clutch assembly (A) and the 30 mm shim (B).





8. Remove the dirt and oil from the sealing surfaces. Apply liquid gasket (P/N 08718-0001) to the sealing surface. Make sure you sea[ the entire circumference of the bolt holes to prevent fluid leakage.

NOTE:
^ You must assemble the housings within 5 minutes after applying the liquid gasket. If you do not, the sealing surface must be cleaned, and the liquid gasket reapplied.
^ Allow it to cure at least 20 minutes after assembly before filling the differential with fluid.





9. Install the 6 x 1.0 mm dowel pins (A) and the torque control differential case (B). Torque the eight mounting bolts in a crisscross pattern in several steps.





10. Install the companion flange (A), the O-ring (B), the back-up ring, (C), the disc spring washer (D), and the locknut (E).

NOTE: Apply differential fluid to the O-ring,





11. Install the special tools to the companion flange, then tighten the new locknut to the specified torque.





12. Stake the locknut tab (A) into the groove in the clutch guide.





13. Install the drain plug (A) and the oil filler plug (B) with new washers (C).