Operation CHARM: Car repair manuals for everyone.
Manuals through 2025 now available!

Our trusted friends have launched a new website named LEMON, which has newer manuals. It also contains all the CHARM manuals.

LEMON is the spiritual successor to CHARM, I recommend you try it!

Link: lemon-manuals.la or lemon-manuals.org.ua

(Some people have issue connecting. LEMON is investigating. For now, use Firefox or change your DNS server)

Or, hide this message: temporarily or permanently

Overhaul (Transfer Assembly)

Inspection

NOTE: To prevent damage to the transfer housing, always use soft jaws or equivalent materials between the transfer housing and a vise.

Transfer Gear Backlash Measurement





1. Set a dial indicator (A) on the transfer companion flange (B); position dial indicator tip (C) on the direct extension of the bolt hole canter (D).
2. Measure the transfer gear backlash.
Standard: 0.06 - 0.17 mm (0.002 - 0.007 inch)

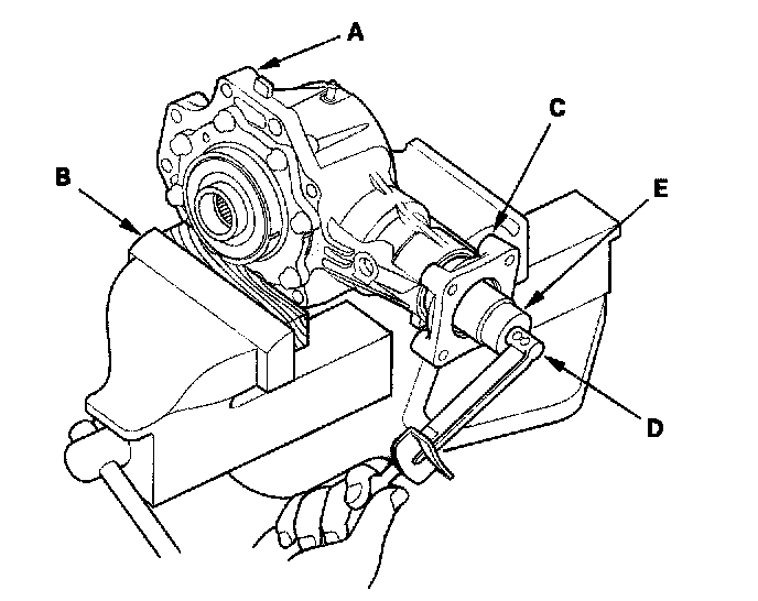
Total Starting Torque Measurement
3. Rotate the transfer companion flange several times to seat the tapered roller bearings.





4. Measure the staring torque at the companion flange (A) using a torque wrench (B) and a socket (C).
5. If the measurements are out of standard, disassemble the transfer assembly and repair it.

Disassembly

Transfer:





Special Tools Required
^ Companion flange holder 07XAB-0020100





1. Remove the transfer cover (A) from the transfer housing (B).
2. Remove the transfer hypoid drive gear/shaft assembly (C), 25 mm thrust shim (D), and tapered roller bearing (E).
3. Remove the O-ring (F) from the cover.
4. Drain the transfer fluid (hypoid gear oil) from the transfer housing.





5. Cut the lock tab on the locknut using a chisel.
6. Secure the transfer housing in a bench vise with soft jaws. To prevent damage to the transfer housing, always use soft jaws or equivalent materials between the transfer housing and the vise.





7. Install the special tool on the companion flange, then loosen the locknut.
8. Remove the special tool.





9. Remove the locknut (A), conical spring washer (B), back-up ring (C), O-ring (D), and companion flange (E) from the transfer output shaft (hypoid gear) (F).





10. Remove the transfer output shaft (hypoid gear) (A) from the transfer housing (B), then remove the thrust washers (C) and transfer spacer (D) from the transfer output shaft (hypoid gear).





11. Remove the oil seal (A) and tapered roller bearing (B) from the transfer housing.

Transfer Hypoid Drive Gear Bearing Replacement

Special Tools Required
^ Driver 07749-0010000
^ Attachment, 42 x 47 mm 07746-0010300
^ Attachment, 40 x 50 mm 07LAD-PW50601





1. Remove the tapered roller bearing (A) from the transfer hypoid drive gear (B) with the special tools, bearing separator (C) and a press.





2. Install the new bearing on the transfer hypoid drive gear with the special tools and a press.

Transfer Output Shaft (Hypoid Gear) Bearing Removal/Installation

Special Tools Required
^ Driver, 40 mm I.D. 07746-0030100





1. Remove the tapered roller bearing (A) from the transfer output shaft (hypoid gear) (B) with a bearing separator (C) and a press. Place a shaft protector (D) between the transfer output shaft and a press to prevent damaging the shaft.





2. Install the 40 mm thrust shim (A) over the transfer output shaft (hypoid gear).
3. Install the tapered roller bearing over the transfer output shaft (hypoid gear) with the special tools and a press.

Transfer Housing Tapered Roller Bearing Outer Race Replacement

Special Tools Required
^ Driver 07749-0010000
^ Attachment, 52 x 55 mm 07746-0010400
^ Oil seal driver attachment 07JAD-PH80101
^ Tapered bearing race installer A 07MAF-SP0011A
^ Installer shaft 07MAF-SP0013A

NOTE: Replace the bearing with a new one whenever the outer race is replaced.





1. Remove the 52 mm bearing outer race (A) and 75 mm outer race (B) from the transfer housing (C).

NOTE: Some bearing outer races (52 mm and 75 mm) are press-fitted in the housing, and remove the races with heating the housing.





2. Remove the 58 mm bearing outer race (A) from the transfer housing (B) by heating the housing to about 212°F (100°C) with a heat gun (C). Remove the 52 mm and 75 mm outer races by heating, if they are press-fitted. Do not heat the housing more than 212°F (100°C).





3. Install the 52 mm bearing outer race (A) until it bottoms in the transfer housing with the special tools.





4. Install the 75 mm bearing outer race (A) and 58 mm outer race (B) in the transfer housing (C), set the special tool attachments over the races, and install the installer shaft through the attachments.





5. Tighten the installer shaft nut (D) to install the races (A) (B) into the transfer housing (C) securely.

Transfer Cover Tapered Roller Bearing Outer Race Removal/installation

Special Tools Required
^ Driver 07749-0010000
^ Attachment, 78 x 80 mm 07NAD-PX40100

NOTE: Replace the bearing with a new one whenever the outer race is replaced.





1. Remove the bearing outer race (A) and 80 mm thrust shim (B) from the transfer cover (C). If the bearing outer race is press-fitted, remove the outer race by heating the cover to about 212°F (100°C). with a heat gun (D). Do not heat the cover more than 212°F (100°C).





2. Install the 80 mm trust shim (A) and bearing outer race (B) in the transfer cover (C).





3. Drive the outer race securely in the cover with the special tools so there is no clearance between the outer race, thrust shim, and cover.

Transfer Cover Oil Seal Replacement

Special Tools Required
^ Driver 07749-0010000
^ Attachment, 65 mm 07JAD-SH30100





1. Remove the oil seal from the transfer cover.





2. Install the new oil seal (A) in the transfer cover (B) in height (C) of 0 - 1 mm (0 - 0.04 inch) above the cover surface with the special tools.

Reassembly

Special Tools Required
^ Driver, 40 mm I.D. 07746-0030100
^ Attachment, 35 mm I.D. 07746-0030400
^ Driver 07749-0010000
^ Seal driver attachment 07GAD-PG40100 or 07GAD-PG40101
^ Companion flange holder 07XAB-0020100
^ Attachment, 72 x 75 mm 07746-0010600

NOTE:
^ While reassembling the transfer assembly:
- Check and adjust the transfer gear tooth contact.
- Measure and adjust the transfer gear backlash.
- Check and adjust the tapered roller bearing starting torque.
^ Coat all parts with ATF during reassembly.
^ Replace the tapered roller bearing and the bearing outer race as a set if either part is replaced.
^ Replace the transfer hypoid drive gear and the transfer output shaft (hypoid gear) as a set if either part is replaced.







THRUST SHIM, 40 mm:





1. Select the 40 mm thrust shim if the transfer output shaft (hypoid gear) is replaced. Calculate the thickness of the 40 mm thrust shim using the formula below, and select the shim from the table.
2. Select the 40 mm thrust shim if the tapered roller bearing on the transfer output shaft (hypoid gear) is replaced. Measure the thickness of the replacement bearing and the existing bearing, and calculate the difference of the bearing thickness. Adjust the thickness of the existing 40 mm thrust shim by the amount of difference in bearing thickness, and select the replacement 40 mm thrust shim.





3. Install the 40 mm thrust shim (A) on the transfer output shaft (hypoid gear) (B), then install the tapered roller bearing (C) with the special tool and a press.
4. Place the tapered roller bearing on the bearing outer race of the companion flange side of the transfer housing.





5. Install the new oil seal on the transfer housing with the special tools and a press.





6. Install the transfer output shaft (hypoid gear) (A) in the transfer housing (B). Do not install the thrust washers and transfer spacer on the transfer output shaft.





7. Install the companion flange (A), conical spring washer (B) in the direction shown, and locknut (C) on the transfer output shaft (hypoid gear) (D). Do not install the O-ring and back-up ring on the transfer output shaft.
8. Secure the transfer housing (A) in a bench vise (B) with soft jaws, then install the special tool on the companion flange. To prevent damage to the transfer housing, always use soft jaws or equivalent materials between the transfer housing and the vise.





9. Tighten the locknut while measuring the starting torque of the transfer output shaft (hypoid gear) so the starting torque is within 1.15 - 1.71 Nm (11.7 - 17.4 kgf-cm, 10.2 - 15.1 inch lbs.).

NOTE: Do not stake the locknut in this step.

10. Apply Prussian Blue to both side of the transfer hypoid drive gear teeth lightly and evenly.





11. Install the tapered roller bearing (A), 25 mm thrust shim (B), and transfer hypoid drive gear/shaft assembly (C) in the transfer housing (D).
12. Install the transfer cover (E) and the bolts, and tighten the bolts. Do not install the O-ring on the transfer cover.
13. Rotate the companion flange several times to seat the tapered roller bearings.





14. Set a dial indicator (A) on the transfer companion flange (B); position dial indicator tip (C) on the direct extension of the bolt hole center (D).
15. Measure the transfer gear backlash.
Standard: 0.06 - 0.17 mm (0.002 - 0.007 inch)




THRUST SHIM, 25 mm:





16. Remove the transfer cover, transfer hypoid drive gear/shaft assembly, and check the transfer hypoid drive gear tooth contact pattern.
17. If the measurement of the backlash is out of the standard, adjust the transfer gear backlash with the 40 mm thrust shim and recheck. Do not use more than two 40 mm thrust shims to adjust the transfer gear backlash.
18. If the transfer gear tooth contact is incorrect, adjust the transfer gear tooth contact with the 25 mm or 40 mm thrust shim. Do not use more than two shims of each thrust shim to adjust the tooth contact.
^ Toe Contact
Use a thinner 40 mm thrust shim to move the transfer output shaft (hypoid gear) away from the transfer hypoid drive gear. Because this movement causes the transfer gear backlash to change, move the transfer hypoid drive gear toward the transfer output shaft (hypoid gear) to adjust the transfer gear backlash as follows:
- Reduce the thickness of the 26 mm thrust shim.
- Increase the thickness of the 80 mm thrust shim by amount of reduce thickness of the 25 mm thrust shim.
^ Heel Contact
Use a thicker 40 mm thrust shim to move the transfer output shaft (hypoid gear) toward the transfer hypoid drive gear. Because this movement causes the transfer backlash to change, move the transfer hypoid drive gear away from the transfer output shaft (hypoid gear) to adjust the transfer gear backlash as follows:
- Increase the thickness of the 25 mm thrust shim.
- Reduce the thickness of the 80 mm thrust shim by the amount of increase thickness of the 25 mm thrust shim.
^ Flank Contact
Use a thicker 25 mm thrust shim to move the transfer hypoid drive gear away from the transfer output shaft (hypoid gear).
Flank contact must be adjusted within the limits of the transfer gear backlash. If the backlash exceeds the limits, adjust as described under Heel Contact.
^ Face Contact
Use a thinner 25 mm thrust shim to move the transfer hypoid drive gear toward the transfer output shaft (hypoid gear).
Face contact must be adjusted within the limits of the transfer gear backlash. If the backlash exceeds the limits, adjust as described under Toe Contact.





19. Remove the transfer cover (A), transfer hypoid drive gear/shaft assembly (B), 25 mm thrust shim (C), and tapered roller bearing (D) from the transfer housing (E) after adjusting the transfer gear backlash or transfer gear tooth contact.





20. Secure the transfer housing( A) in a bench vise (B) with soft jaws, then install the special tool on the companion flange. To prevent damage to the transfer housing, always use soft jaws or equivalent materials between the transfer housing and the vise.





21. Remove the locknut (A), conical spring washer (B), and companion flange (C) from the transfer output shaft (hypoid gear) (D).
22. Remove the transfer output shaft (hypoid gear) from the transfer housing.





23. Install the two thrust washers (A) and the new transfer spacer (B) on the transfer output shaft (hypoid gear) (C) in the direction shown, and install them in the transfer housing (D).
24. Coat the threads of the locknut and transfer output shaft (hypoid gear) with ATF.





25. Install the companion flange (A), new O-ring (B), back-up ring (C), new conical spring washer (D), and new locknut (E) on the transfer output shaft (hypoid gear) (F). Install the conical spring washer in the direction shown.





26. Secure the transfer housing (A) in a bench vise (B) with soft jaws, then install the special too[ on the companion flange. To prevent damage to the transfer housing, always use soft jaws or equivalent materials between the transfer housing and the vise.
27. Tighten the locknut while measuring the starting torque of the transfer output shaft (hypoid gear) so the starting torque is within 1.15 - 1.71 Nm (11.7 - 17.4 kgf-cm, 10.2 - 15.1 inch lbs.)
Tightening Torque: 108 - 294 Nm (11.0 - 30.0 kgf-m, 79.6 - 217 ft. lbs.).
Starting Torque: 1.15 - 1.71 Nm (11.7 - 17.4 kgf-cm, 10.2 - 15.1 inch lbs.)

NOTE:
^ Rotate the companion flange several times to seat the tapered roller bearings, then measure the starting torque.
^ If the starting torque exceeds 1.71 Nm (17.4 kgf-cm, 15.1 inch lbs.) replace the transfer spacer and reassemble the parts. Do not adjust the torque with the locknut loose.
^ If the tightening torque exceeds 294 Nm (30.0 kgf-m, 217 ft. lbs.) replace the transfer spacer and reassemble the parts.

28. Remove the special tools.





29. Stake the locknut in depth (A) of 0.7 - 1.2 mm (0.03 - 0.05 inch) using a 3.5 mm punch (B).





30. Install the tapered roller bearing (A), 25 mm thrust shim (B), and transfer hypoid drive gear/shaft assembly (C) in the transfer housing (D).
31. Temporally install the transfer cover (E) without the O-ring. Install and tighten the bolts.





32. Secure the transfer housing (A) in a bench vise (B) with soft jaws, then install the special tool on the companion flange. To prevent damage to the transfer housing, always use soft jaws or equivalent materials between the transfer housing and the vise.
33. Rotate the transfer companion flange (C) several times to seat the tapered roller bearings.
34. Measure the starting torque at the companion flange using a torque wrench (D) and a socket (E).
Total Starting Torque: 3.20 - 4.16 Nm (32.6 - 42.4 kgf-cm, 28.3 - 36.8 inch lbs.)
35. Remove the transfer cover.





36. If the measurement is out of standard, remove the bearing outer race (A), and 80 mm thrust shim (B) from the transfer cover (C). If the bearing outer race is press-fitted, remove the bearing outer race by heating the cover to about 212°F (100°C) with a heat gun (D). Do not heat the cover more than 212°F (100°C).
If the measurement is within the standard, go to step 41.

THRUST SHIM, 80 mm:





37. Measure the thickness of removed 80 mm thrust shim, and select the new 80 mm shim.





38. Install the 80 mm trust shim (A) and bearing outer race (B) in the transfer cover (C). If you heated the cover, let it cool to room temperature before installing the thrust shim.





39. Drive the outer race securely in the cover with the special tools so there is no clearance between the outer race, thrust shim, and cover.
40. After replacing the 80 mm thrust shim, recheck and make sure that the total starting torque is within the specification.





41. Install the new O-ring (A) on the transfer cover (B), then install the cover on the transfer housing (C).





42. Remove the filler plug (A), then refill the transfer with transfer fluid (hypoid gear oil) into the filler hole. Use a SAE 90 or SAE 80W-90 viscosity hypoid gear oil, API classified GL4 or GL5 only.
Viscosity SAE 90: Above 0°F (-18°C)
SAE 80W-90: Below 0°F (-18°C)
Hypoid Gear Oil Capacity: 0.45 Liters (0.48 US quarts)
43. Install the filler plug with a new sealing washer (B).