Operation CHARM: Car repair manuals for everyone.
Manuals through 2025 now available!

Our trusted friends have launched a new website named LEMON, which has newer manuals. It also contains all the CHARM manuals.

LEMON is the spiritual successor to CHARM, I recommend you try it!

Link: lemon-manuals.la or lemon-manuals.org.ua

(Some people have issue connecting. LEMON is investigating. For now, use Firefox or change your DNS server)

Or, hide this message: temporarily or permanently

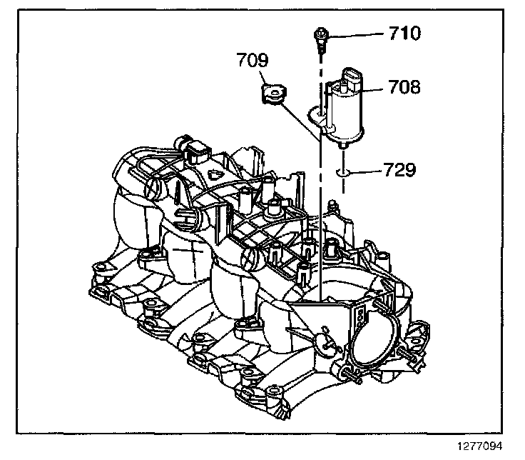
10. Intake Manifold Removal

INTAKE MANIFOLD REMOVAL

IMPORTANT:
- The intake manifold, throttle body, fuel injection rail, and fuel injectors may be removed as an assembly. If not servicing the individual components, remove the manifold as a complete assembly.
- DO NOT use the intake manifold-to-cylinder head gaskets again.




1. Remove the positive crankcase ventilation (PCV) hose.




2. Remove the manifold absolute pressure (MAP) sensor (714), if required.
3. Remove the engine coolant air bleed clamp and hose from the throttle body.




4. Remove the evaporative emission (EVAP) solenoid (708), bolt (709), and isolator (710).




5. Remove the intake manifold bolts.
6. Remove the intake manifold with gaskets.




7. Separate the intake manifold-to-cylinder head gaskets (514) from the manifold.
8. Discard the intake manifold gaskets.