Operation CHARM: Car repair manuals for everyone.
Manuals through 2025 now available!

Our trusted friends have launched a new website named LEMON, which has newer manuals. It also contains all the CHARM manuals.

LEMON is the spiritual successor to CHARM, I recommend you try it!

Link: lemon-manuals.la or lemon-manuals.org.ua

(Some people have issue connecting. LEMON is investigating. For now, use Firefox or change your DNS server)

Or, hide this message: temporarily or permanently

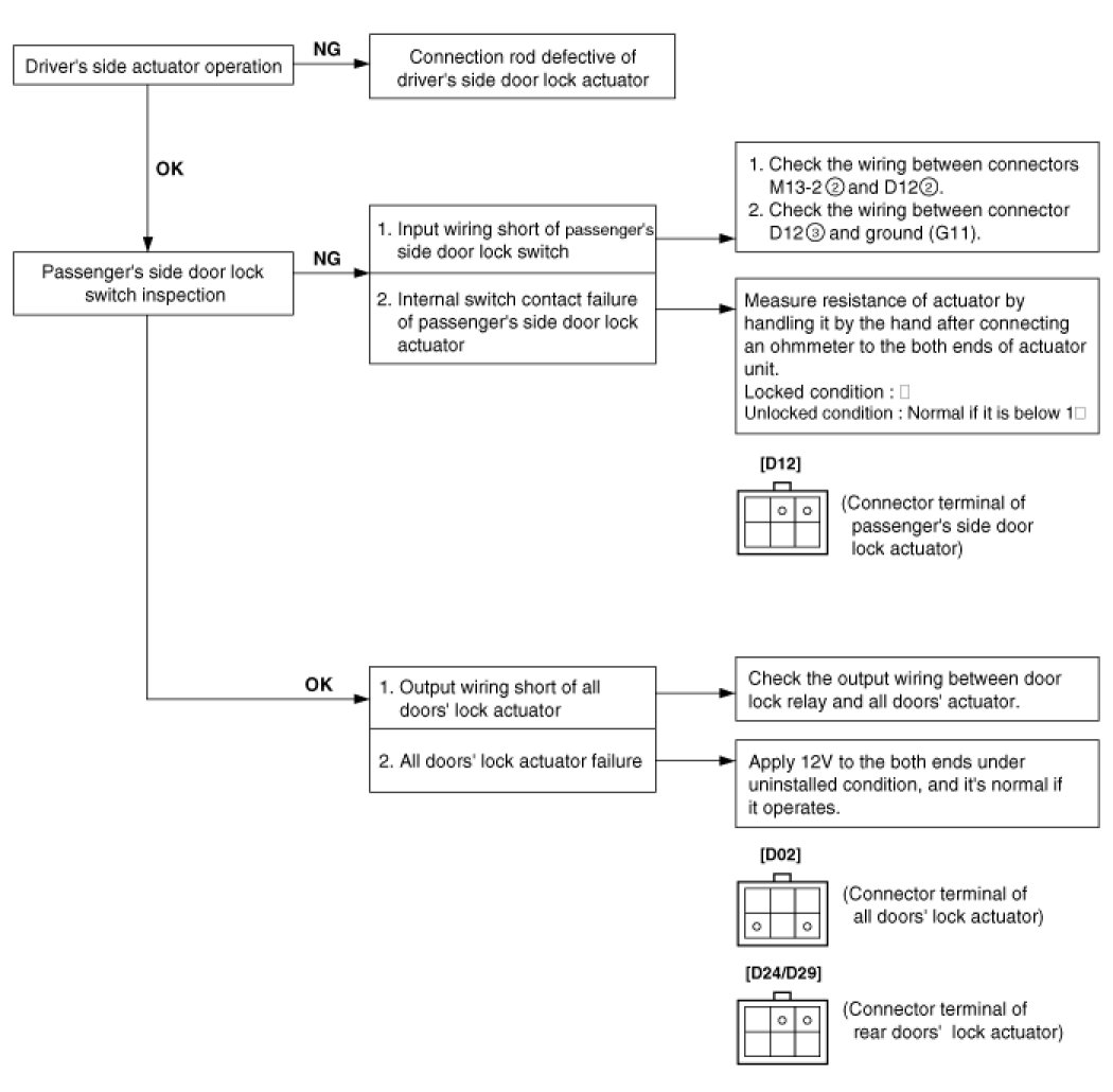
Power Locks: Testing and Inspection





Power Door Lock
1. Lock function works but unlock function does not work.
-> Since door unlock relay is fail, replace the door unlock relay.
2. Unlock function works but lock function does not work.
-> Since door lock relay is fail, replace the door lock relay.
3. When passenger side knob is controlled, all doors interlocks, but when driver side knob is controlled, all doors do not interlock.




4. When passenger side knob is controlled. All doors interlocks. But when the driver side knob is controlled, all doors do not interlock.




5. Both sides do not interlock either.