Operation CHARM: Car repair manuals for everyone.
Manuals through 2025 now available!

Our trusted friends have launched a new website named LEMON, which has newer manuals. It also contains all the CHARM manuals.

LEMON is the spiritual successor to CHARM, I recommend you try it!

Link: lemon-manuals.la or lemon-manuals.org.ua

(Some people have issue connecting. LEMON is investigating. For now, use Firefox or change your DNS server)

Or, hide this message: temporarily or permanently

Repair Procedures





Removal

1. Remove the rear wheel & tire.

Tightening torque:
88.3 - 107.9 N.m (9.0 - 11.0 kgf.m, 65.1 - 79.6 lb-ft)

2. Remove the rear shock absorber.
3. Remove the rear upper arm (A).




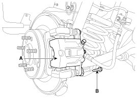
4. Loosen the hose eyebolt (B) and caliper mounting bolts (C), then remove the rear caliper assembly (A).

Tightening torque:
Brake hose to caliper(B):
24.5 - 29.4 N.m (2.5 - 3.0 kgf.m, 18.1 - 21.7 lb-ft)
Caliper assembly to knuckle(C):
49.0 - 58.8 N.m (5.0 - 6.0 kgf.m, 36.2 - 43.4 lb-ft)




5. Remove the rear brake disc by loosening the screws (A).






Replacement

1. Remove the rear wheel & tire.
2. Loosen the guide rod bolt (B) and pivot the caliper (A) up out of the way.




3. Replace pad shim (D), pad retainers (C) and brake pads (B) in the caliper carrier (A).




4. Use a SST (09581-11000) when installing the brake caliper assembly.




5. Place the caliper body (A) on the caliper carrier and tighten the guide rod bolts (B).

Tightening torque:
21.6 - 31.4 N.m (2.2 - 3.2 kgf.m, 15.9 - 23.1 lb-ft)




6. Install the rear wheel & tire.

Tightening torque:
88.3 - 107.9 N.m (9.0 - 11.0 kgf.m, 65.1 - 79.6 lb-ft)

Inspection

Rear Brake Disc Thickness Check
1. Check the brake pads for wear and fade.
2. Check the brake disc for damage and cracks.
3. Remove all rust and contamination from the surface, and measure the disc thickness at 8 points, at least, of same distance (5mm) from the brake disc outer circle.

Rear Brake disc thickness
Standard: 10 mm (0.39 in)
Service limit: 8.4 mm (0.33 in)
Deviation: less than 0.005 mm (0.0002 in)




4. If wear exceeds the limit, replace the discs and pad assembly left and right of the vehicle.

Rear Brake Pad Check
1. Check the pad wear. Measure the pad thickness and replace it, if it is less than the specified value.

Pad thickness
Standard value:10 mm (0.393 in)
Service limit:2.0 mm (0.0787 in)

2. Check that grease is applied, to sliding contact points and the pad and backing metal for damage.

Rear Brake Disc Runout Check
1. Place a dial gauge about 5mm (0.2 in.) from the outer circumference of the brake disc, and measure the runout of the disc.

Brake disc runout
Limit: 0.03 mm (0.00118 in.) or less (new one)




2. If the runout of the brake disc exceeds the limit specification, replace the disc, and then measure the runout again.
3. If the runout exceeds the limit specification, install the brake disc after turning it 180° and then check the runout of the brake disc again.
4. If the runout cannot be corrected by changing the position of the brake disc, replace the brake disc.

Installation

1. Installation is the reverse of removal.
2. Use a SST (09581-11000) when installing the brake caliper assembly.




3. After installation, bleed the brake system.