Operation CHARM: Car repair manuals for everyone.
Manuals through 2025 now available!

Our trusted friends have launched a new website named LEMON, which has newer manuals. It also contains all the CHARM manuals.

LEMON is the spiritual successor to CHARM, I recommend you try it!

Link: lemon-manuals.la or lemon-manuals.org.ua

(Some people have issue connecting. LEMON is investigating. For now, use Firefox or change your DNS server)

Or, hide this message: temporarily or permanently

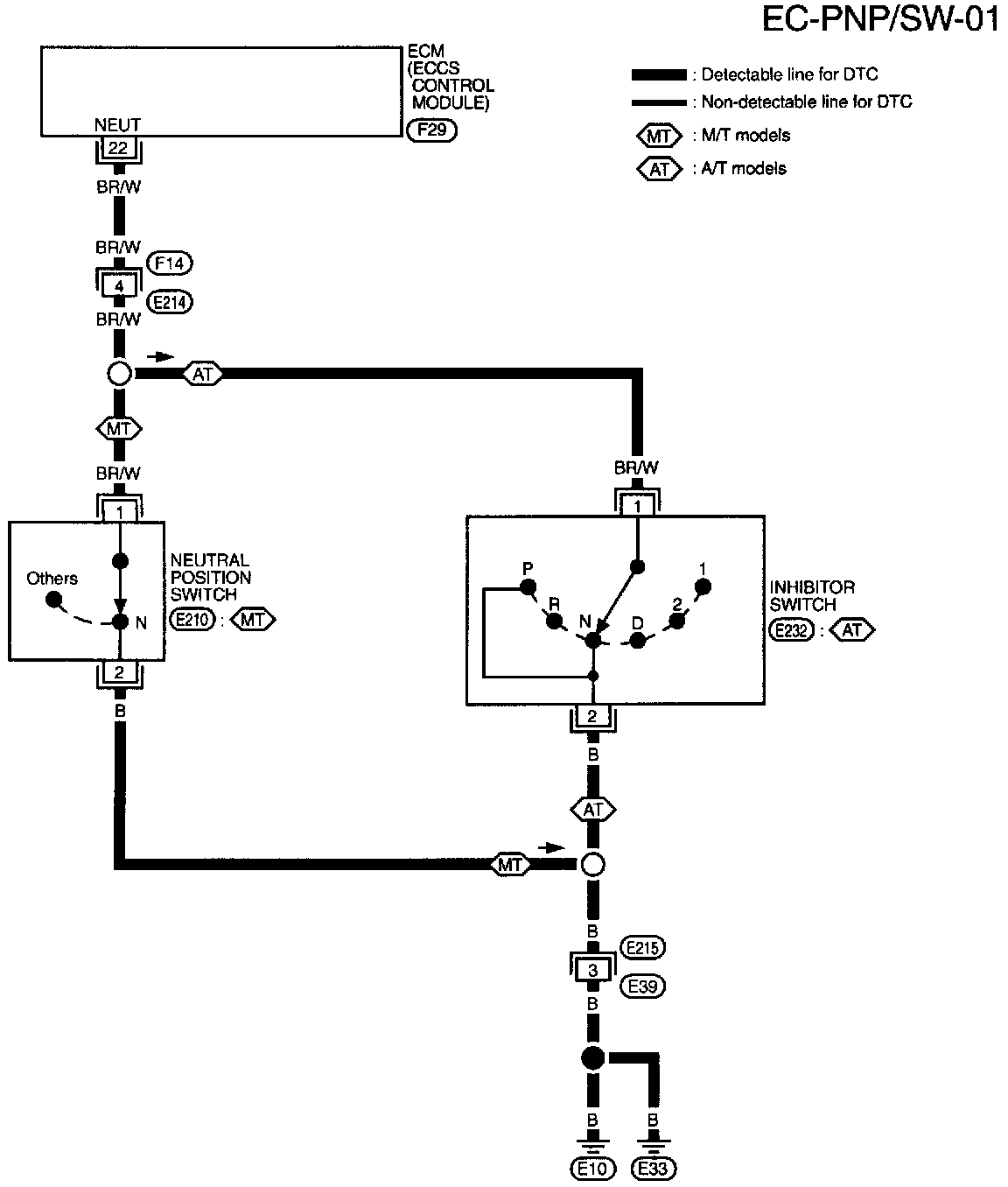
Transmission Position Sensor/Switch: Description and Operation

EC-PNP/SW-01 Park/Neutral Position Switch (DTC: 1003):





On automatic transaxle equipped models, the park/neutral position switch is an integral component of the transaxle inhibitor switch.
The park/neutral position switch provides a signal to the engine control module (ECM) through ECM pin terminal No.22.

Additionally, the inhibitor switch supplies the transmission control module (A/T control unit) with gear selector position signals via A/T control unit pin terminals 16 through 20.


On manual transaxle equipped models, a separate neutral position switch provides a "neutral" signal to the engine control module (ECM) through the same ECM pin terminal No.22. For more information on the neutral position switch, refer to Manual Transmission/Transaxle /Neutral Position Switch.